GM Service Manual Online
For 1990-2009 cars only
Makes
🢒
Chevrolet
🢒
2005
🢒
Blazer - 2WD
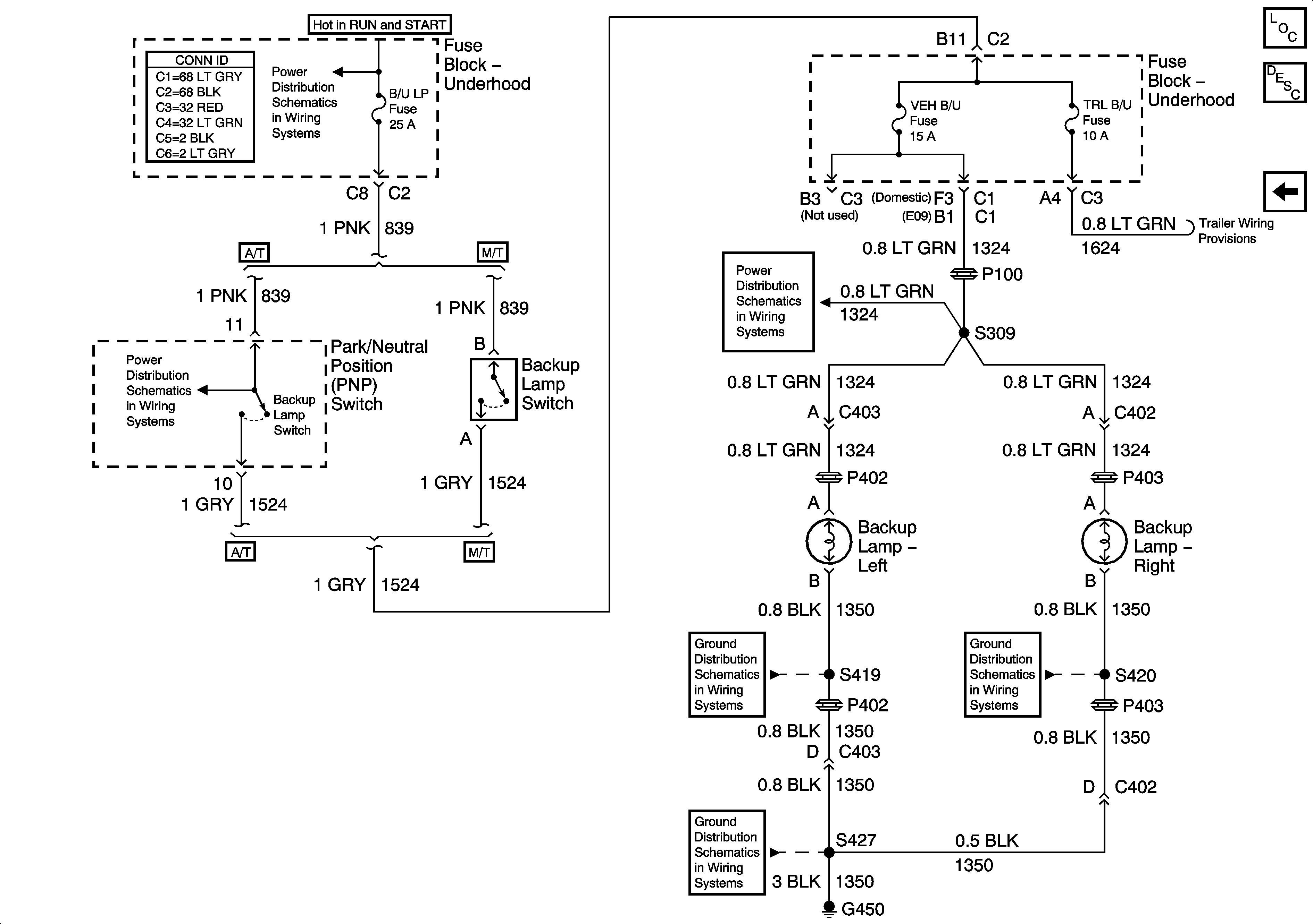
🢒 Backup Lamps
Backup Lamps
Backup Lamps
Master Electrical Component List
Exterior Lighting Systems Description and Operation
Tail, StopLicense Lamps-Export
Ign RUN and START Bus Bar
B/U LP, TRL B/U and BTSI Fuses A/T
B/U LP, TRL B/U and BTSI Fuses A/T
S313 and S419
G420, G450 and S427
S320 and S420