GM Service Manual Online
For 1990-2009 cars only
Makes
🢒
Chevrolet
🢒
2005
🢒
Blazer - 2WD
🢒 Engine Charging - 4.3L
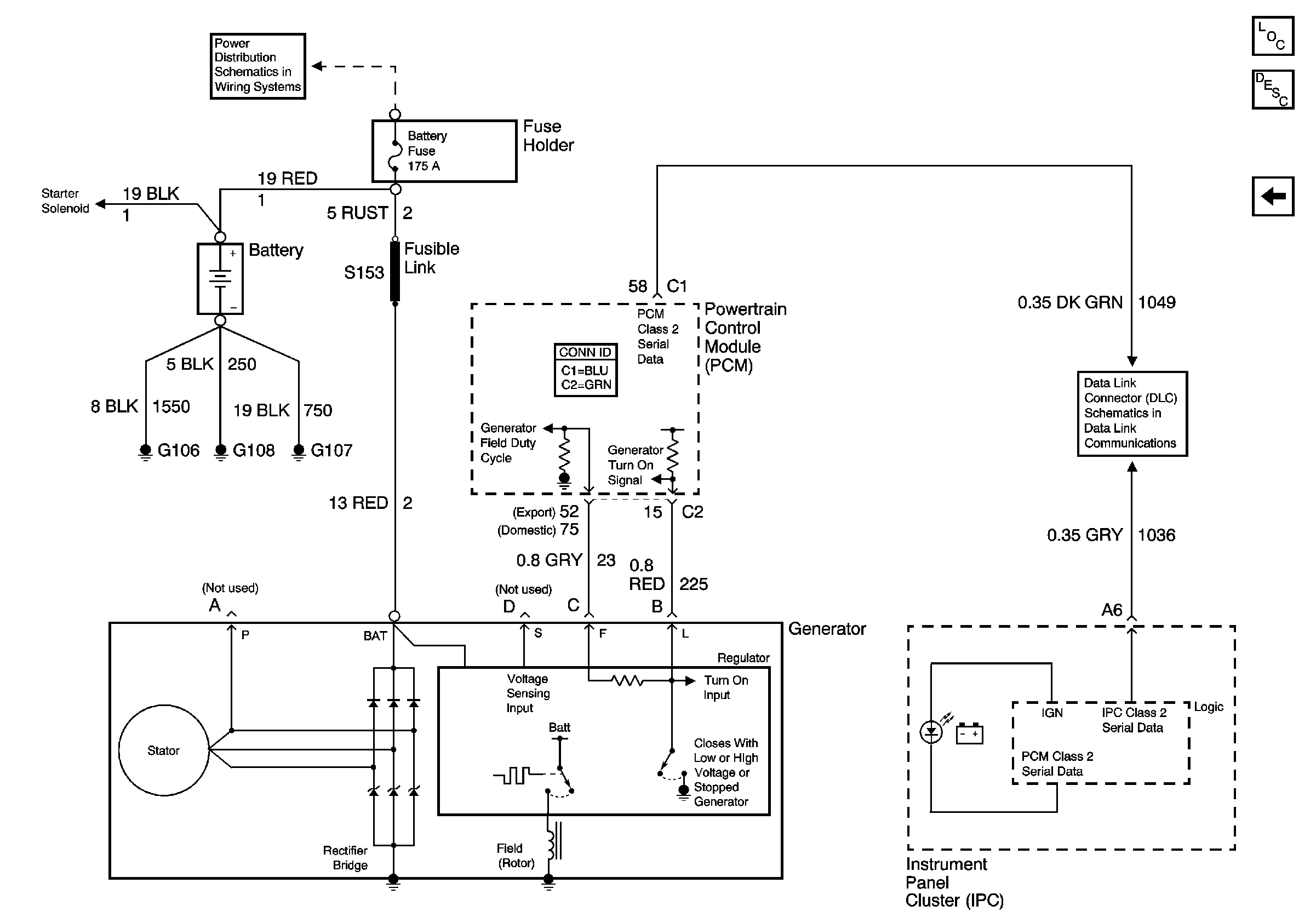
Engine Charging - 4.3L
Engine Charging - 4.3L
Master Electrical Component List
Charging System Description and Operation
Engine Charging - 2.2L
B+ Bus Bar
Class 2 Serial Data