GM Service Manual Online
For 1990-2009 cars only
Makes
🢒
Chevrolet
🢒
2005
🢒
Blazer - 2WD
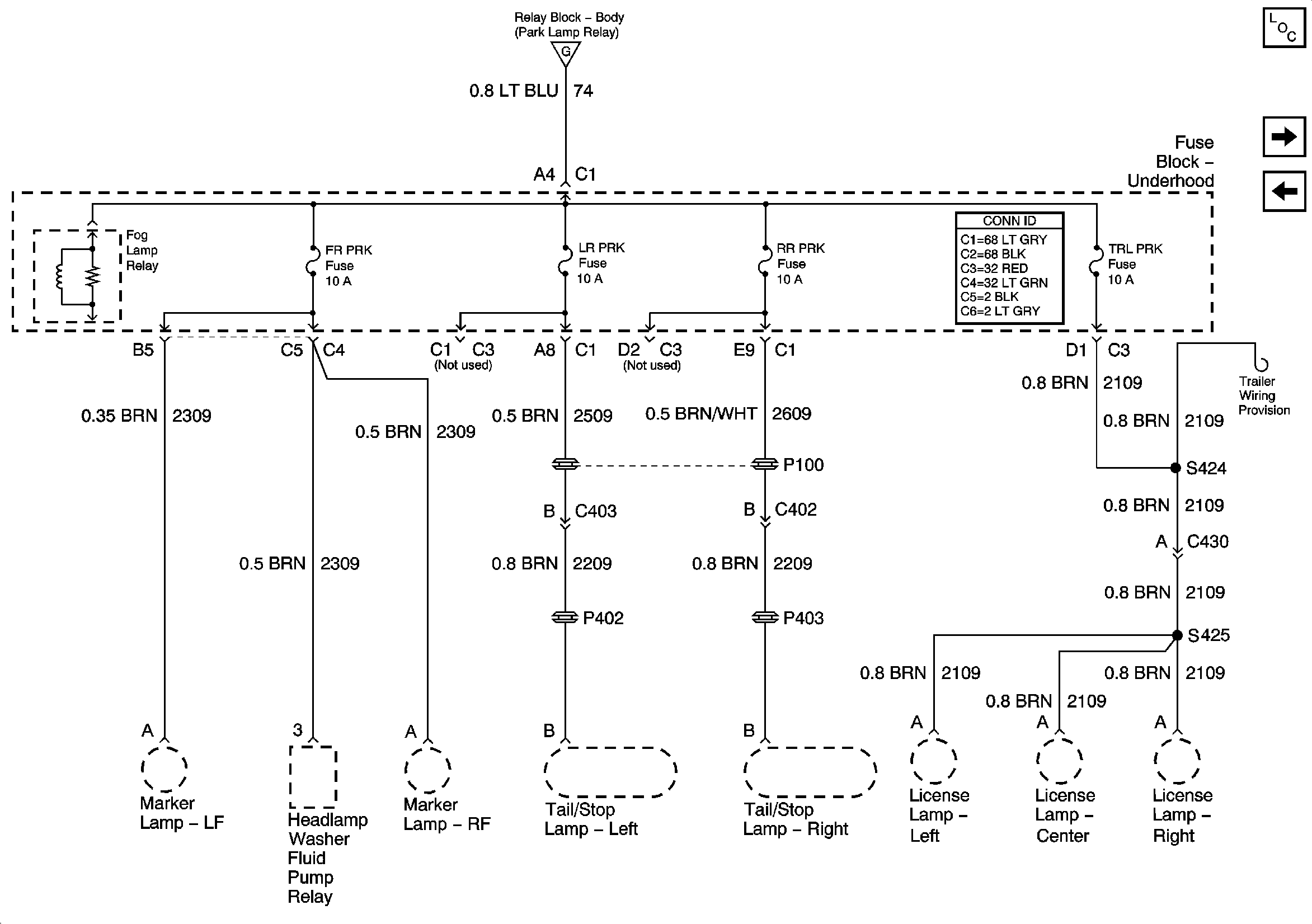
🢒 FR PRK, LR PRK, RR PRK, TRL PRK and Fog Lamp Relay - Export
FR PRK, LR PRK, RR PRK, TRL PRK and Fog Lamp Relay - Export
FR PRK, LR PRK, RR PRK, TRL PRK and Fog Lamp Relay - Export
Master Electrical Component List
CRANK and CLSTR Fuses
FR PRK, LR PRK, RR PRK, TRL PRK Fuses and Fog Lamp Relay - Utility
ILLUM, STG WHL ILLUM, and PARK LP Fuses