GM Service Manual Online
For 1990-2009 cars only
Makes
🢒
Chevrolet
🢒
2001
🢒
Chevy C Cab/Chassis HD (GMT 400)
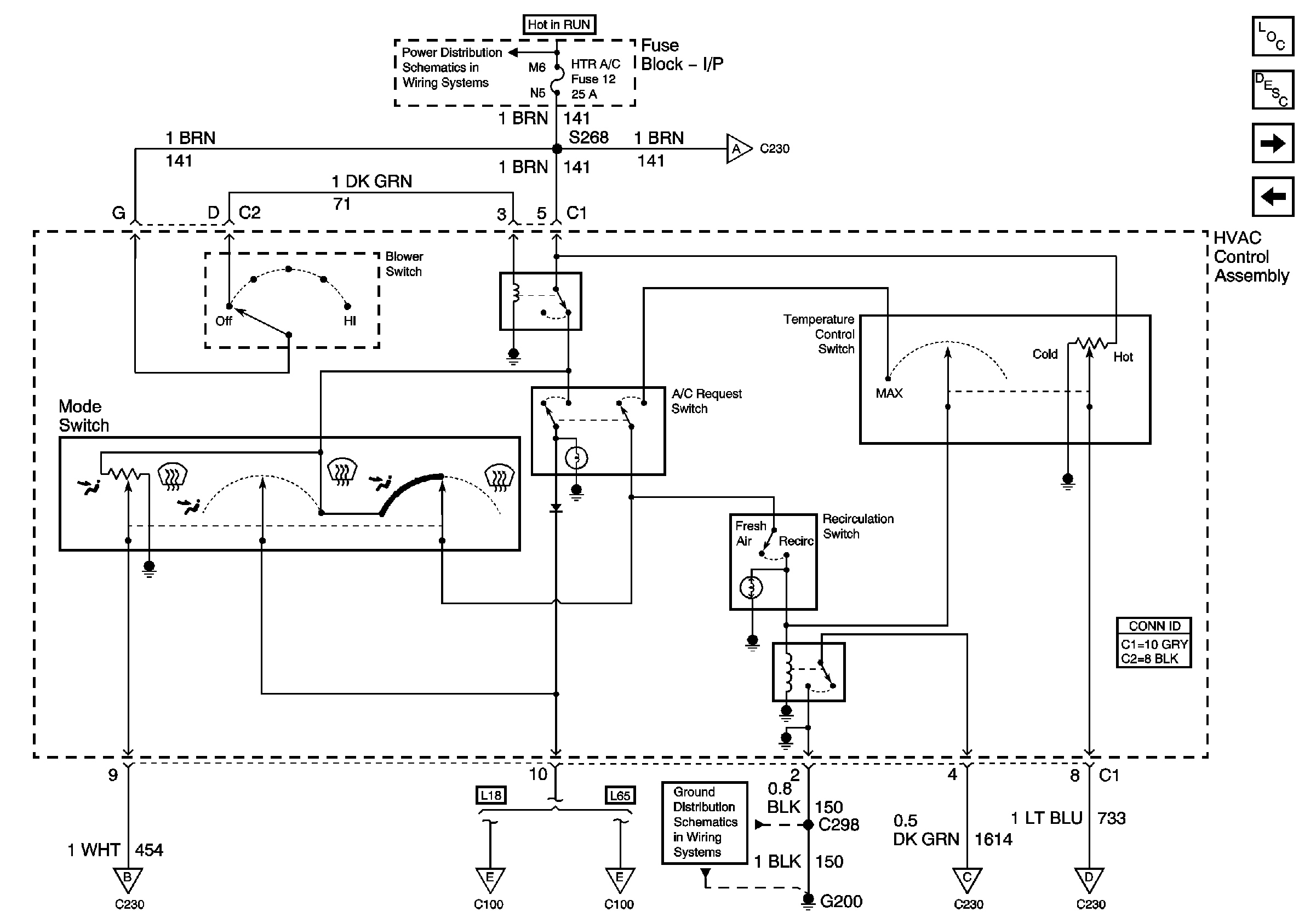
🢒 HVAC Control Module
HVAC Control Module
HVAC Control Module
Master Electrical Component List
Air Delivery Description and Operation
Air Door Circuits
Blower Control (with Air Conditioning)
ABS, Blower, Stop-Haz, and IGN B Fuses, and Ignition Switch
Air Door Circuits
Air Door Circuits
Air Door Circuits
G200
Air Conditioning Compressor Control (L65)
Air Conditioning Compressor Control (L18)
Air Door Circuits