GM Service Manual Online
For 1990-2009 cars only
Makes
🢒
Chevrolet
🢒
2001
🢒
Chevy C Cab/Chassis HD (GMT 400)
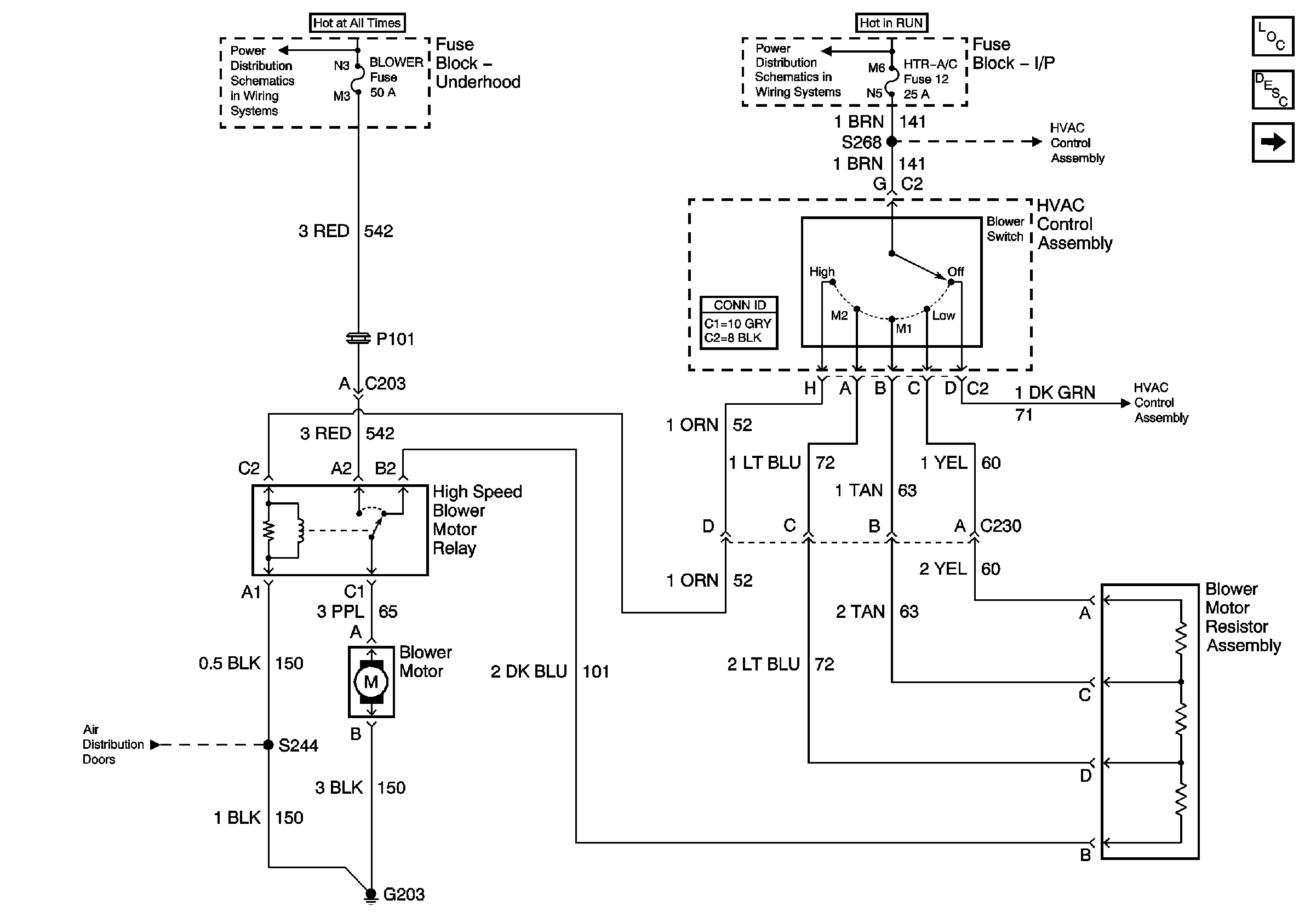
🢒 Blower Control (with Air Conditioning)
Blower Control (with Air Conditioning)
Blower Control (with Air Conditioning)
Master Electrical Component List
Air Delivery Description and Operation
HVAC Control Module
Battery and Underhood Fuse Block
ABS, Blower, Stop-Haz, and IGN B Fuses, and Ignition Switch
HVAC Control Module
HVAC Control Module
Air Door Circuits