GM Service Manual Online
For 1990-2009 cars only
Makes
🢒
Chevrolet
🢒
1999
🢒
Chevy C Silverado - 2WD
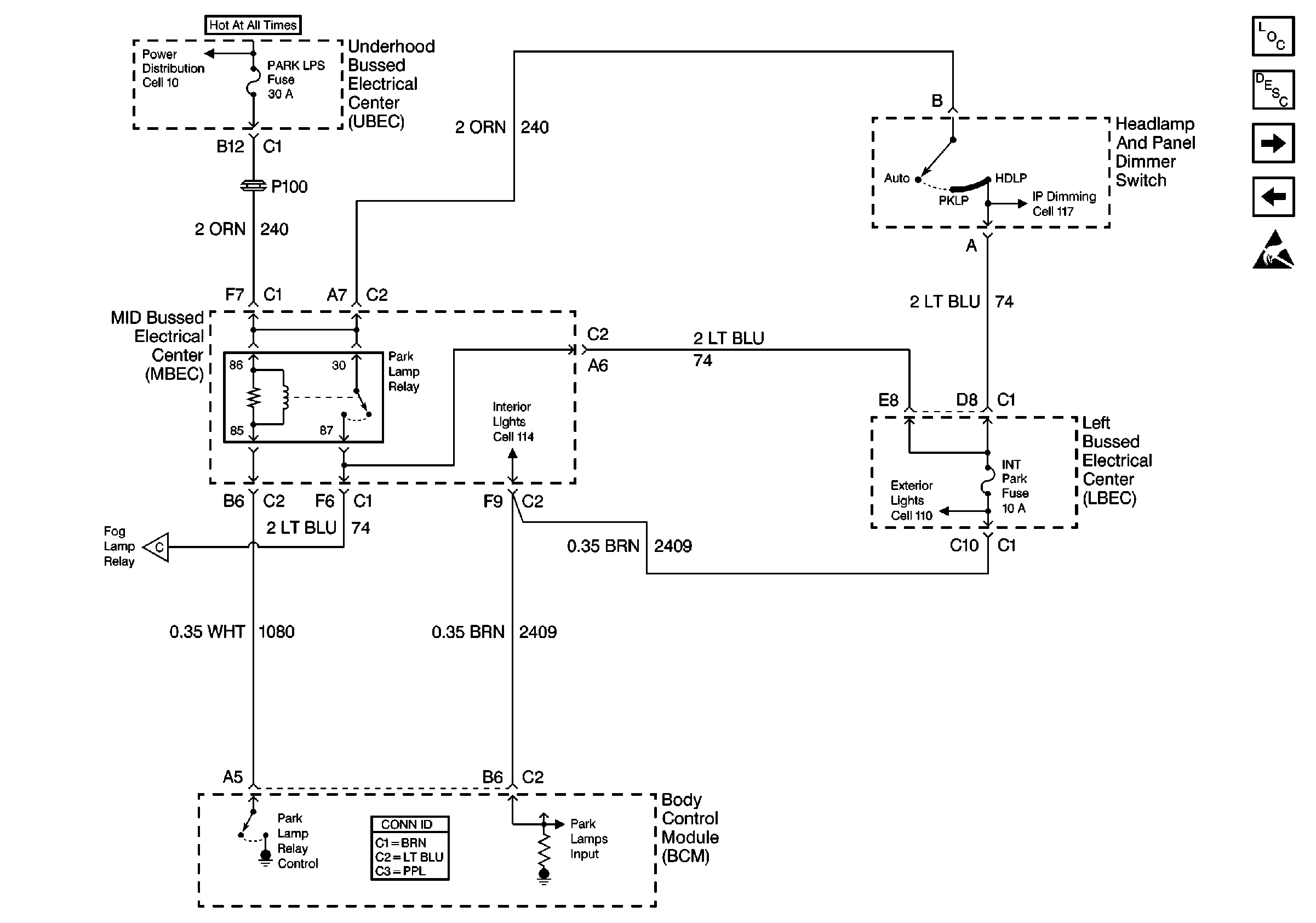
🢒 Park Lamps Control
Park Lamps Control
Park Lamps Control
Body Control Module Components
Body Control System Circuit Description
Cell 51: Horns, Dome Lamps, IP Dimming, Ambient Light Sensor
Cell 51: Fog Lamps System
Handling ESD Sensitive Parts Notice
Power Distribution Schematics
Cell 51: Fog Lamps System
Interior Lights Schematics
Exterior Lights Schematics