GM Service Manual Online
For 1990-2009 cars only
Figure 1:

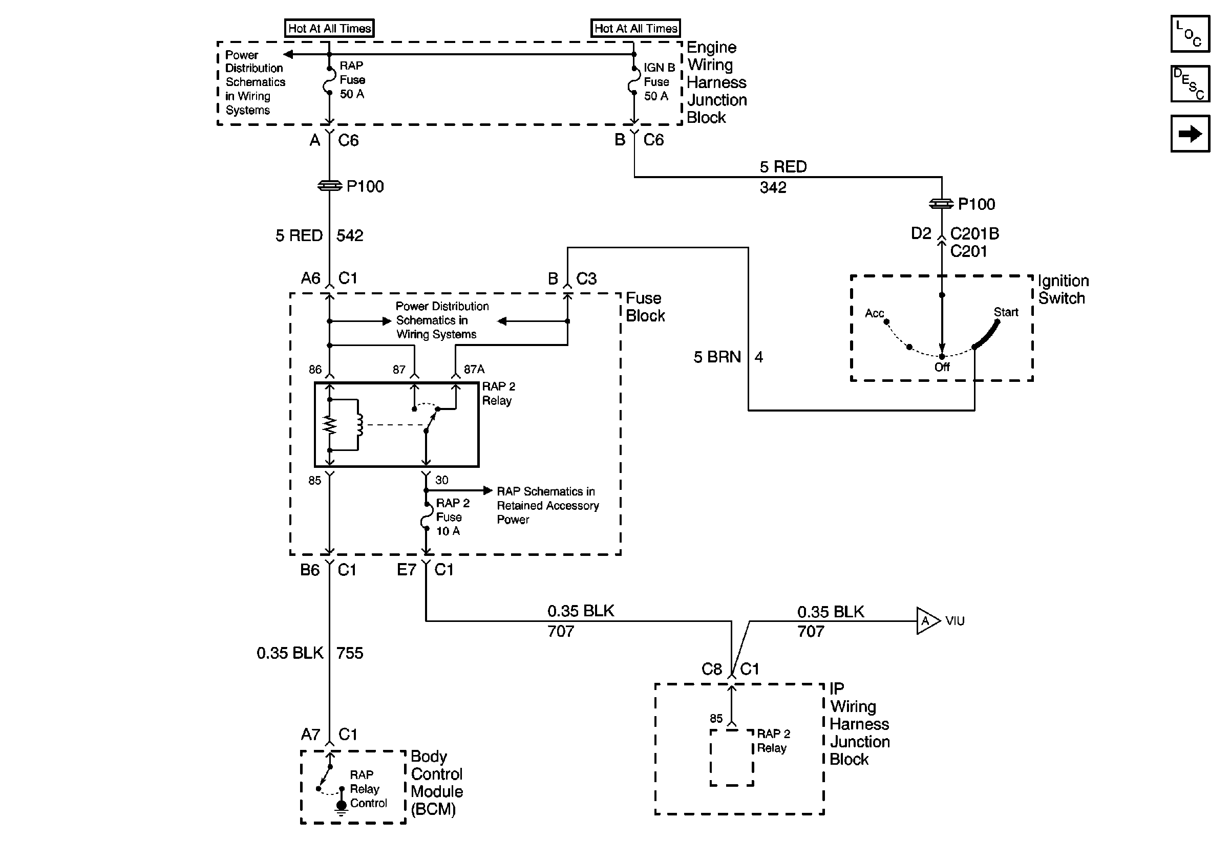
Ignition Switch, RAP Relay


Object Number: 612182  Size: FS
Cellular Communication Components
OnStar Description
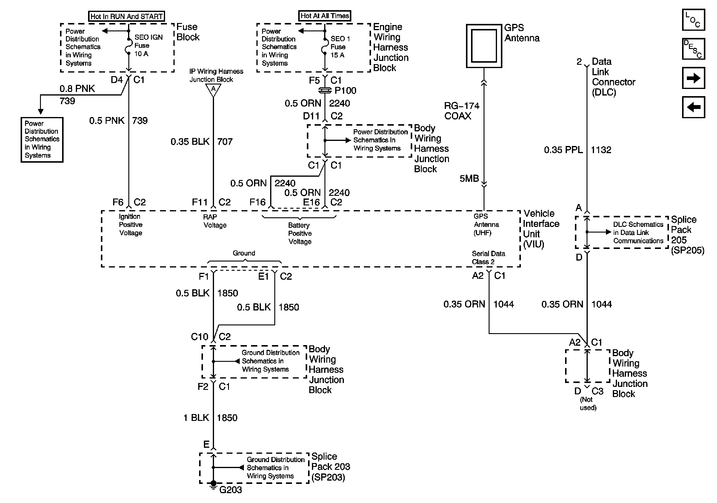
Power, Ground, and DLC
Power Distribution Schematics
Power Distribution Schematics
Retained Accessory Power (RAP) Schematics Pickup
Power, Ground, and DLC
Figure 2:

Power, Ground, and DLC


Object Number: 612183  Size: FS
Cellular Communication Components
OnStar Description
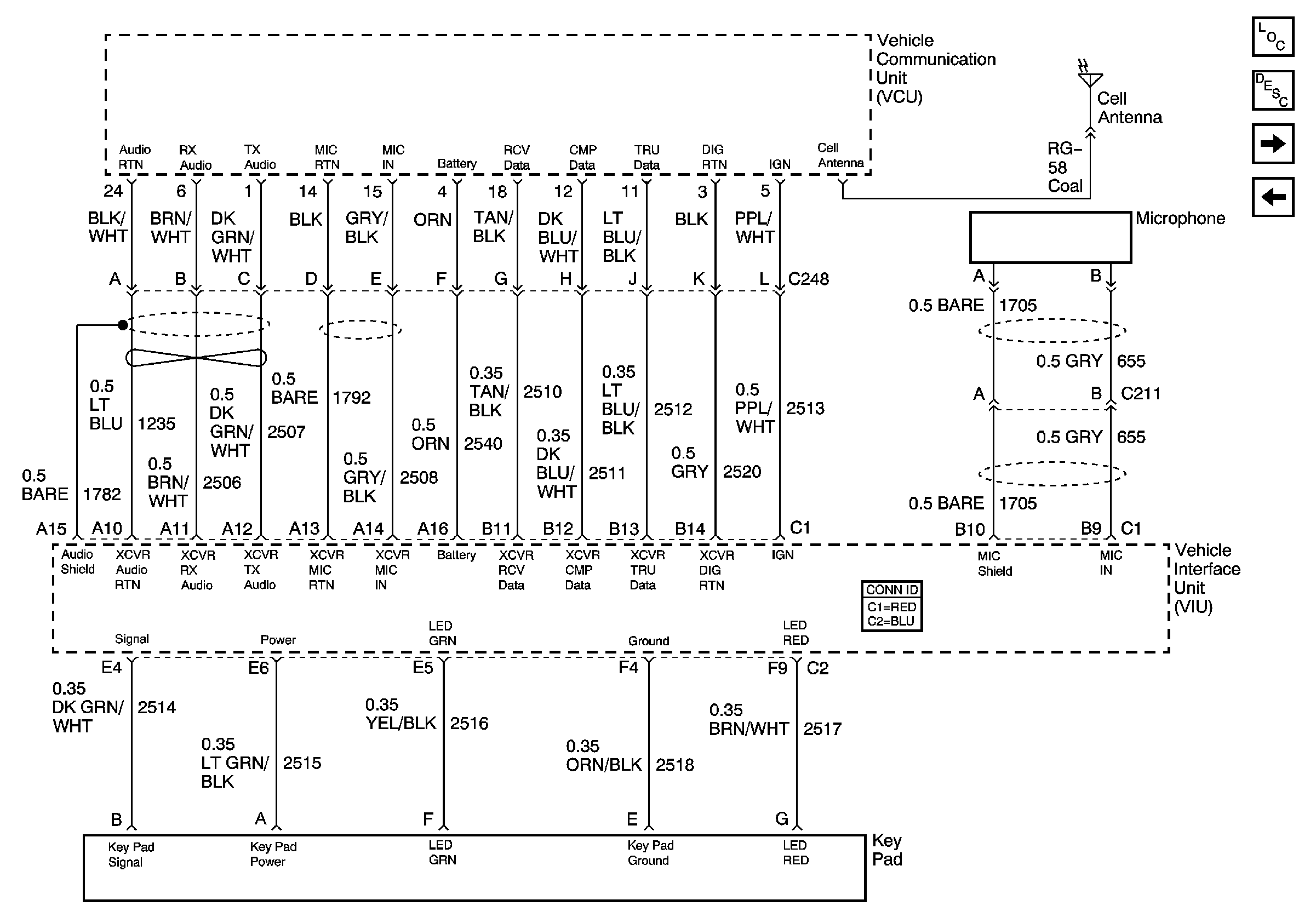
Keypad, VCU, VIU, Microphone
Ignition Switch, RAP Relay
Power Distribution Schematics
Power Distribution Schematics
Ignition Switch, RAP Relay
Power Distribution Schematics
Power Distribution Schematics
Data Link Connector Schematics
Ground Distribution Schematics
Ground Distribution Schematics
Figure 3:

Keypad, VCU, VIU, Microphone


Object Number: 612184  Size: FS
Cellular Communication Components
OnStar Description
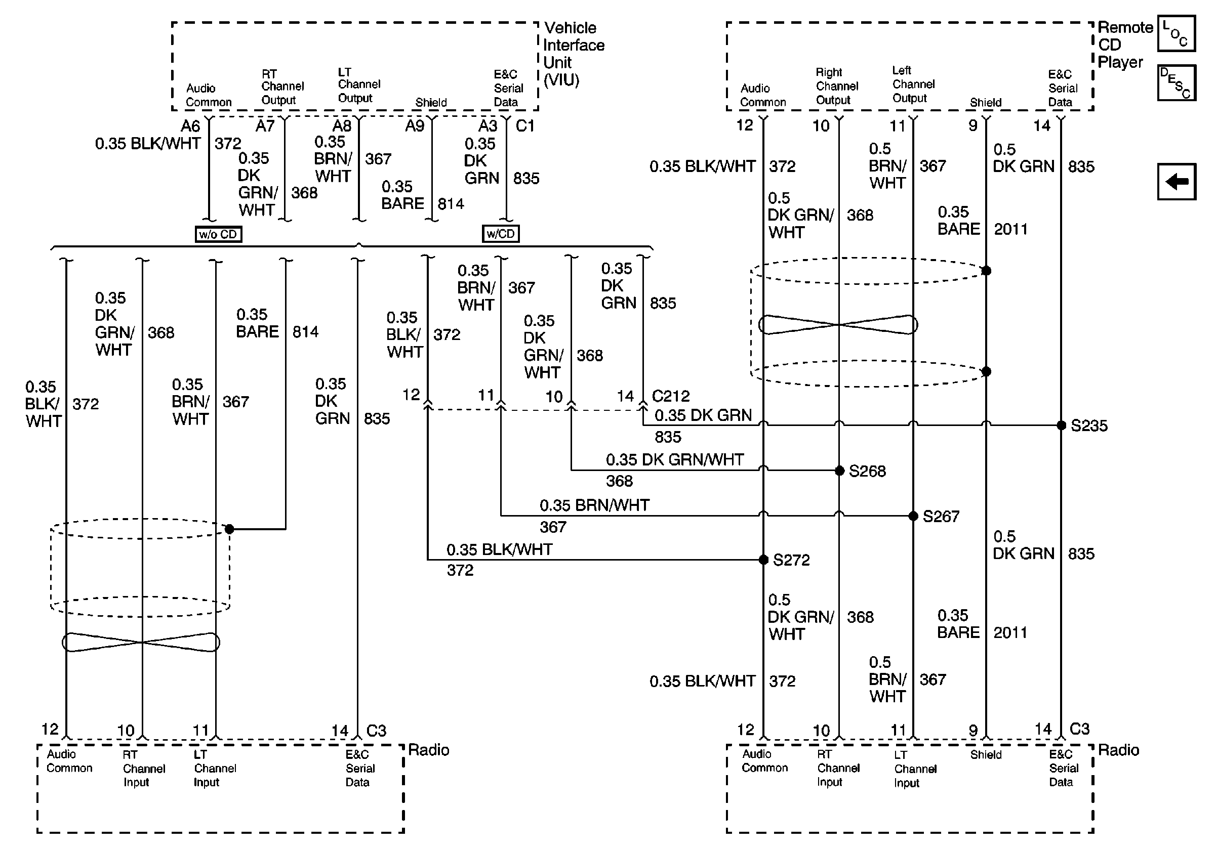
Radio, Remote CD Player, VIU
Power, Ground, and DLC
Figure 4:

Radio, Remote CD Player, VIU


Object Number: 612185  Size: FS
Cellular Communication Components
Keypad, VCU, VIU, Microphone