GM Service Manual Online
For 1990-2009 cars only
Makes
🢒
Chevrolet
🢒
2000
🢒
Chevy C Silverado - 2WD
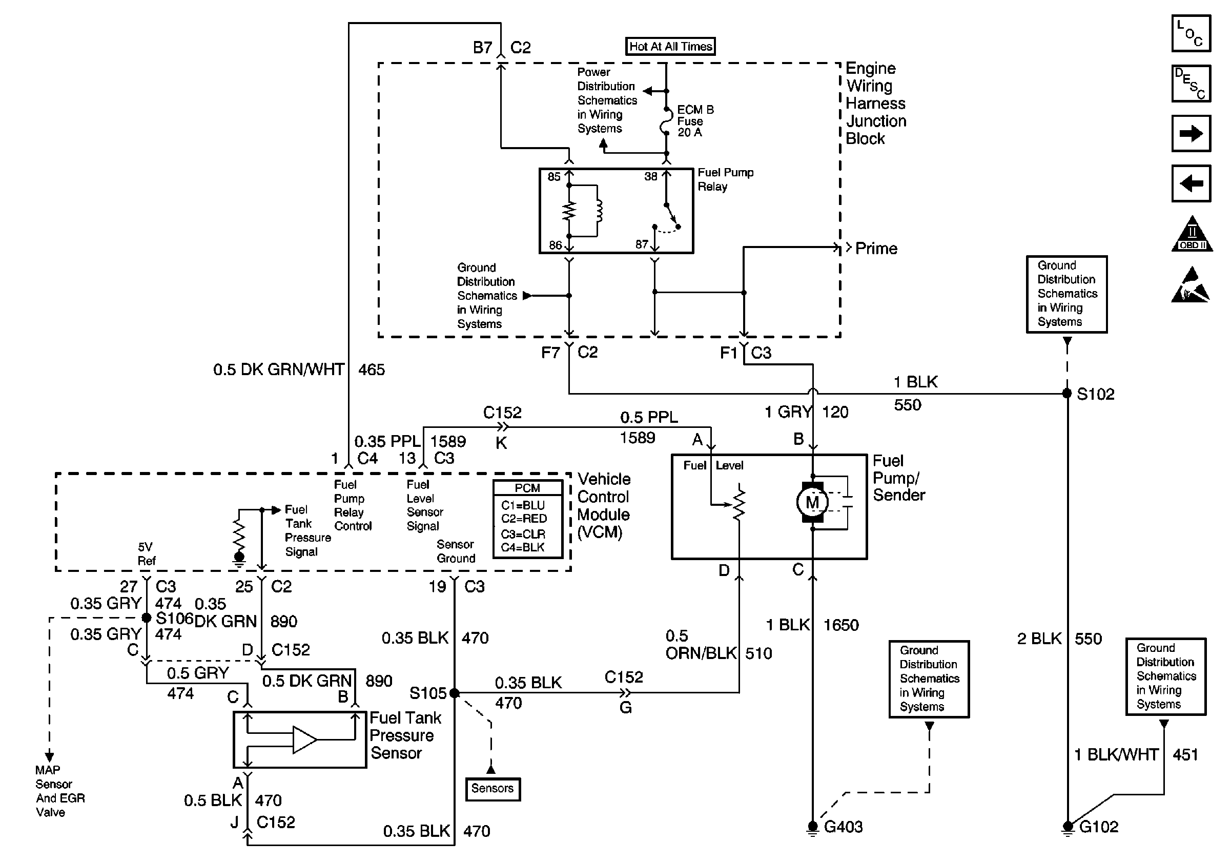
🢒 FPR, Fuel Pump/Sender, G403, G102, G104
FPR, Fuel Pump/Sender, G403, G102, G104
FPR, Fuel Pump/Sender, G403, G102, G104
Ground Distribution Schematics
Power Distribution Schematics
Ground Distribution Schematics
Ground Distribution Schematics
Ground Distribution Schematics
Engine Controls Components
Evaporative Emission Control System Operation Description Enhanced
IAC, ECT, TPS, MAF, G103, MAP, IAT, VCM
Fuel Injectors, VCM, INJ A, INJ B Fuses
OBD II Symbol Description Notice
Handling ESD Sensitive Parts Notice