GM Service Manual Online
For 1990-2009 cars only

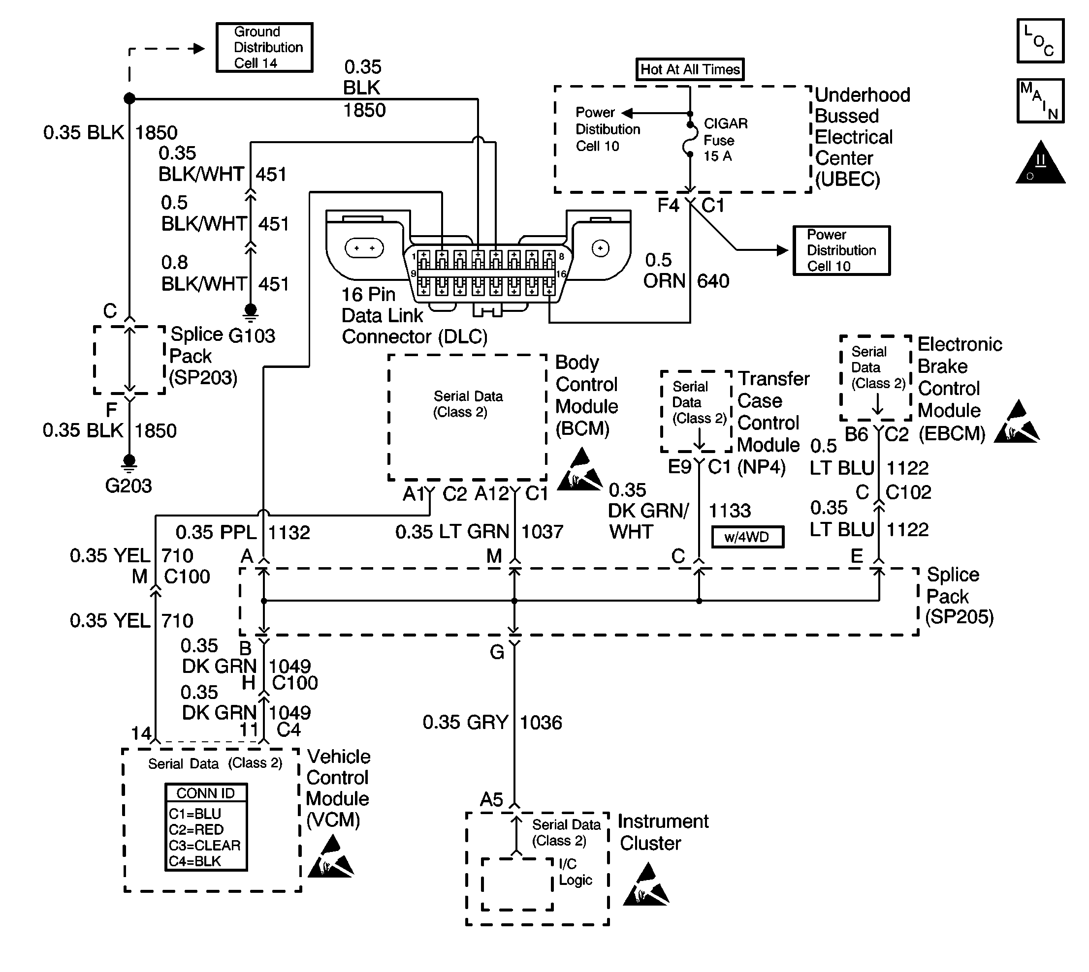
Object Number: 593532  Size: LF
Handling ESD Sensitive Parts Notice
Engine Controls Components
DLC, CIGAR Fuse, G103, G203, BCM, VCM
OBD II Symbol Description Notice
Handling ESD Sensitive Parts Notice
Handling ESD Sensitive Parts Notice
Handling ESD Sensitive Parts Notice
VCM Connector End Views

Circuit Description

The Class 2 Serial Data circuit is used in order to communicate between the control module and the vehicle theft deterrent (VTD) (Passlock) module systems.

When the passlock portion of the VTD system has sensed the proper operation of the ignition switch and lock, or determined that the switch and lock have not been tampered with, the VTD (Passlock) module transmits a password to the control module. Fuel delivery is enabled if this password matches the password stored in the control modules memory. If a component in the theft deterrent system has been replaced, the modules need to relearn the password of the new components. If the relearn procedure was not performed, this diagnostic trouble code (DTC) will set.

If a VTD failure occurs during an ignition cycle that the control module has enabled fuel, then the control module will enter a fail-safe mode: Fail Enable (VTD System Failure with Fuel Enabled). The control module remains in Fail Enable Mode, for the current and future ignition cycles, until the fault is corrected and a valid password is received, or until battery power is removed. If the battery is disconnected or the codes are cleared, the vehicle will lose its Fail Enable status and will not start until the fault is corrected, the ten minute timer expires, and the control module receives the correct fuel delivery password.

Conditions for Running the DTC

    • DTC P1626 is not active
    • The vehicle control module (VCM) is not in password learn mode.
    • The VTD (Passlock) system is enabled.
    • The fuel enable decision point has been reached, or the engine is cranking.

Conditions for Setting the DTC

The VCM did not receive a valid password before the fuel disable decision point was reached.

Action Taken When the DTC Sets

    • The control module stores the DTC in history after the first failure but will not illuminate the malfunction indicator lamp (MIL).
    • The control module records the operating conditions at the time the diagnostic fails. The control module stores the failure information in the scan tools Freeze Frame/Failure Records.

Conditions for Clearing the MIL/DTC

    • A history DTC will clear if no fault conditions have been detected for 40 warm-up cycles.
    • A warm-up cycle occurs when the coolant temperature has risen 22°C (40°F) from the startup coolant temperature and the engine coolant temperature exceeds 70°C (160°F) during the same ignition cycle.
    • Use the scan tool Clear Information function.

Diagnostic Aids

Important: Do not clear DTCs unless directed by a diagnostic procedure. Clearing DTCs will also clear valuable Freeze Frame and Failure Records data.

    • If the VCM is replaced, the VCM must re-learn a valid password and crankshaft variation.
    • If the VTD (Passlock) control module is replaced, the VCM must re-learn a valid password.
    • Check for published service bulletins relating to exhibited symptoms or component operation.
    • If the vehicle does not start, or starts and stalls:
       - Turn OFF the ignition and wait at least 5 seconds before trying to restart.
       - If a fault or tamper has been detected, the VTD module will not forward the correct password to the VCM for a period of ten minutes, even if the condition is corrected during that time period. This may cause a DTC P1631 to set in the VCM. This timer can be monitored in the Passlock Data parameter of the scan tool. Once the time has elapsed, the VTD module will determine if the condition is still present.
    • The VCM VTD (Passlock) parameters can be monitored with a scan tool.
    • The Passlock state and the auto learn timer can be viewed in the Passlock Data parameter of the scan tool.
    • Check the following for preventing the Passlock sensor from communicating with the VTD (Passlock) module:
       - Passlock sensor
       - Ignition switch assembly
       - Passlock sensor circuitry
       - Bent pins at the small Passlock sensor
    • If this DTC sets along with a DTC B2960, then the problem was caused by malfunctioning Passlock components or circuitry, not the VCM.
    • Inspect all related wiring and connections including the VCM and VTD (Passlock) control module connections. These may cause an intermittent malfunction

An intermittent may be caused by any of the following conditions:

    • A poor connection
    • Rubbed through wire insulation
    • A broken wire inside the insulation

Thoroughly inspect any circuitry that is suspected of causing the intermittent complaint. Refer to Testing for Intermittent Conditions and Poor Connections in Wiring Systems.

If a repair is necessary, refer to Wiring Repairs or Connector Repairs in Wiring Systems.

Test Description

The numbers below refer to the step numbers on the diagnostic table.

  1. This DTC may set as a result of other Passlock System problems. Diagnose any VTD (Passlock) DTCs prior to continuing with this diagnostic.

  2. A DTC B3031 may set in the VTD (Passlock) module during the Password Learn Procedure.

Step

Action

Value(s)

Yes

No

1

Did you perform the Powertrain On-Board Diagnostic (OBD) System Check?

--

Go to Step 2

Go to Powertrain On Board Diagnostic (OBD) System Check

2

  1. Turn ON the ignition, leaving the engine OFF.
  2. Observe the VTD (Passlock) DTC display using the scan tool.

Are any VTD (Passlock) DTCs displayed?

--

Go to Diagnostic System Check - Theft Deterrent in Theft Deterrent

Go to Step 3

3

Perform the Passlock Reprogramming procedure. Refer to PASSLOCK Reprogramming Seed and Key in Theft Deterrent.

Did the VCM successfully learn the password?

--

Go to Step 4

Go to Diagnostic System Check - Theft Deterrent in Theft Deterrent

4

Important:: Before Clearing DTCs, monitor all DTC status parameters and note any additional DTCs.

  1. Clear yhe VCM DTCs.
  2. Turn OFF the ignition for 30 seconds.
  3. Attempt to start the engine.

Does the engine start and operate normally?

--

System OK

Go to Step 2