GM Service Manual Online
For 1990-2009 cars only
Makes
🢒
Chevrolet
🢒
2002
🢒
Chevy C Silverado - 2WD
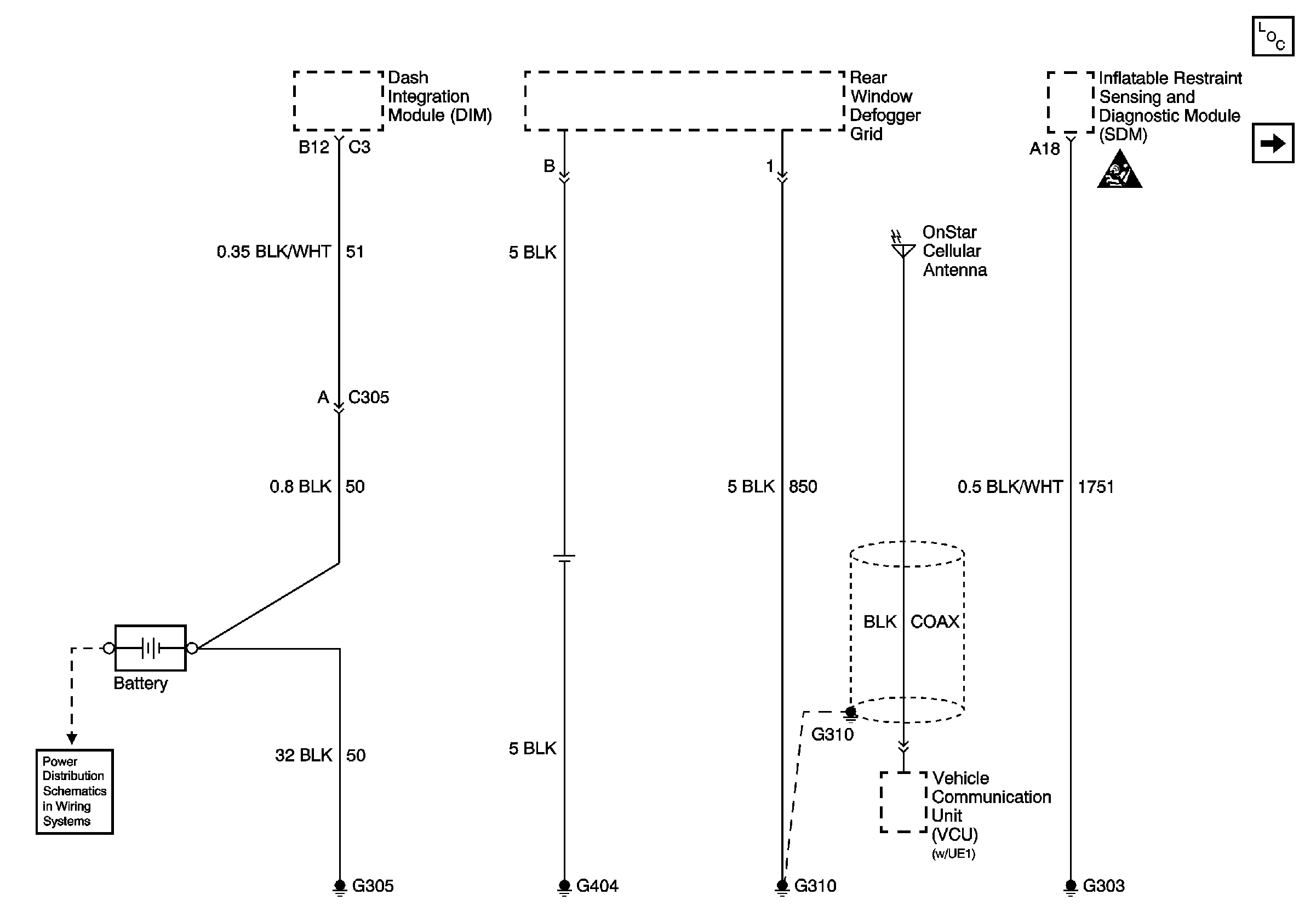
🢒 G305, G310, G404, and G303
G305, G310, G404, and G303
G305, G310, G404, and G303
Master Electrical Component List
G100, and G102
SIR Schematic Icons
Battery Feed to Underhood Fuse Block