GM Service Manual Online
For 1990-2009 cars only
Makes
🢒
Chevrolet
🢒
2002
🢒
Chevy C Silverado - 2WD
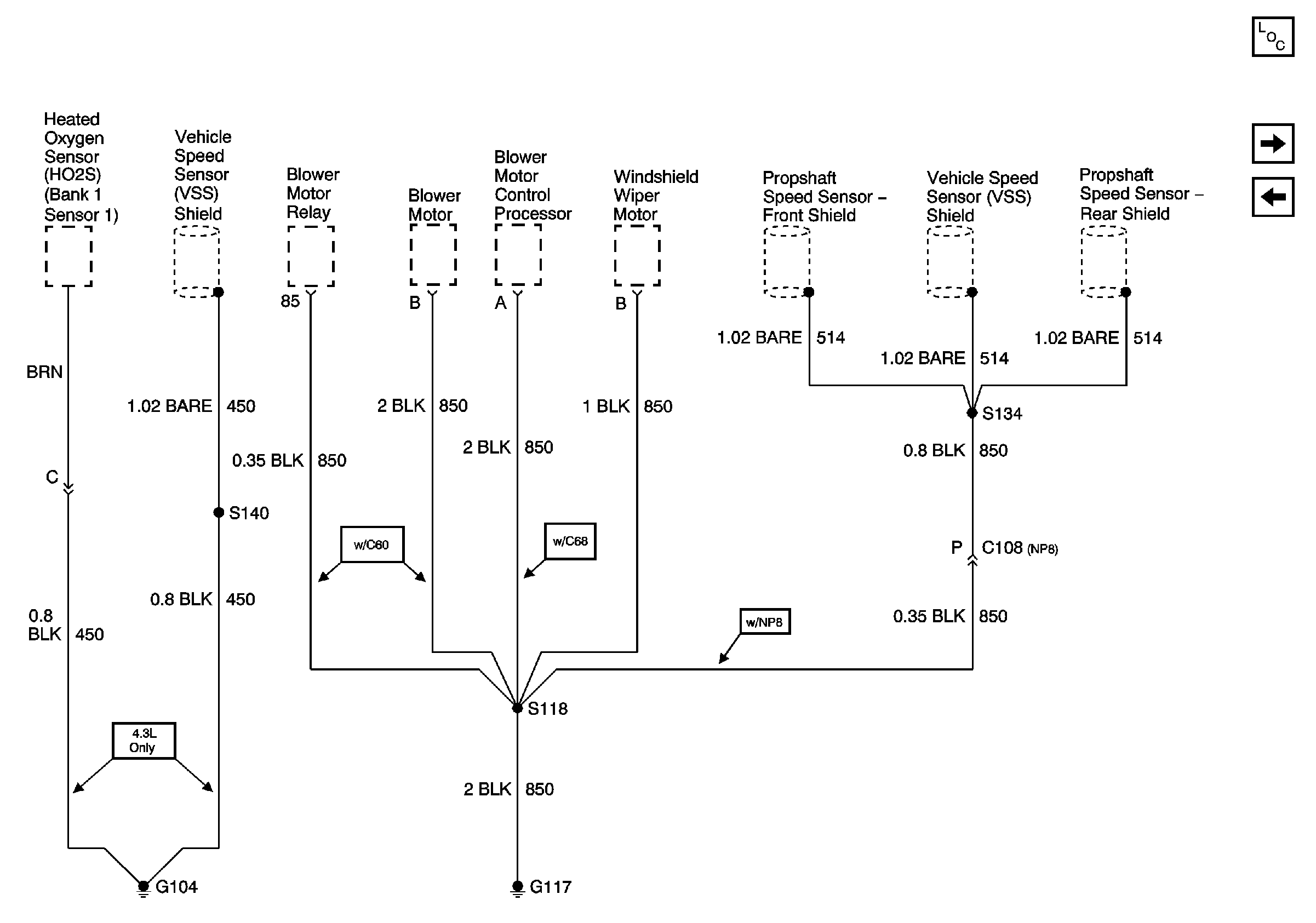
🢒 G104 and G117
G104 and G117
G104 and G117
Master Electrical Component List
G200, G201 and G207 (Pickup and Crew Cab)
G103 and G105 (4.3 L)