GM Service Manual Online
For 1990-2009 cars only
Makes
🢒
Chevrolet
🢒
2002
🢒
Chevy C Silverado - 2WD
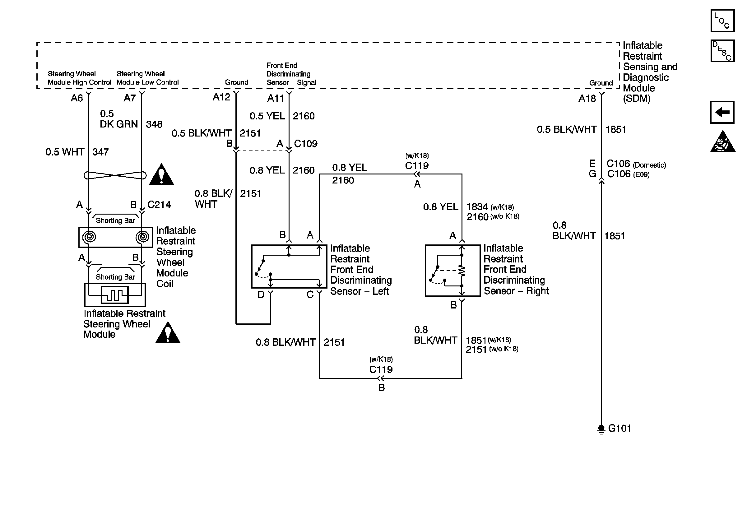
🢒 Inflatable Restraint Steering Wheel Module Coil and Front End Discriminating Sensors
Inflatable Restraint Steering Wheel Module Coil and Front End Discriminating Sensors
Inflatable Restraint Steering Wheel Module Coil and Front End Discriminating Sensors
Master Electrical Component List
SIR System Description and Operation
Inflatable Restraint IP Module and Disable Switch
SIR Caution
SIR Schematic Icons
SIR Schematic Icons