GM Service Manual Online
For 1990-2009 cars only
Makes
🢒
Chevrolet
🢒
2002
🢒
Chevy C Silverado - 2WD
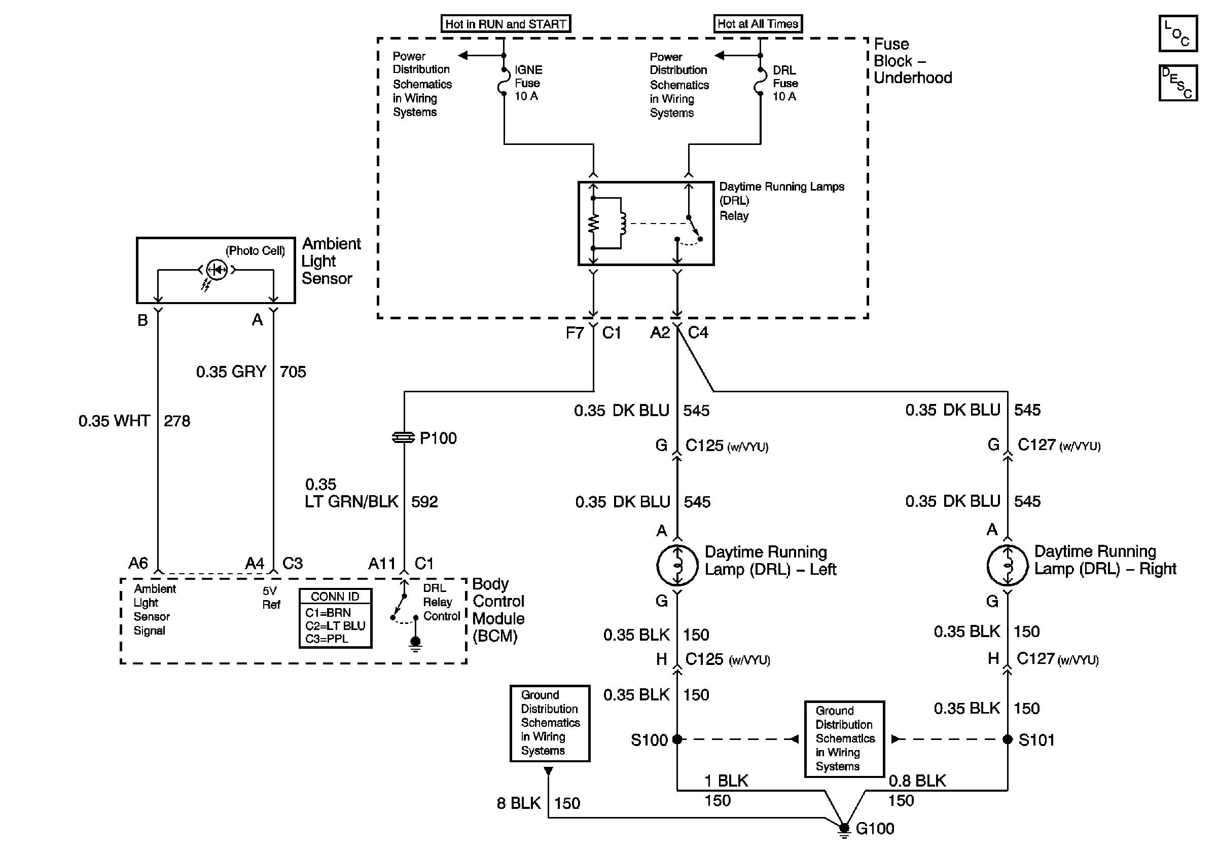
🢒 02 GMT800 Daytime Running Lamps
02 GMT800 Daytime Running Lamps
Master Electrical Component List
Exterior Lighting Systems Description and Operation
02B, 02A, ENG 1, and IGN E Fuses - Gas Only
B+ Bus Bar
G100 and G110
G100 and G110