GM Service Manual Online
For 1990-2009 cars only
Makes
🢒
Chevrolet
🢒
2004
🢒
Chevy C Silverado - 2WD
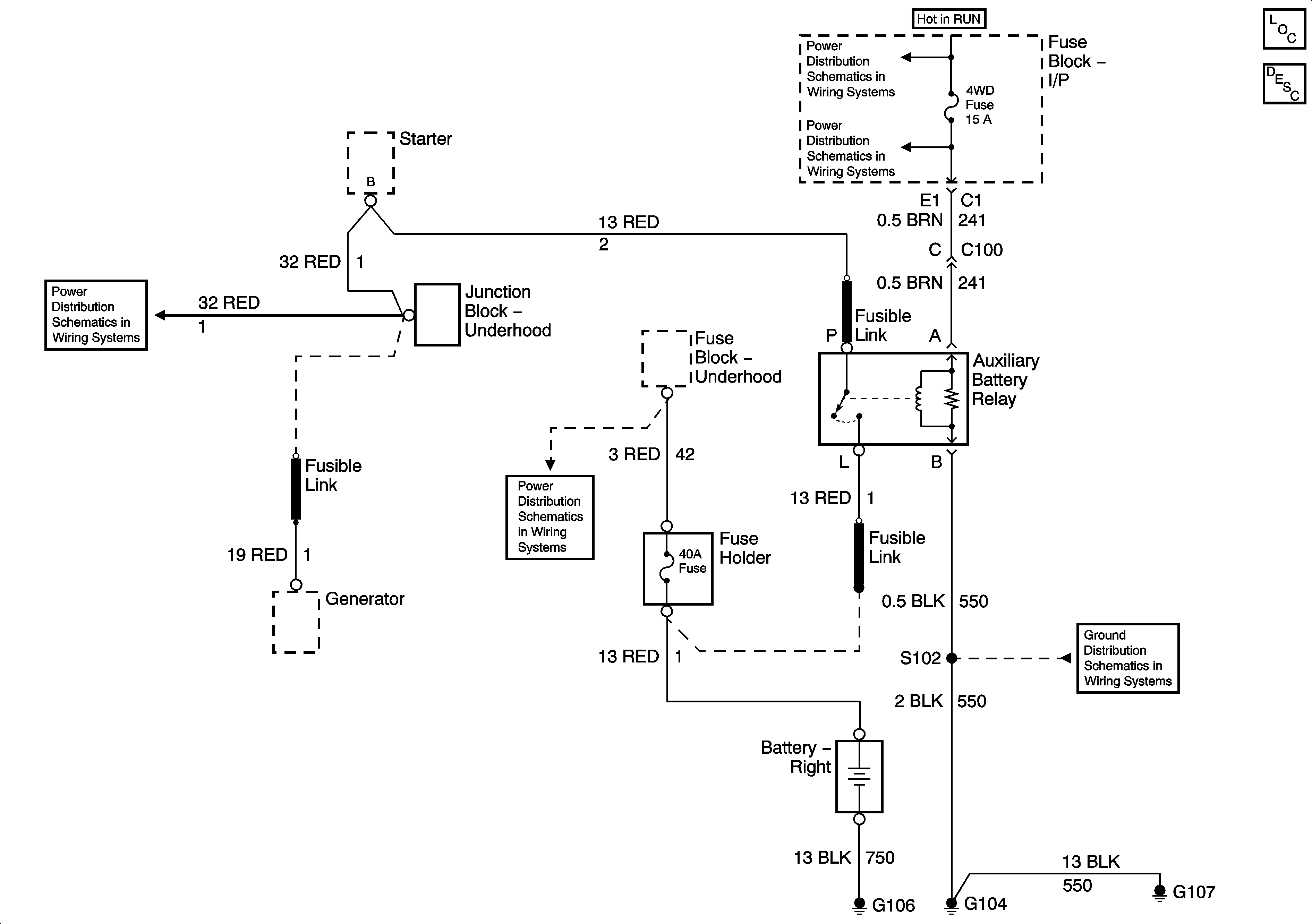
🢒 Auxiliary Battery Schematics
Auxiliary Battery Schematics
Master Electrical Component List
Battery Description and Operation
Battery Supply - 1 of 2
Battery Supply - 1 of 2
Ignition Switch - START, RUN, and ACC/RUN/START Bus Bars
IGN 3, Cruise, and 4WD Fuses
G104, G106, and G107