GM Service Manual Online
For 1990-2009 cars only
Figure 1:

Power, Ground, and Serial Data


Object Number: 1570813  Size: FS
Master Electrical Component List
Body Control System Description and Operation
Control Module References
Interior Lights and Interior Lights Dimming References
B+ Bus Bar
Ignition Switch - ACC/RUN and RUN/START BUS BARS and IGN B Fuse
BLWR, HAZRD, HVAC/ECAS, LBEC 1, RR DEFOG, RR HVAC, TBC 2A, TBC 2B, and TBC 2C Fuses and LT DOOR Circuit Breaker
Ignition Switch - START, RUN, and ACC/RUN/START BUS BARS, IGN A and CRNK Fuses
Ignition Switch - ACC/RUN and RUN/START BUS BARS and IGN B Fuse
G203 - 1 of 2
G203 - 1 of 2
Power, Ground, DLC, and Splice Pack SP205
Figure 2:

Interior Lights and Interior Lights Dimming References


Object Number: 1570815  Size: FS
Master Electrical Component List
Body Control System Description and Operation
Control Module References
Headlights and Exterior Light References
Power, Ground, and Serial Data
Interior Lamp Controls and Interior Lamps - 1 of 2
Door Jamb Switches (w/o YE9/Y91)
Interior Lights Dimming Control and LED Dimming Supply - 1 of 2
Interior Lamp Controls and Interior Lamps - 1 of 2
Door Jamb Switches (w/o YE9/Y91)
Interior Lamps - 2 of 2
I/P Lamps Dimming Control Supply - 1 of 3
Figure 3:

Headlights and Exterior Lights References


Object Number: 1570817  Size: FS
Master Electrical Component List
Body Control System Description and Operation
Control Module References
Controlled/Monitored Subsystem References - 1 of 2
Interior Lights and Interior Lights Dimming References
Backup Lamps (Except MW7)
Headlights/DRL Control
Daytime Running Lamps (DRL)
Park Lamp Relay Control and Front Park Lamps
Fog Lamps
Air Temperature Actuator - Left and Right
Headlights/DRL Control
Headlights/DRL Control
Figure 4:

Controlled/Monitored Subsystem References - 1 of 2


Object Number: 1570818  Size: FS
Master Electrical Component List
Body Control System Description and Operation
Control Module References
Controlled/Monitored Subsystem References - 2 of 2
Headlights and Exterior Light References
Relays and Actuators (YE9) - Crew Cab
Relays and Switches (Except YE9)
Defogger
Left Doors
Horns
Relays and Switches (Except YE9)
PNP Switch, 4WD Signal, Tow/Haul, Serial Data, and Indicator
PNP Switch, 4WD Signal, Tow/Haul, Serial Data, and Indicator
Right Doors
Air Temperature Actuator - Left and Right
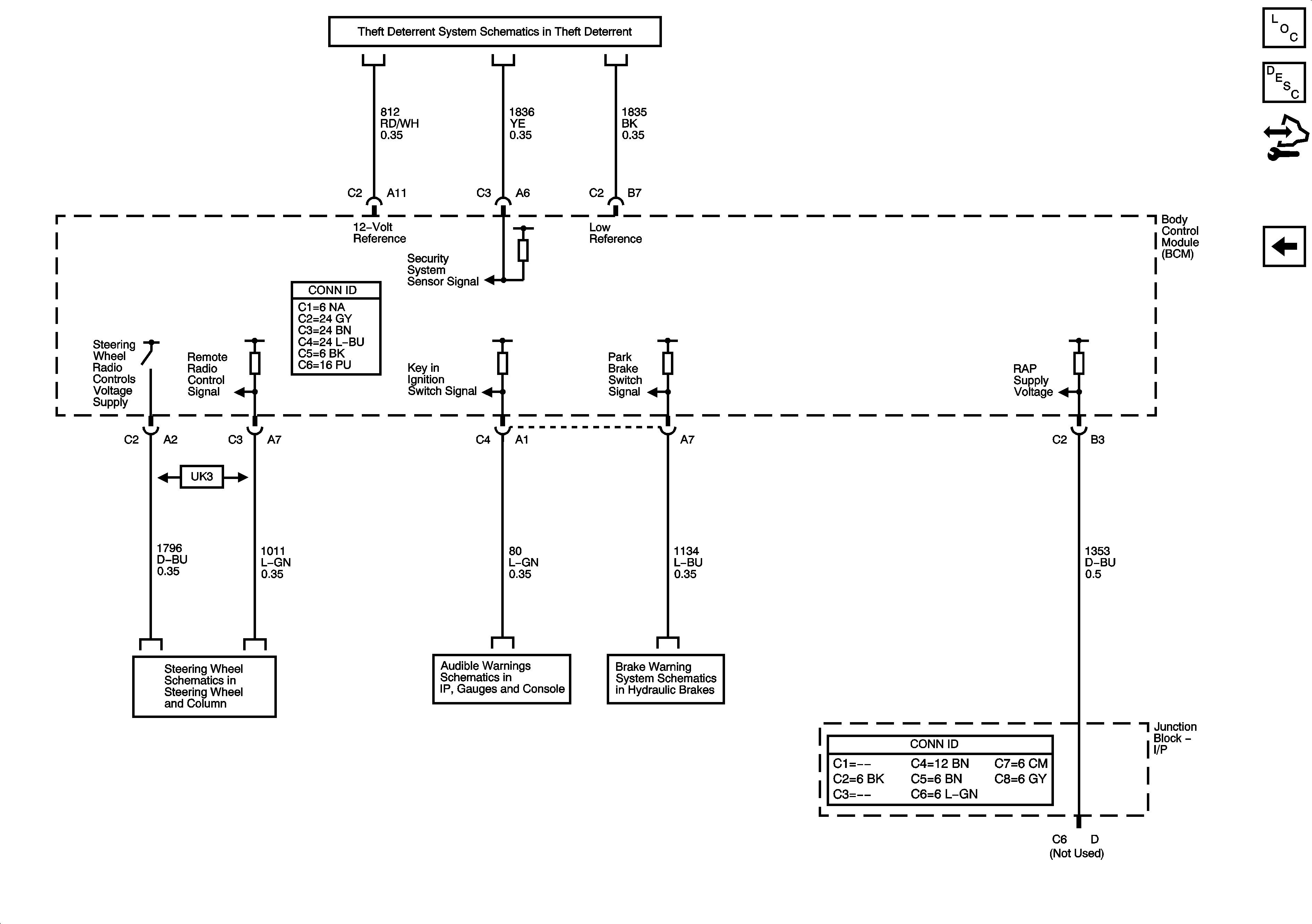
Figure 5:

Controlled/Monitored Subsystem References - 2 of 2


Object Number: 1570820  Size: FS
Master Electrical Component List
Body Control System Description and Operation
Control Module References
Controlled/Monitored Subsystem References - 1 of 2
Vehicle Theft Deterrent
Steering Wheel Controls Schematics
Audible Warning
Power, Ground, Serial Data, Indicator Control, and Switches