GM Service Manual Online
For 1990-2009 cars only
Makes
🢒
Chevrolet
🢒
1999
🢒
Chevy P12 Chassis
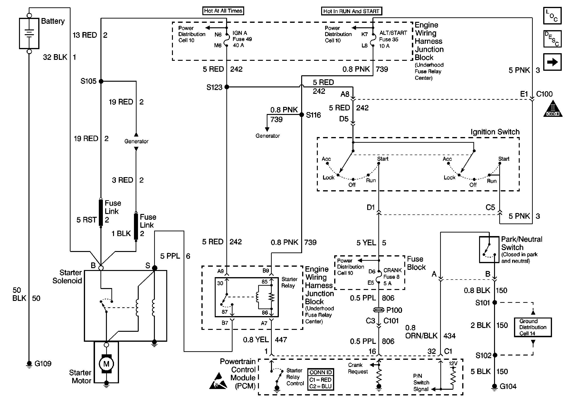
🢒 Cell 30: Starting System
Cell 30: Starting System
Cell 30: Starting System
Engine Electrical Components
Starting System Circuit Description
Cell 30: Charging System
Cell 10: Battery, Starter, Junction Block
Cell 30: Charging System
Cell 10: Junction Block
Cell 14: G104
Cell 10: Ignition Switch, Fuse Block
Handling ESD Sensitive Parts Notice