GM Service Manual Online
For 1990-2009 cars only
Makes
🢒
Chevrolet
🢒
1998
🢒
Chevy P42 Commercial Chassis
🢒 Cell 22: A/T Controls 2 - Transmission Data Sensors
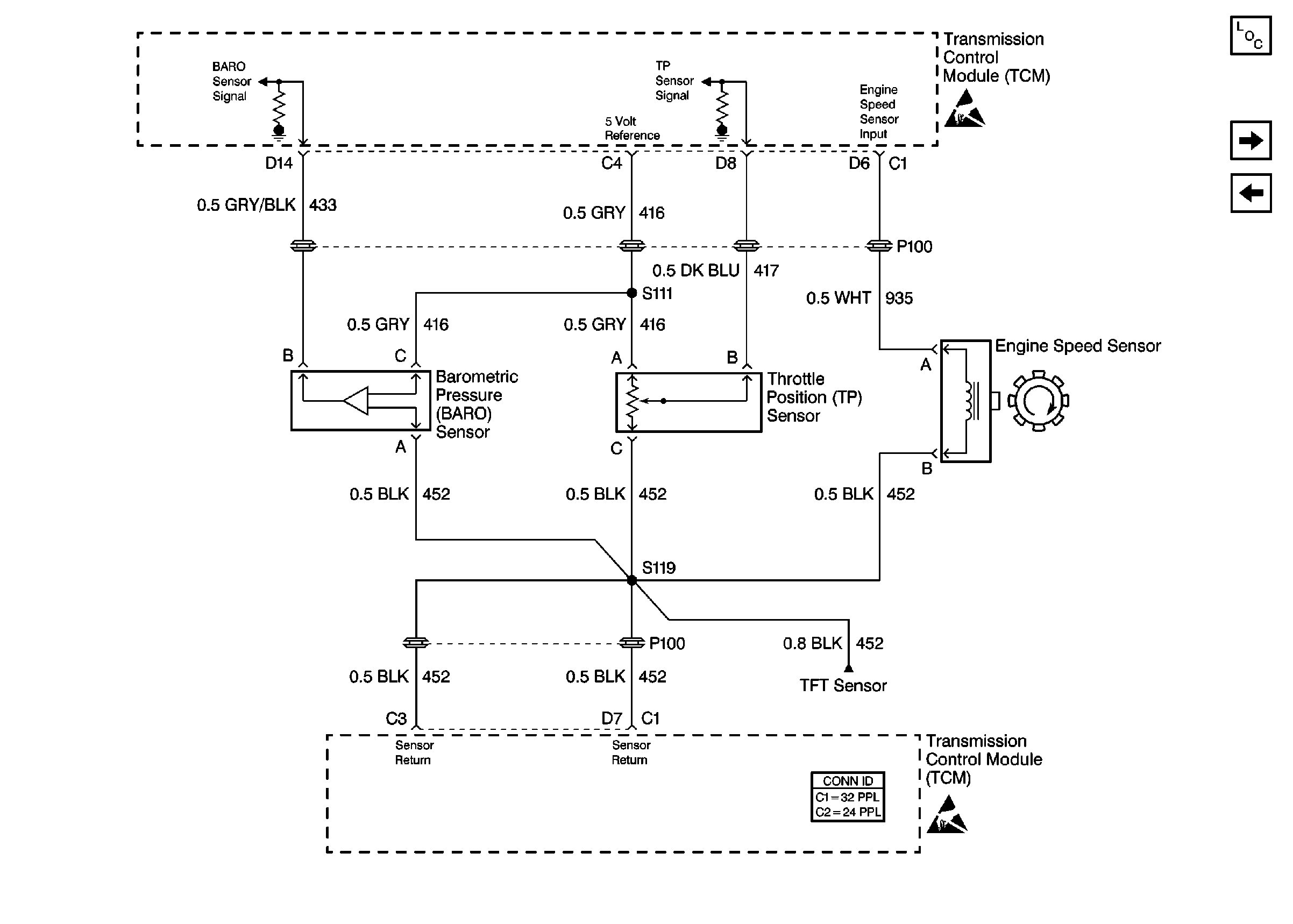
Cell 22: A/T Controls 2 - Transmission Data Sensors
Cell 22: A/T Controls 2 -- Transmission Data Sensors
Engine Controls Components L57 MFI
Cell 22:A/T Controls 3 - Internal Solenoids and Stoplamp Switch
Cell 22:A/T Controls 1 - Power and Grounding, DLC
Handling ESD Sensitive Parts Notice
Handling ESD Sensitive Parts Notice