GM Service Manual Online
For 1990-2009 cars only
Makes
🢒
Chevrolet
🢒
1998
🢒
Chevy P42 Commercial Chassis
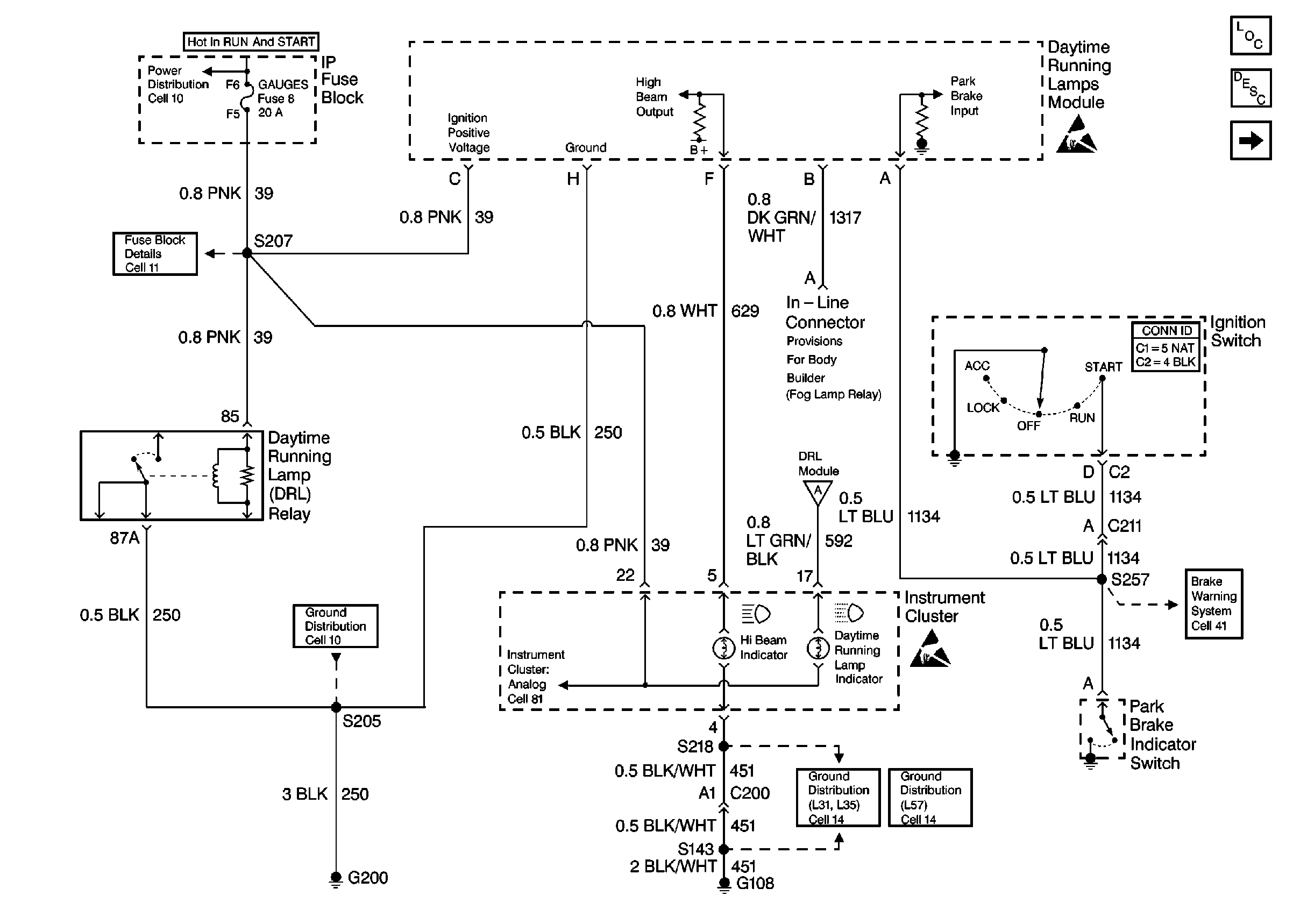
🢒 Cell 102: DRL Indicator
Cell 102: DRL Indicator
Cell 102: DRL Indicator
Lighting Systems Components P42
Exterior Lights Circuit Description P42
Cell 102: Headlamps
Cell 10: Ignition Switch and Fuse Block
Handling ESD Sensitive Parts Notice
Cell 11: STOP-HAZ, TAIL LPS, and HORN/DM fuses, PWR CKT BRKR 2
Cell 14: G101, G102, and G107 [Dual Headlamps]
Cell 14: G104 [L65]
Cell 14: G108 [L29]
Cell 102: Headlamps
Handling ESD Sensitive Parts Notice
Brake Warning System Schematics P42