GM Service Manual Online
For 1990-2009 cars only
Makes
🢒
Chevrolet
🢒
1998
🢒
Chevy P42 Commercial Chassis
🢒 Cell 102: Headlamps
Cell 102: Headlamps
Cell 102: Headlamps
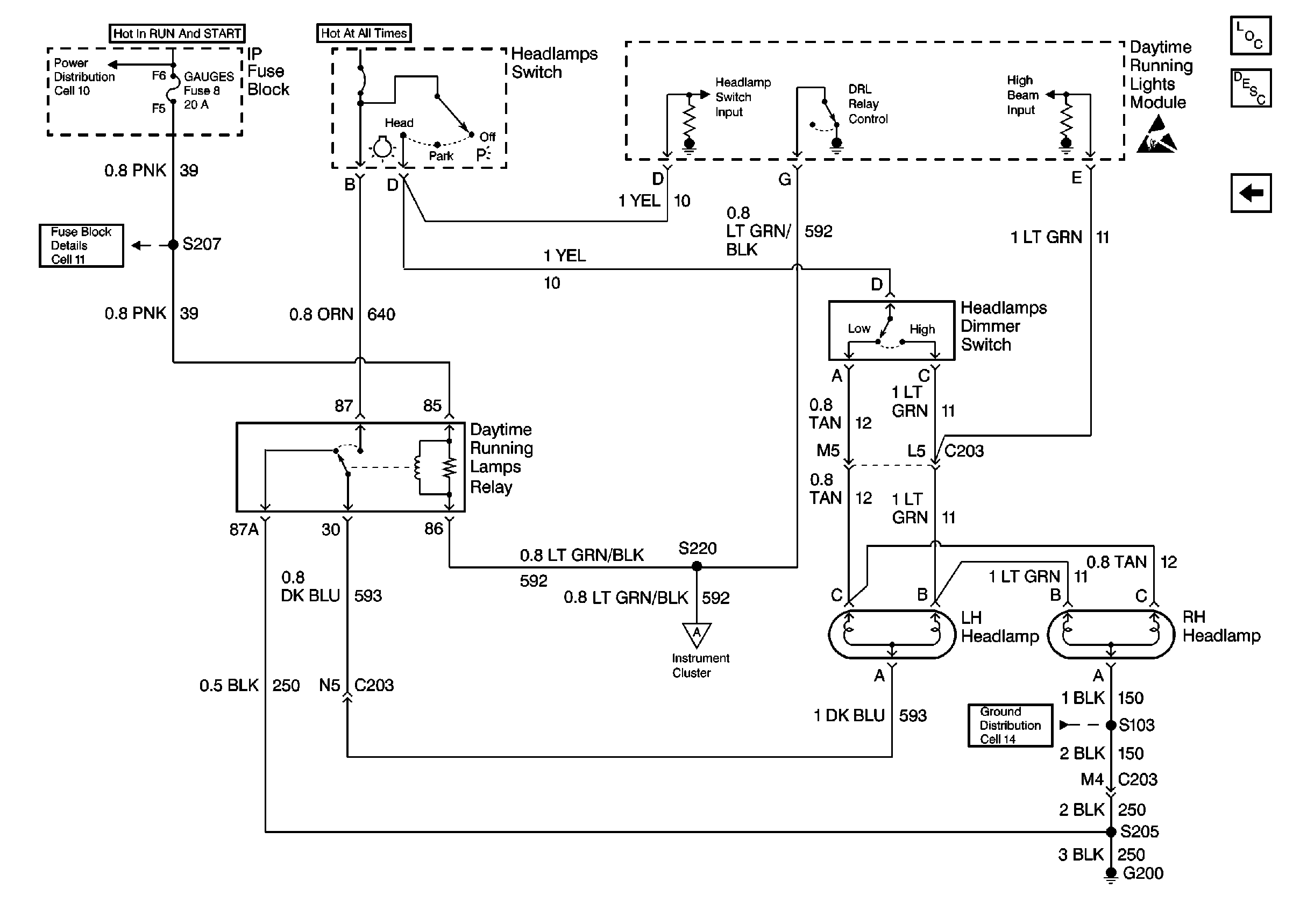
Lighting Systems Components P42
Exterior Lights Circuit Description P42
Cell 102: DRL Indicator
Cell 10: Ignition Switch and Fuse Block
Handling ESD Sensitive Parts Notice
Cell 11: GAUGES fuse
Cell 102: DRL Indicator
Cell 14: G101, G102, and G107 [Dual Headlamps]