GM Service Manual Online
For 1990-2009 cars only
Makes
🢒
Chevrolet
🢒
2000
🢒
Chevy Suburban - 4WD
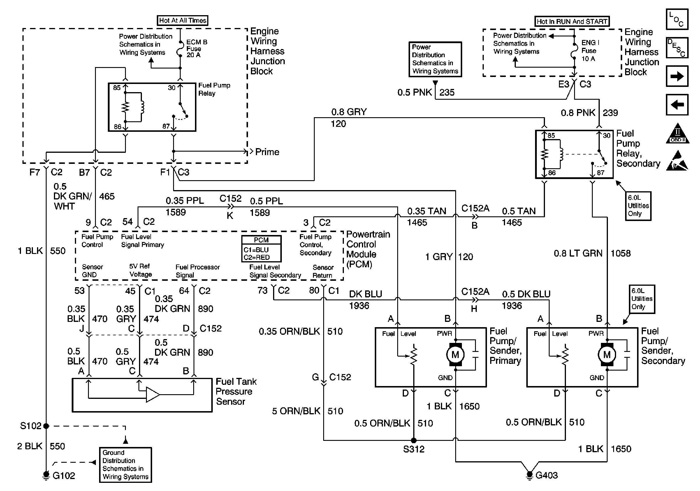
🢒 FPR, Fuel Pump/Sender, Fuel Tank Pressure Sensor, G403,G102
FPR, Fuel Pump/Sender, Fuel Tank Pressure Sensor, G403,G102
FPR, Fuel Pump/Sender, Fuel Tank Pressure Sensor, G403, G102
Engine Controls Components
Evaporative Emission Control System Operation Description
Fuel Injectors, INJ A, INJ B Fuses
PCM ,CMP Sensor, CKP Sensor, KS, IPC
OBD II Symbol Description Notice
Handling ESD Sensitive Parts Notice
Power Distribution Schematics
Power Distribution Schematics
Power Distribution Schematics
Ground Distribution Schematics