GM Service Manual Online
For 1990-2009 cars only
Makes
🢒
Chevrolet
🢒
2005
🢒
Classic
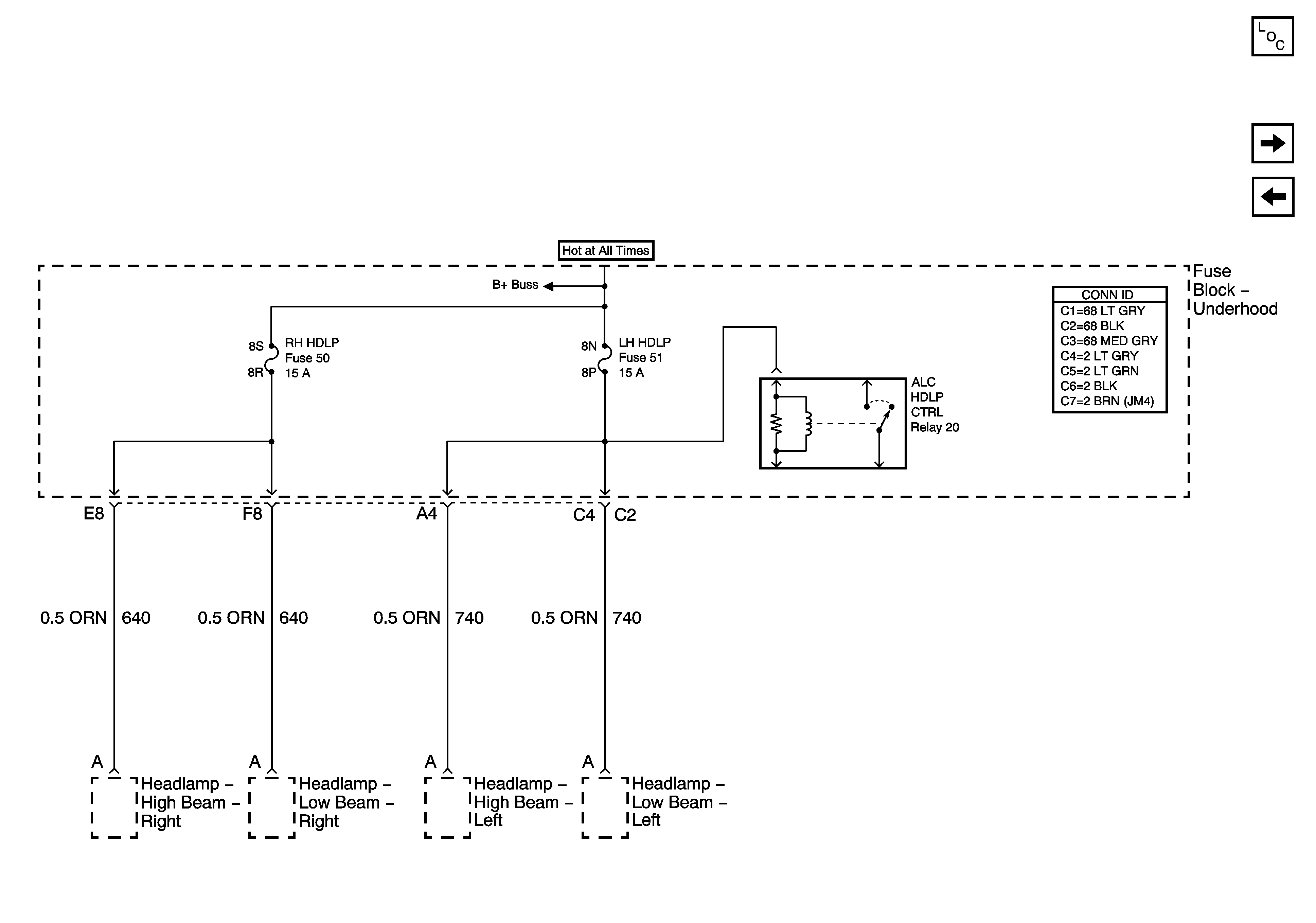
🢒 RH HDLP, LH HDLP, and GEN BATT Fuses
RH HDLP, LH HDLP, and GEN BATT Fuses
RH HDLP, LH HDLP, and GEN BATT Fuses
Master Electrical Component List
BATT 1, PWR Seat, PWR Mirror, DR Lock, Trunk Release/RFA
AUX PWR/CIGAR, PRK LMS, and PCM BATT Fuses
B+ Bus Bar