GM Service Manual Online
For 1990-2009 cars only
Makes
🢒
Chevrolet
🢒
2005
🢒
Classic
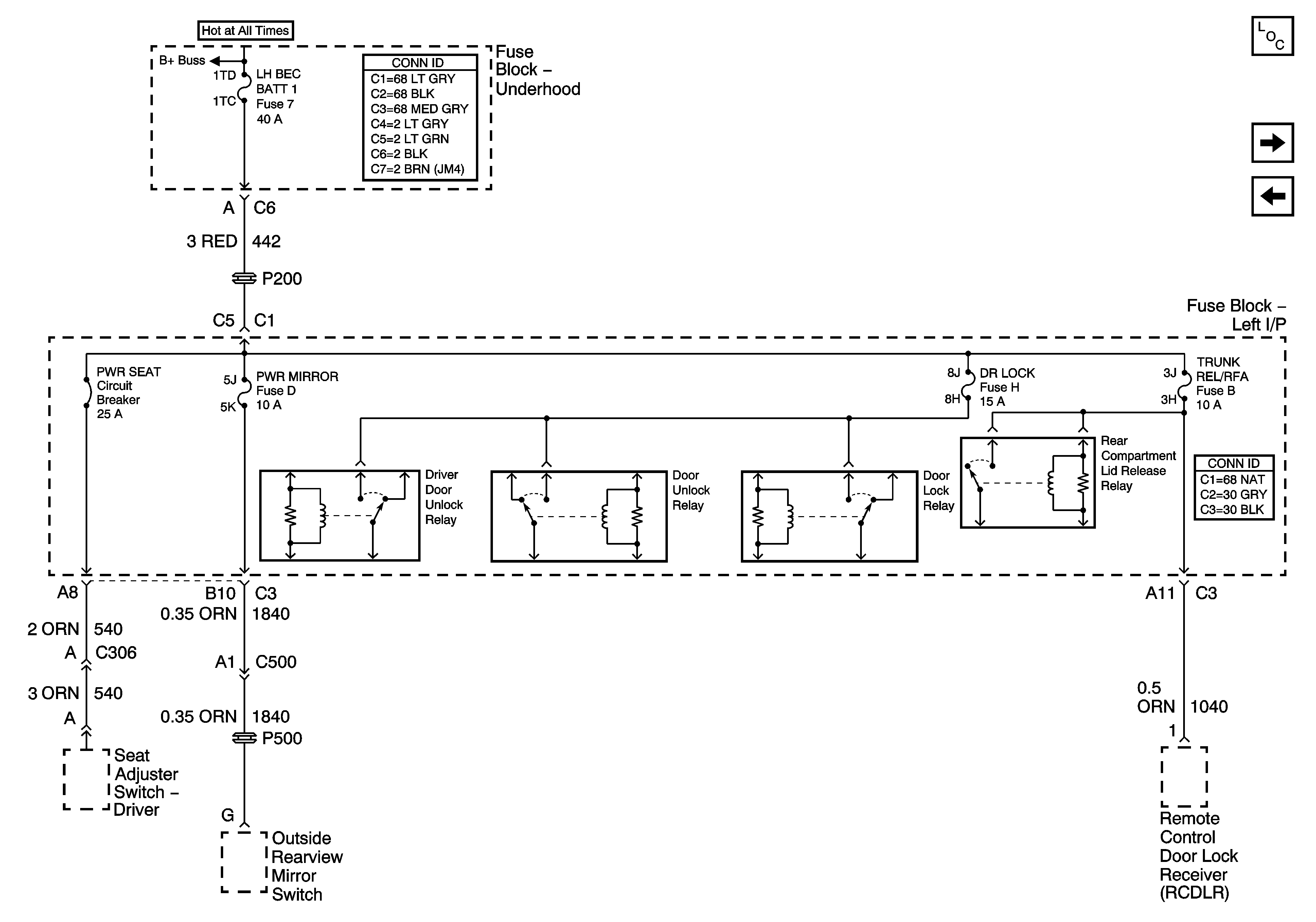
🢒 BATT 1, PWR Seat, PWR Mirror, DR Lock, Trunk Release/RFA
BATT 1, PWR Seat, PWR Mirror, DR Lock, Trunk Release/RFA
BATT1, PWR Seat, PWR Mirror, DR Lock, Trunk Release/RFA
Master Electrical Component List
LH BFC BATT 2, STOP LPS, HAZARD LPS, IPC/HVAC BATT Fuses
RH HDLP, LH HDLP, and GEN BATT Fuses
B+ Bus Bar