GM Service Manual Online
For 1990-2009 cars only
Makes
🢒
Chevrolet
🢒
2007
🢒
Cobalt
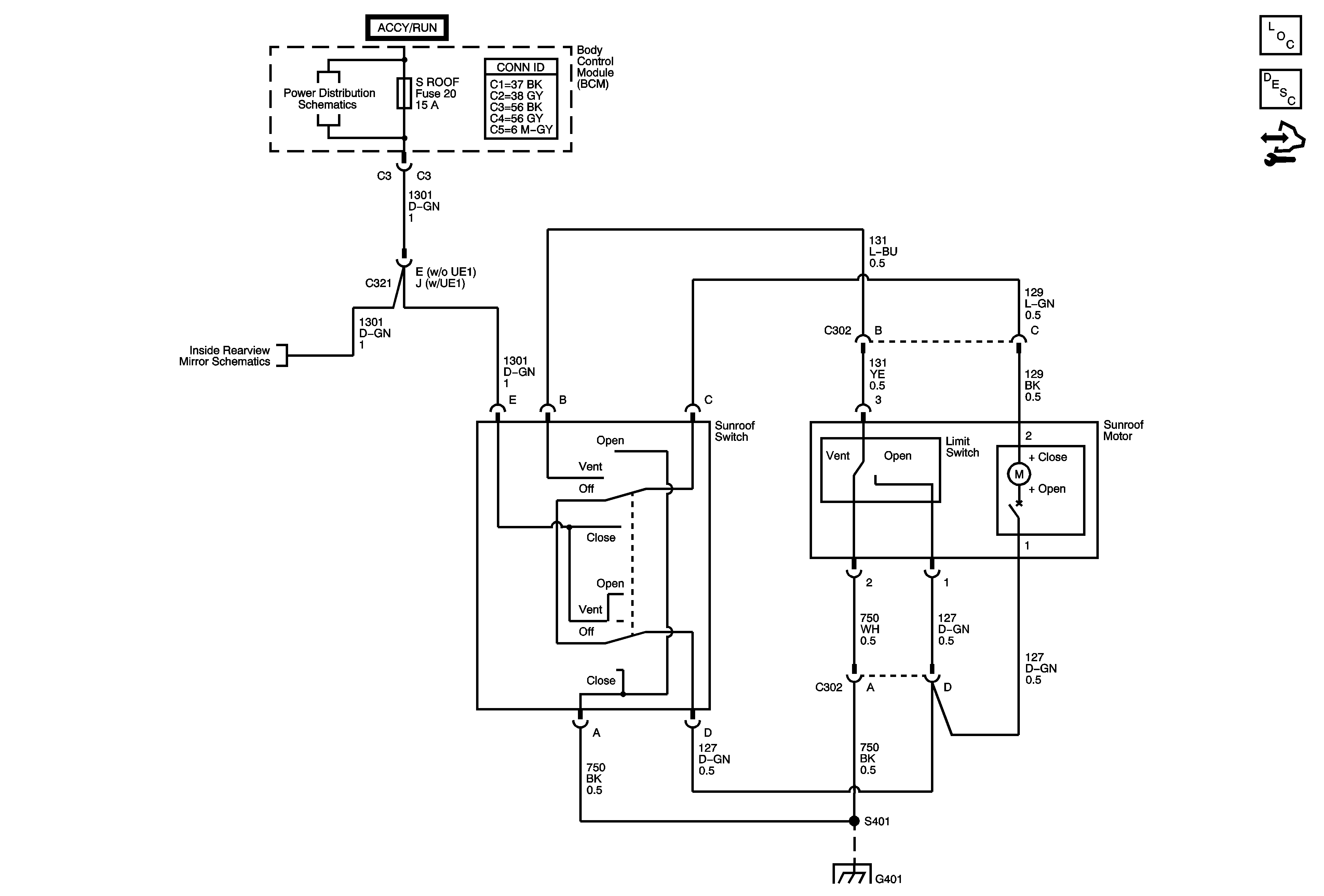
🢒 Sunroof Schematic
Sunroof Schematic
Master Electrical Component List
Sunroof Description and Operation
Control Module References
BCM Fuses - DR LCK, ECM/TCM, INT LIGHT, PWR WNDW, RDO, SDM, S ROOF
Inside Rearview Mirror Schematic
G401