GM Service Manual Online
For 1990-2009 cars only
Makes
🢒
Chevrolet
🢒
2007
🢒
Colorado Pickup - 2WD
🢒 Hydraulic Brake Schematics
Hydraulic Brake Schematics
Master Electrical Component List
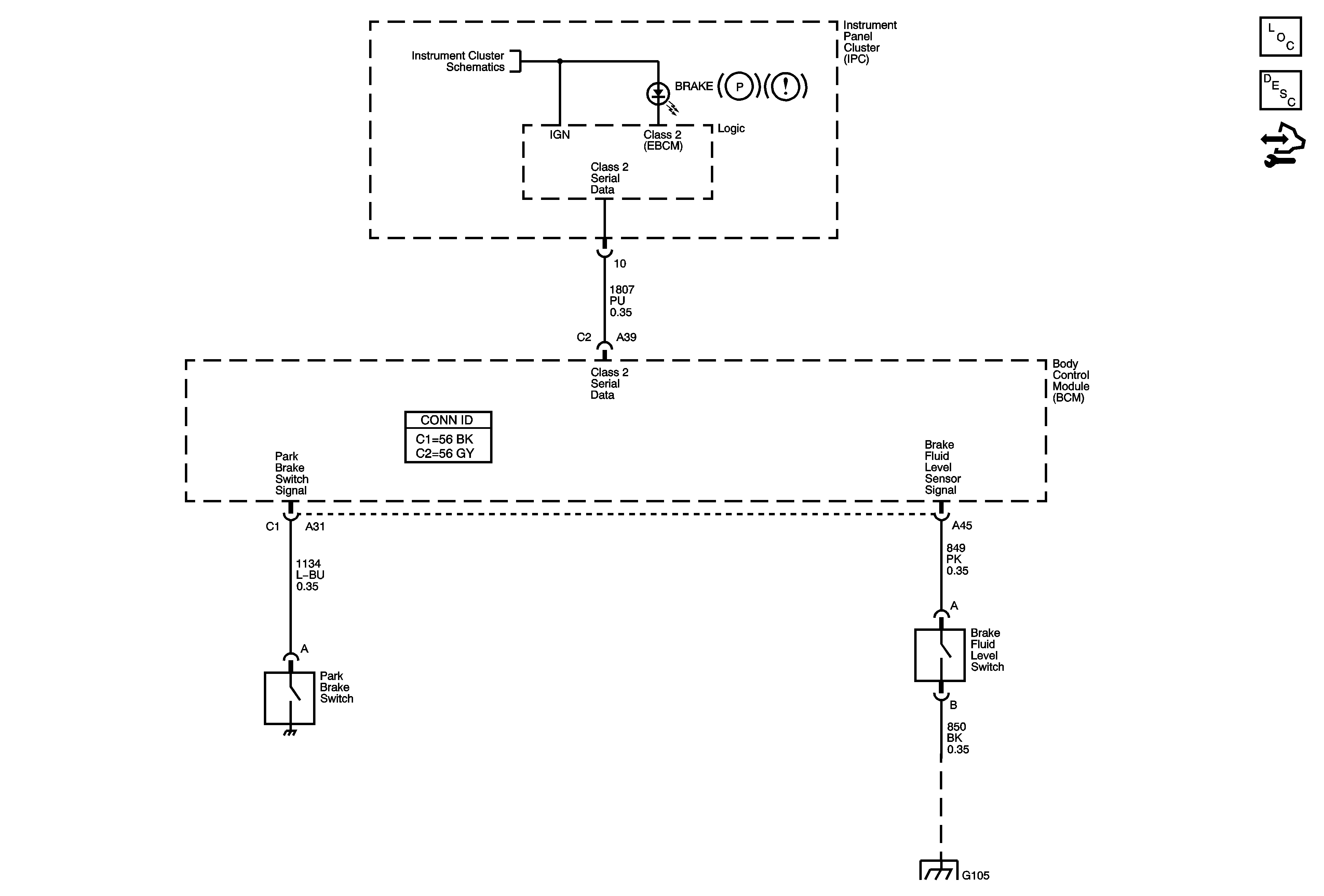
Brake Warning System Description and Operation
Body Control Module Programming and Setup
Indicators
Splice Pack SP105 and G105 - 1 of 2