GM Service Manual Online
For 1990-2009 cars only
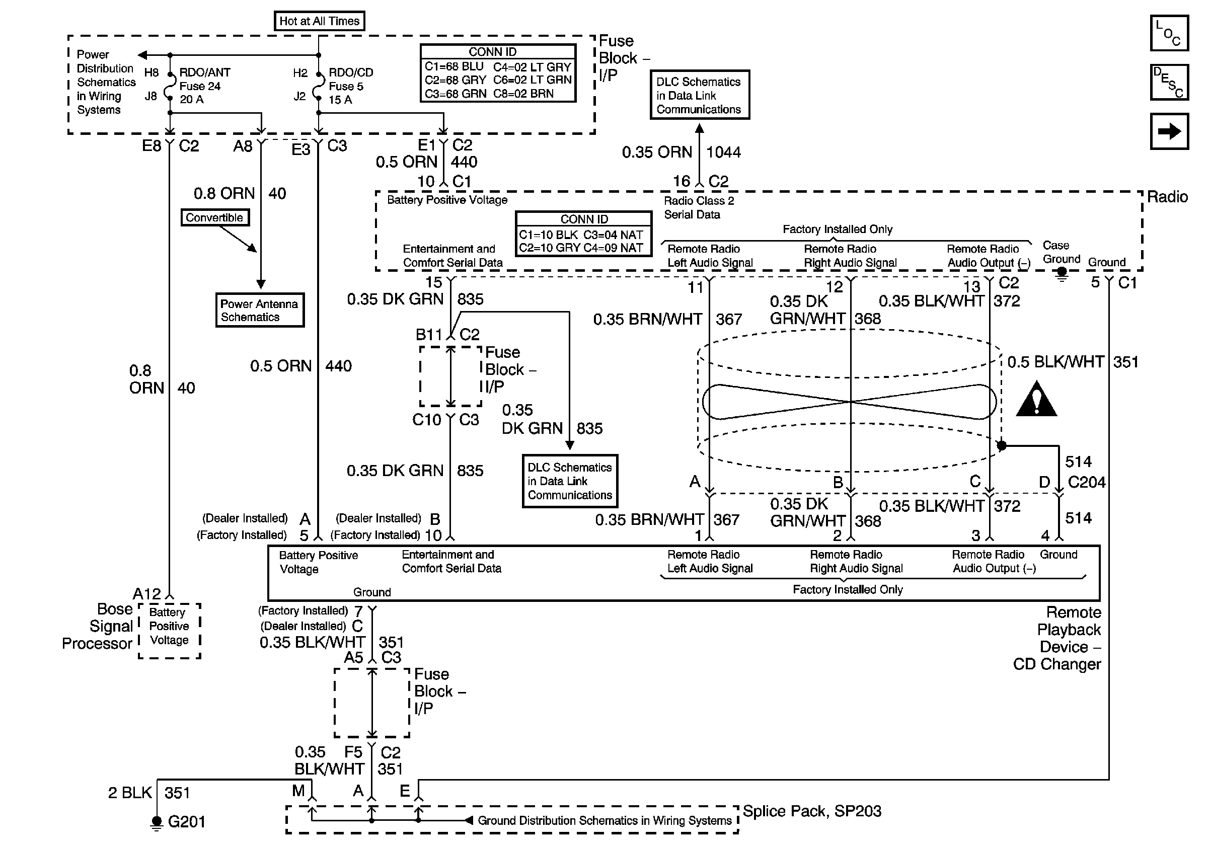
Figure 1:

Power, Ground and DLC


Object Number: 688862  Size: FS
Master Electrical Component List
Radio/Audio System Description and Operation
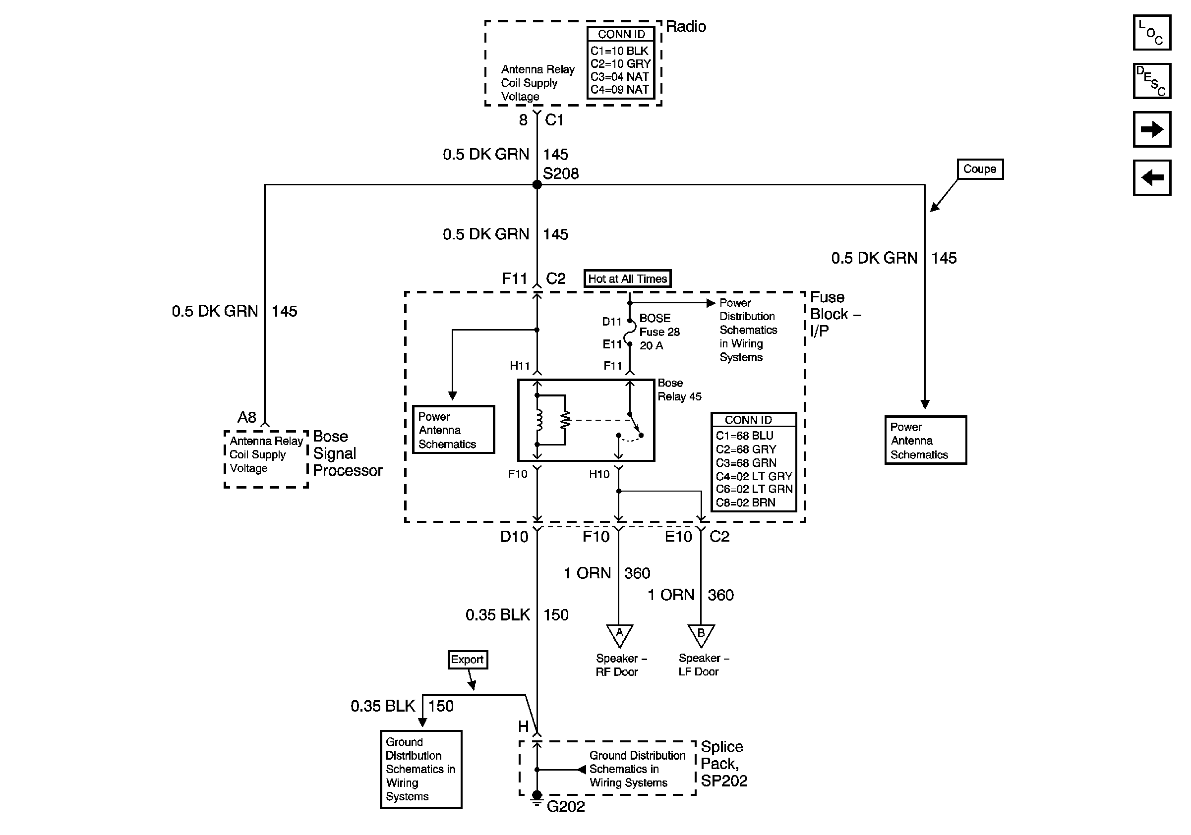
Bose Relay Control
Instrument Panel Electrical Center Bussing (1 of 2)
Convertible
Star Connectors
Power and Ground
G201
Entertainment Schematic Icons
Figure 2:

Bose Relay Control


Object Number: 688982  Size: FS
Master Electrical Component List
Radio/Audio System Description and Operation
Bose Signal Processor
Power, Ground and DLC
Convertible
Instrument Panel Electrical Center Bussing (1 of 2)
Coupe/Hardtop
G202
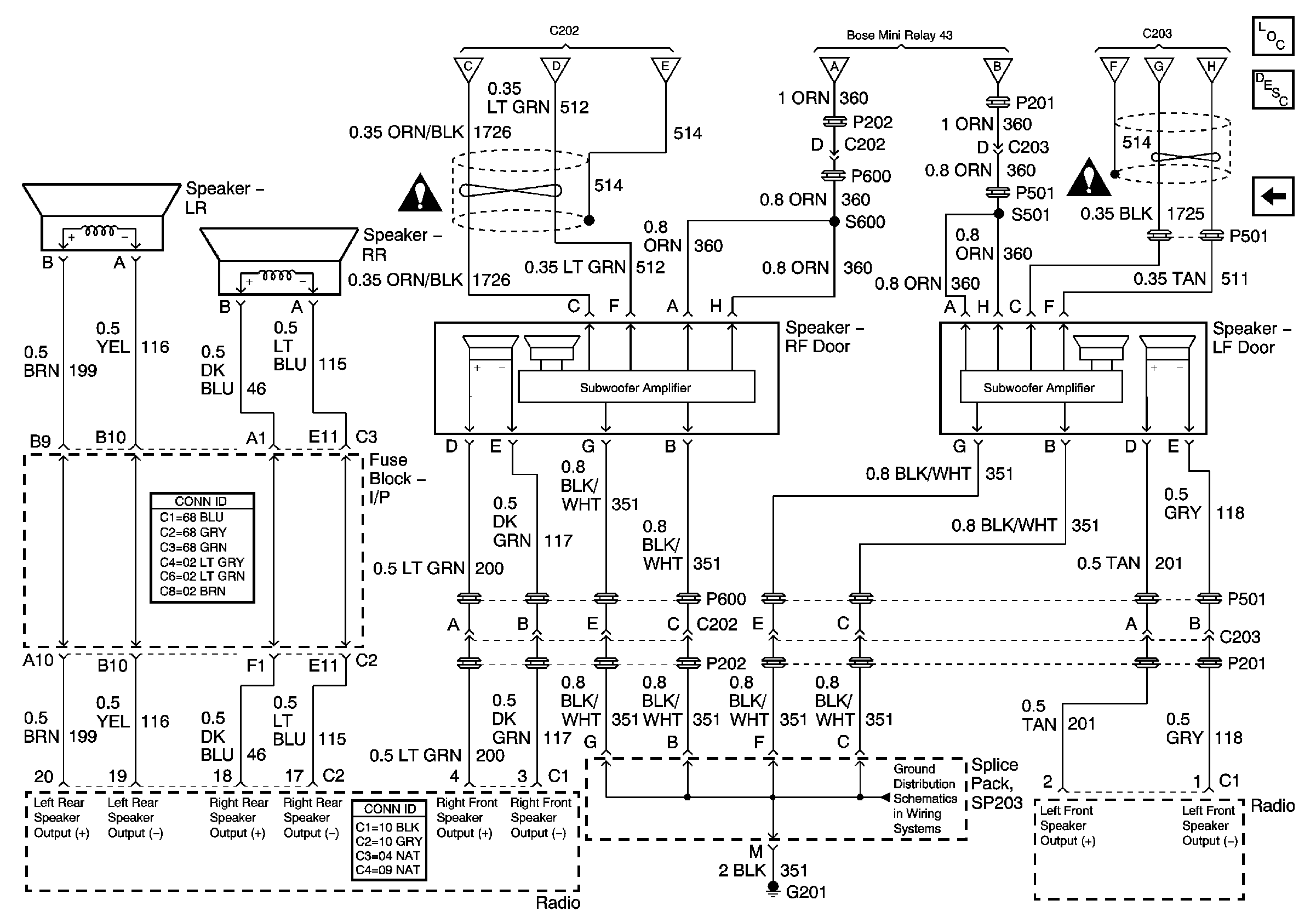
Front and Rear Speakers
Front and Rear Speakers
G202
Figure 3:

Bose Signal Processor


Object Number: 688985  Size: FS
Master Electrical Component List
Radio/Audio System Description and Operation
Front and Rear Speakers
Bose Relay Control
Entertainment Schematic Icons
Front and Rear Speakers
Entertainment Schematic Icons
Front and Rear Speakers
Figure 4:

Front and Rear Speakers


Object Number: 688994  Size: FS
Master Electrical Component List
Radio/Audio System Description and Operation
Bose Signal Processor
Entertainment Schematic Icons
Bose Signal Processor
Bose Relay Control
Entertainment Schematic Icons
Bose Signal Processor
G201