GM Service Manual Online
For 1990-2009 cars only
Makes
🢒
Chevrolet
🢒
2001
🢒
Corvette
🢒 01 Y-Car: Horns Schematics
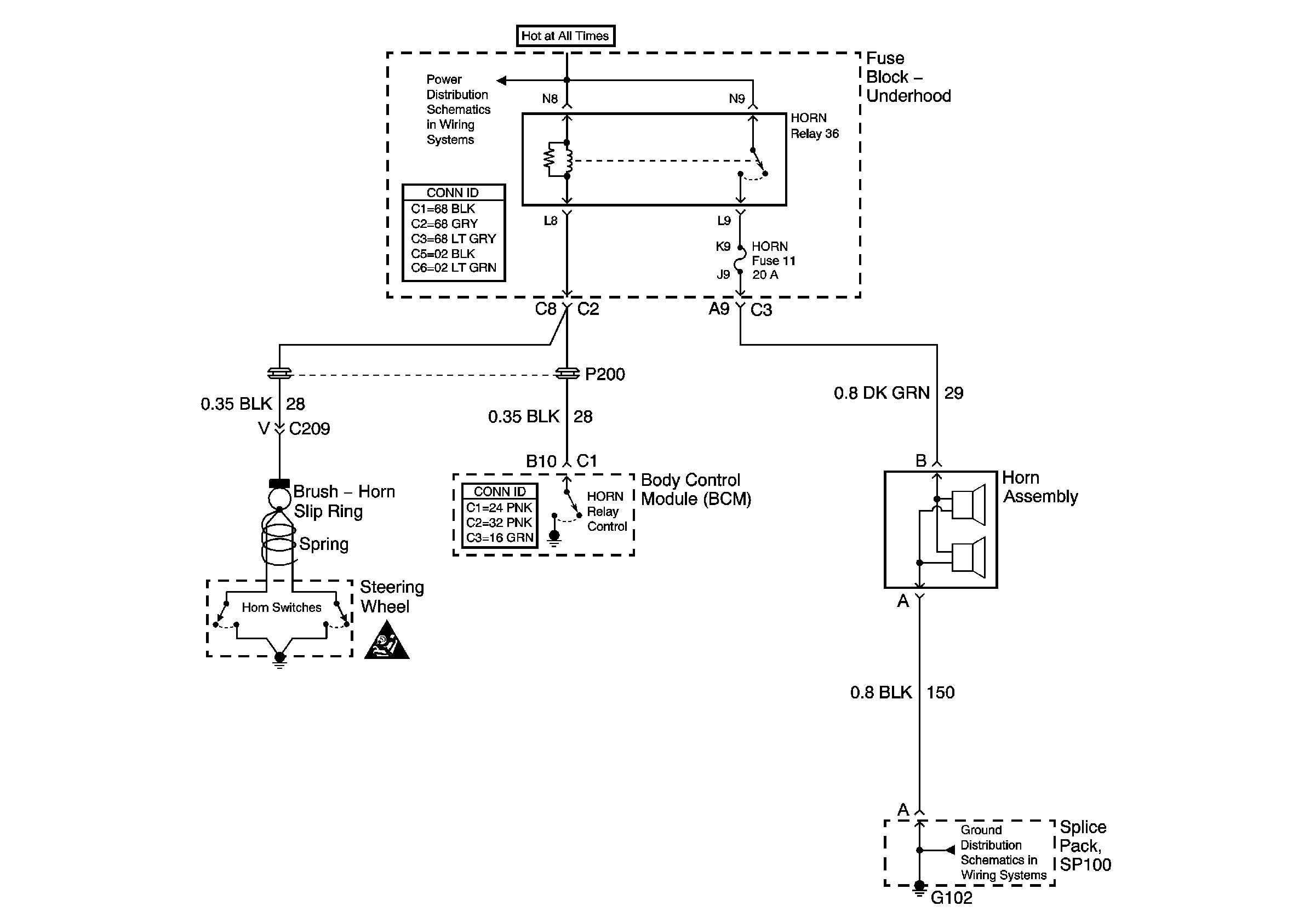
01 Y-Car: Horns Schematics
Master Electrical Component List
Horns System Description and Operation
Underhood Electrical Center Fuses 52, 53, 4, 3, 23, 51, 11 and Relay36
G101 and G102
SIR Caution