GM Service Manual Online
For 1990-2009 cars only
Makes
🢒
Chevrolet
🢒
2001
🢒
Corvette
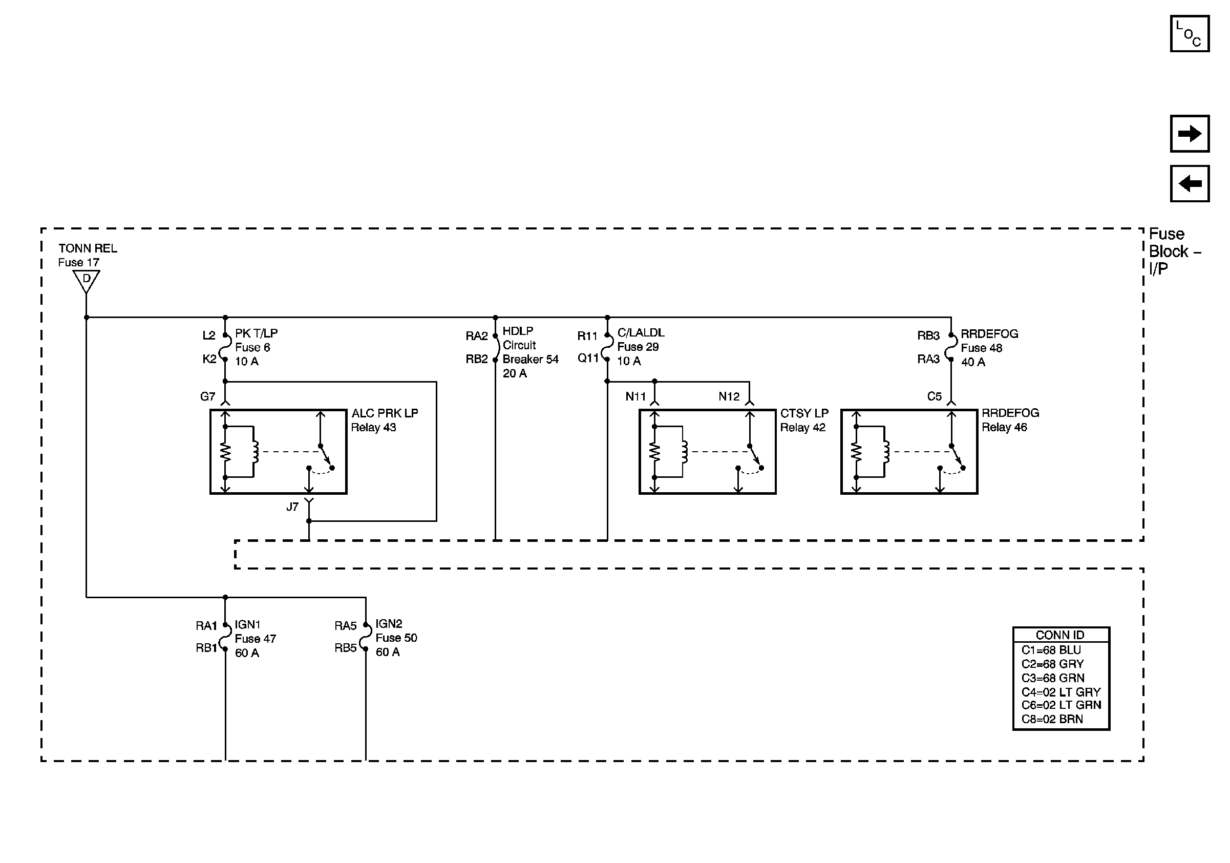
🢒 Instrument Panel Electrical Center Bussing (2 of 2)
Instrument Panel Electrical Center Bussing (2 of 2)
Fuse Block -- I/P Bussing (2 of 2)
Master Electrical Component List
Underhood Electrical Center Fuses 52, 53, 4, 3, 23, 51, 11 and Relay36
Instrument Panel Electrical Center Bussing (1 of 2)
Instrument Panel Electrical Center Bussing (1 of 2)