GM Service Manual Online
For 1990-2009 cars only

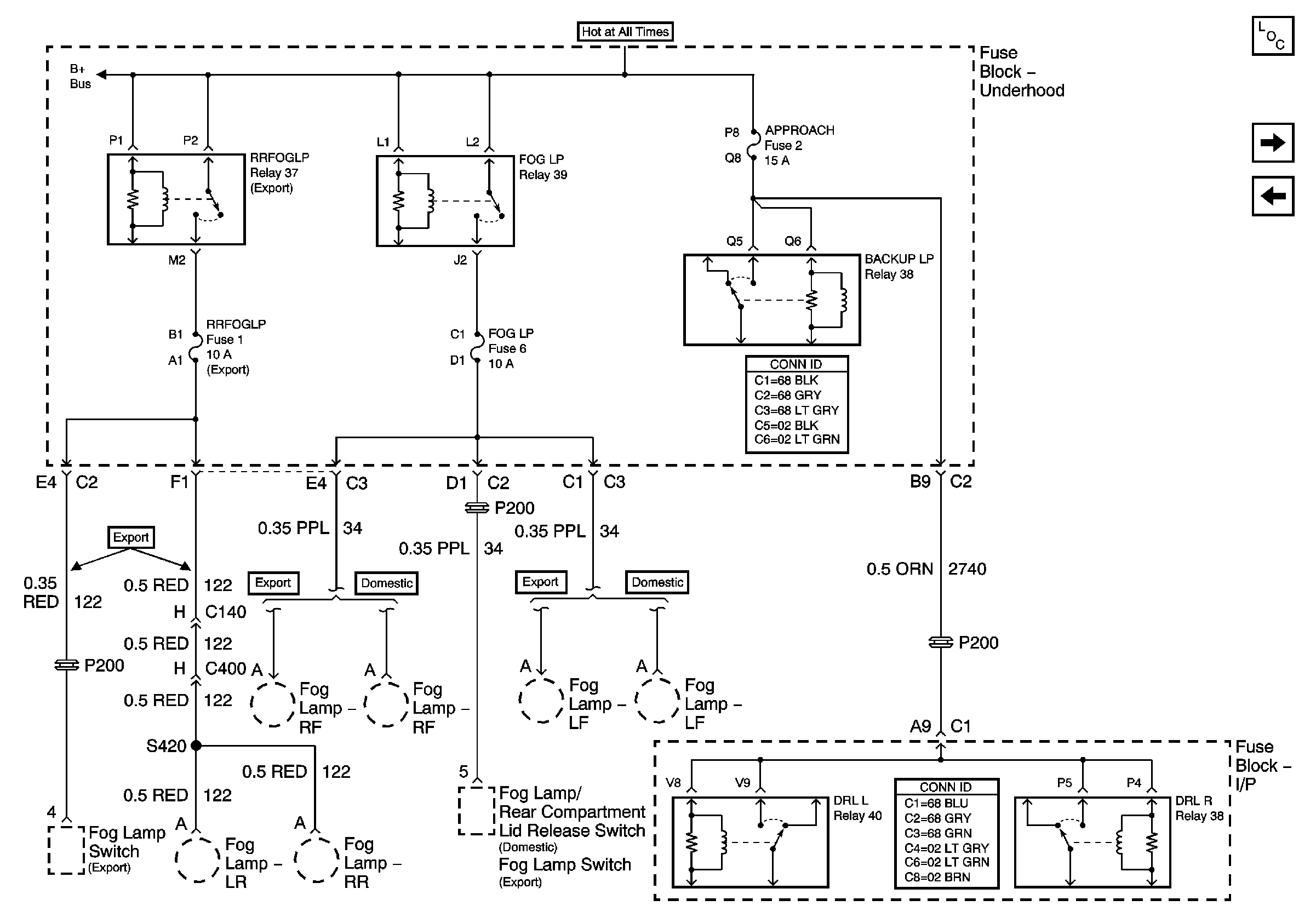
Underhood Electrical Center Fuses 1, 6, 2 and Relays 37, 39, 38 and Instrument Panel Electrical Center Relays 40 and 38

Fuse Block -- Underhood Fuses 1, 6, 2 and Relays 37, 39, 38 and Instrument Panel Electrical Center Relays 40 and 38


Object Number: 689198  Size: FS
Master Electrical Component List
Underhood Electrical Center Fuse 19 and Relay 33
Underhood Electrical Center Fuses 52, 53, 4, 3, 23, 51, 11 and Relay36