GM Service Manual Online
For 1990-2009 cars only
Makes
🢒
Chevrolet
🢒
2002
🢒
Corvette
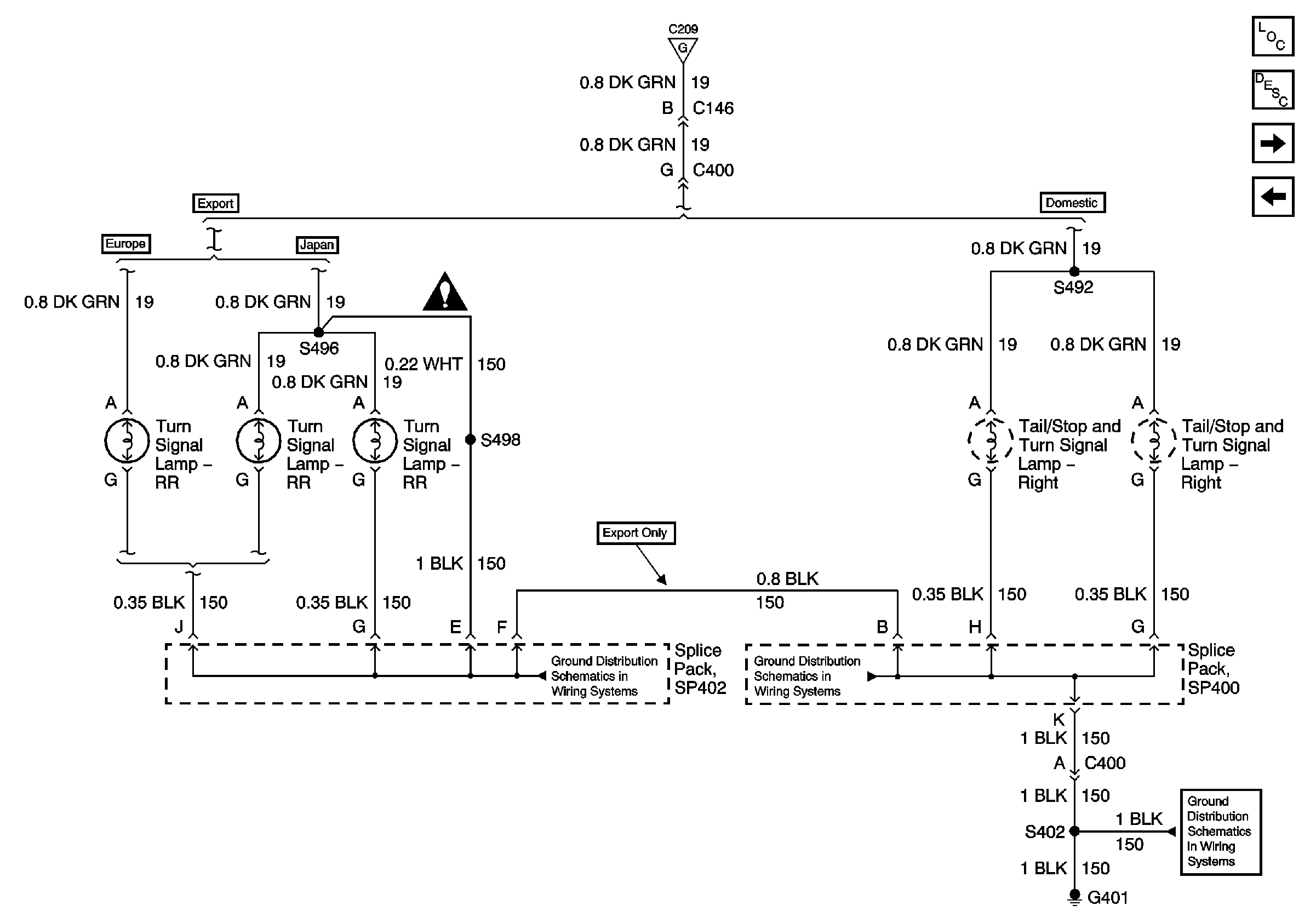
🢒 RR Turn Signal Indicators
RR Turn Signal Indicators
RR Turn Signal Indicators
Master Electrical Component List
Exterior Lighting Systems Description and Operation
LR Turn Signal Indicators
LF Turn Signal Indicators
Lighting Systems Schematic Icons
Hazard Warning Switch and Turn Signal Switch
SP402 (Japan)
G401
G401