GM Service Manual Online
For 1990-2009 cars only
Makes
🢒
Chevrolet
🢒
2006
🢒
Corvette
🢒
Body
🢒
Lighting Systems
🢒 Headlights/Daytime Running Lights (DRL) Schematics
Figure
1:
Headlamp/DRL Controls
Master Electrical Component List
Exterior Lighting Systems Description and Operation
Control Module References
Headlamps
Headlamps
Headlamps
Headlamps
Park Lamp Control, Front Marker, Park and Position Lamps
Class 2
G201
G201
Temperature Sensors
Temperature Sensors
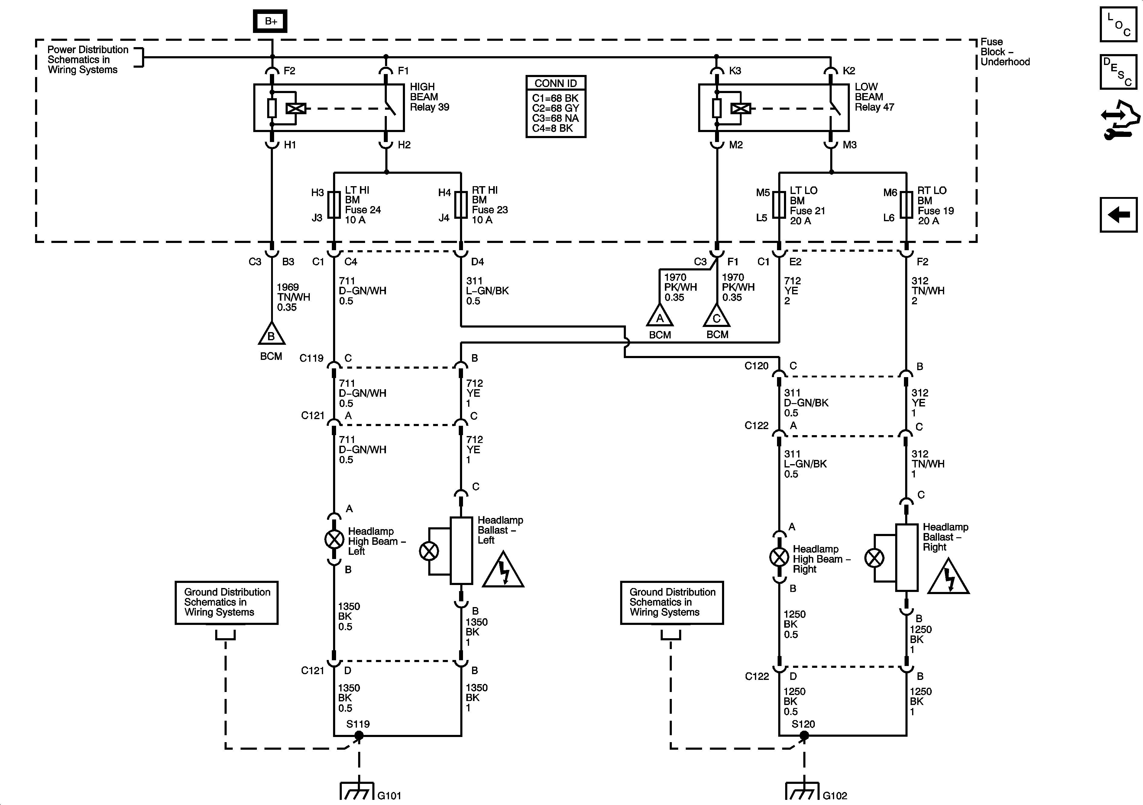
Figure
2:
Headlamps
Master Electrical Component List
Exterior Lighting Systems Description and Operation
Control Module References
Headlamp/DRL Controls
Fuse Block - Underhood Bussing
Headlamp/DRL Controls
Headlamp/DRL Controls
G101
Lighting Systems Schematic Icons
G101
G102
Lighting Systems Schematic Icons
G102