GM Service Manual Online
For 1990-2009 cars only
Makes
🢒
Chevrolet
🢒
2007
🢒
Corvette
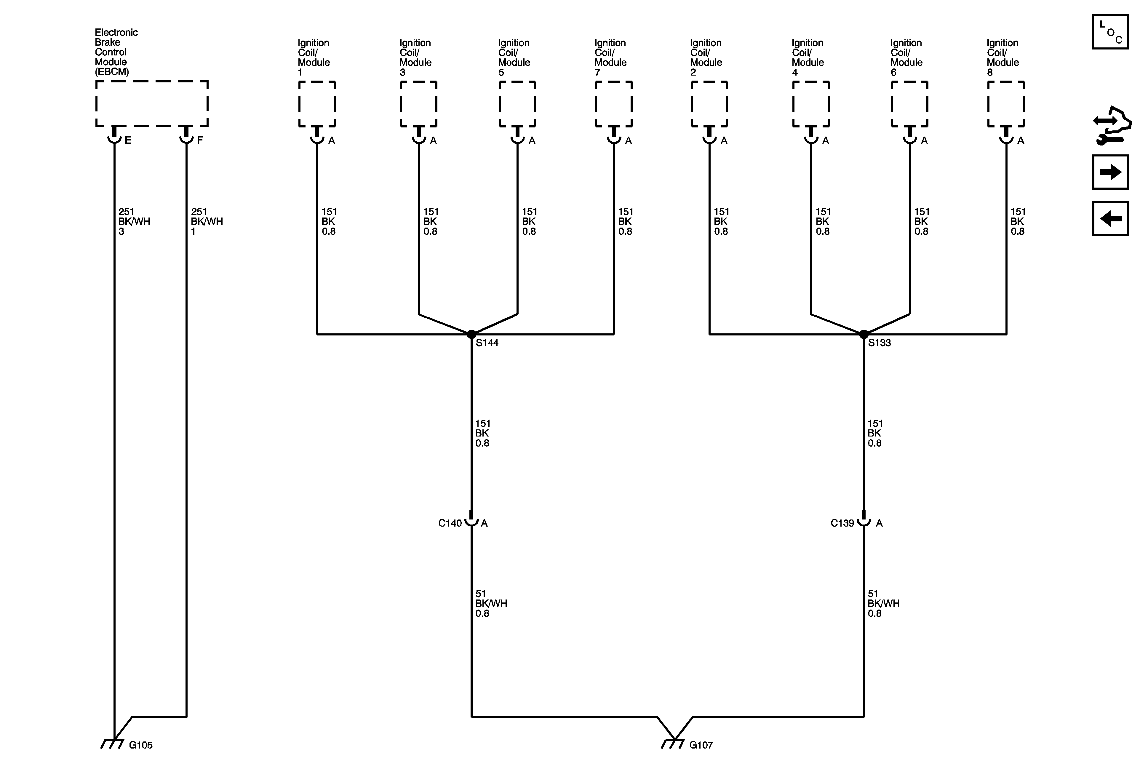
🢒 G105 and G107
G105 and G107
G105 and G107
Master Electrical Component List
Control Module References
G201
G104, G106, and G303