GM Service Manual Online
For 1990-2009 cars only
Makes
🢒
Chevrolet
🢒
2005
🢒
Epica
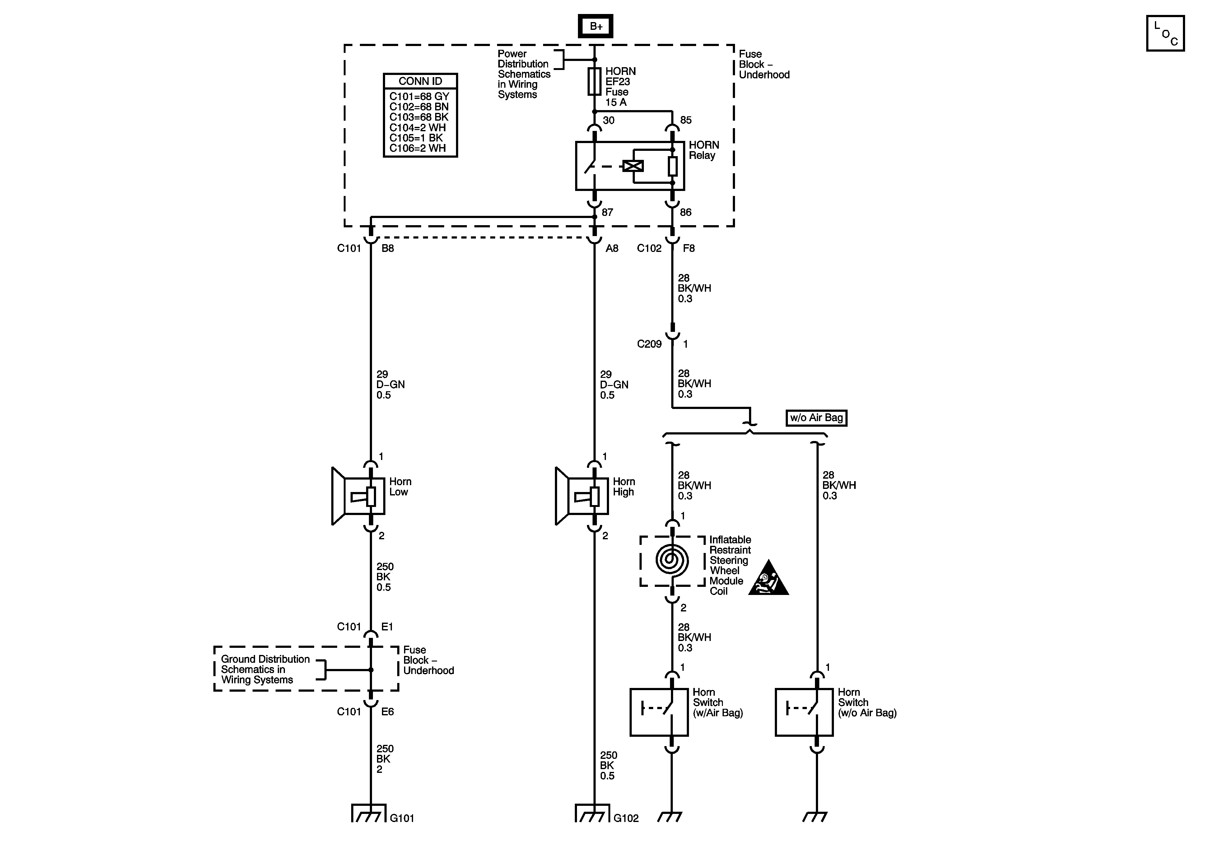
🢒 Horns Schematics
Horns Schematics
Master Electrical Component List
FOG LAMPS, PWR WNDW, PWR MIR, HORN Fuses
Horn Schematic Icons
G101
G101
G102