GM Service Manual Online
For 1990-2009 cars only
Makes
🢒
Chevrolet
🢒
2005
🢒
Epica
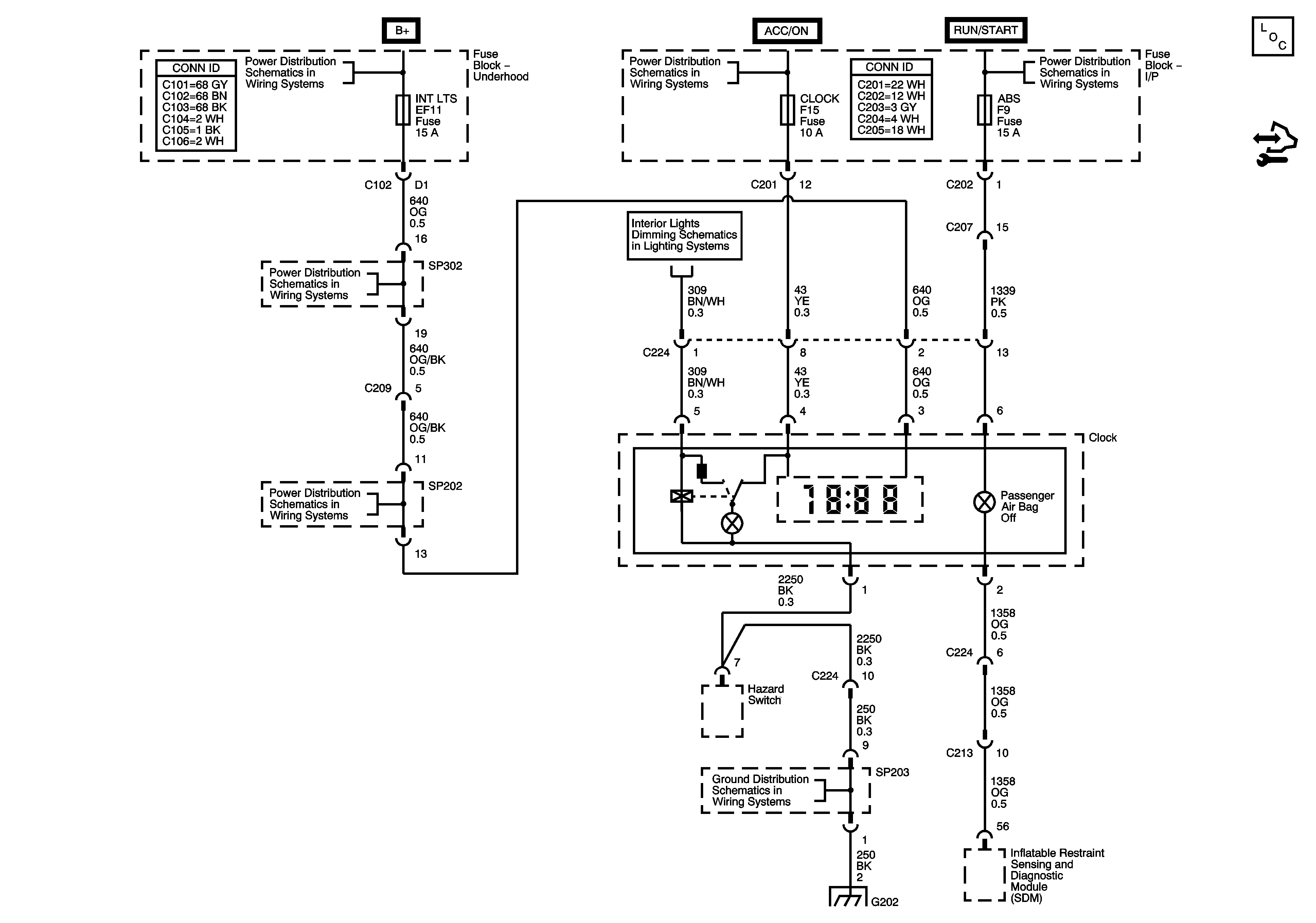
🢒 Clock (North America)
Clock (North America)
Master Electrical Component List
INT LTS, FRT DEFOG Fuses
IGN 1, Fuse, Ignition Switch, I/P Fuse Block, - LTR, HTD SEAT, CLK, RADIO, AIR BAG, BCK/UP, CRUISE, ECM Fuses
ABS, BCM BATT, ILLUM RT, ILLUM LT Fuses
INT LTS, FRT DEFOG Fuses
INT LTS, FRT DEFOG Fuses
Interior Lights Dimming Schematics
G201, G202, SP203
G201, G202, SP203