GM Service Manual Online
For 1990-2009 cars only
Makes
🢒
Chevrolet
🢒
2007
🢒
Epica
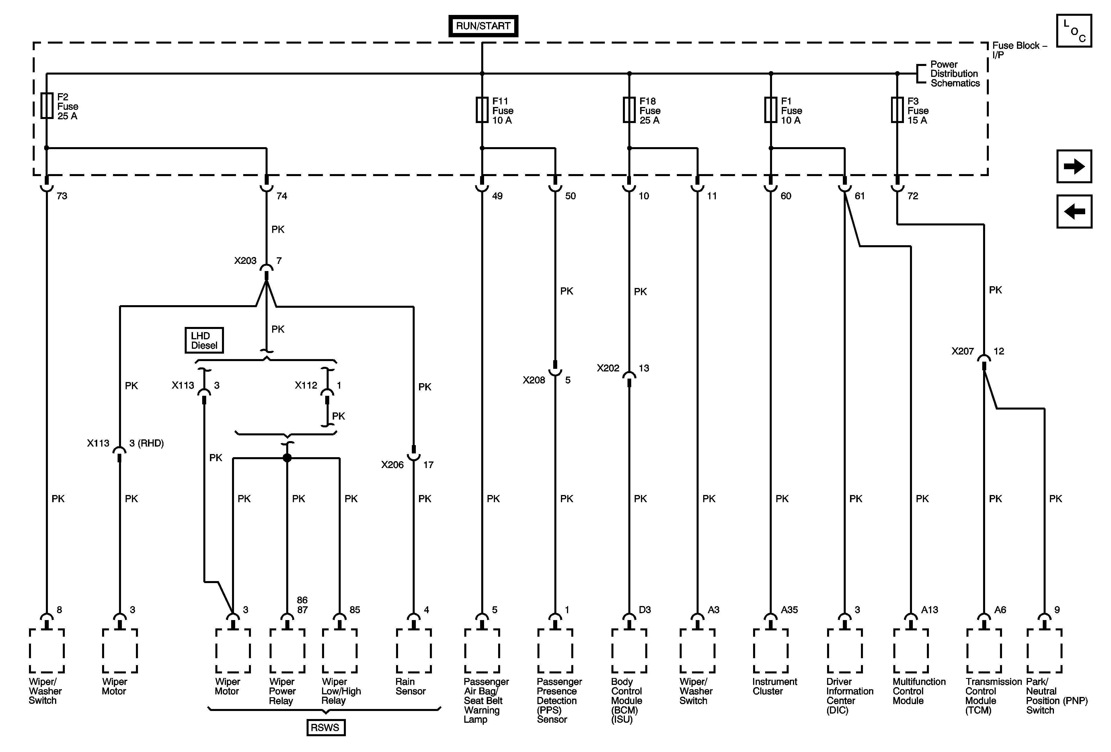
🢒 F1, F2, F3, F11, F18 Fuses
F1, F2, F3, F11, F18 Fuses
F1, F2, F3, F11, F18 Fuses
Master Electrical Component List
F4, F13, F20, F21 Fuses
F10, F16, F17 Fuses
Alternator, EF1, EF3, EF5, EF18, EF19, EF27, EF30, EF33 Fuses