GM Service Manual Online
For 1990-2009 cars only

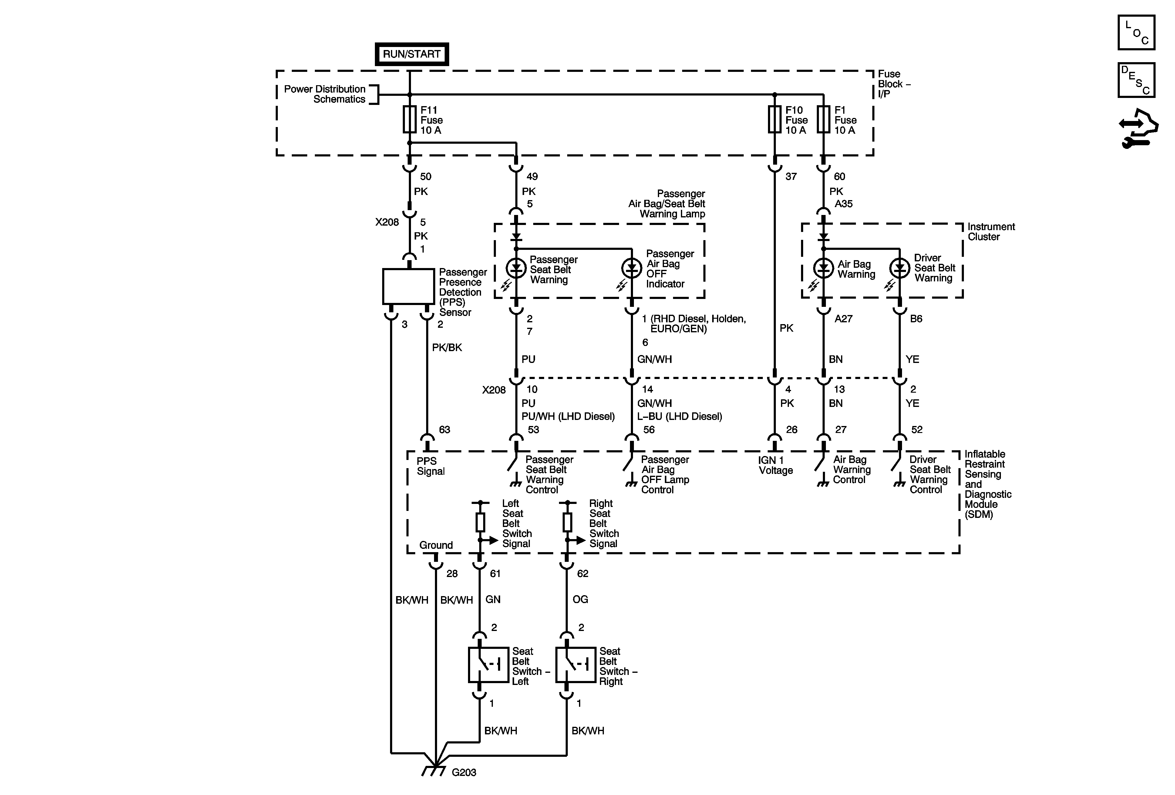
Seat Belt Schematics


Object Number: 1862566  Size: FS
Master Electrical Component List
Seat Belt System Description and Operation
Control Module References
Alternator, EF1, EF3, EF5, EF18, EF19, EF27, EF30, EF33 Fuses
G203, G204