GM Service Manual Online
For 1990-2009 cars only
Figure 1:

Cell 110: PARK LPS, TURN B/U, HAZARD, STOP Fuses


Object Number: 477843  Size: FS
Lighting Systems Components
Cell 110: Hazard Warning Switch, Turn/Hazard Lamp Flasher, G201
Power Distribution Schematics
Interior Lights Schematics
Cruise Control Schematics
Interior Lights Schematics
Fuse Block Schematics
Cell 110: Front Side Marker Lamps, Front Park and Turn Signal Lamps,G108, G109 (Composite)
Cell 110: Taillamps, Rear Park and Turn Signal Lamps, Center High Mounted SToplamps, License Lamp, G400, G401
Cell 110: Hazard Warning Switch, Turn/Hazard Lamp Flasher, G201
Cell 110: Hazard Warning Switch, Turn/Hazard Lamp Flasher, G201
Cell 110: Hazard Warning Switch, Turn/Hazard Lamp Flasher, G201
Cell 110: Taillamps, Rear Park and Turn Signal Lamps, Center High Mounted SToplamps, License Lamp, G400, G401
Power Distribution Schematics
Figure 2:

Cell 110: Hazard Warning Switch, Turn/Hazard Lamp Flasher, G201


Object Number: 477844  Size: FS
Lighting Systems Components
Cell 110: R100, Front Side Marker Lamps, Front Park and Turn Signal LaMps, G108, G109
Cell 110: PARK LPS, TURN B/U, HAZARD, STOP Fuses
Cell 110: PARK LPS, TURN B/U, HAZARD, STOP Fuses
Cell 110: PARK LPS, TURN B/U, HAZARD, STOP Fuses
Cell 110: PARK LPS, TURN B/U, HAZARD, STOP Fuses
SIR Caution
Ground Distribution Schematics
Handling ESD Sensitive Parts Notice
Cell 110: R100, Front Side Marker Lamps, Front Park and Turn Signal LaMps, G108, G109
Cell 110: Taillamps, Rear Park and Turn Signal Lamps, Center High Mounted SToplamps, License Lamp, G400, G401
Cell 110: Taillamps, Rear Park and Turn Signal Lamps, Center High Mounted SToplamps, License Lamp, G400, G401
Cell 110: Taillamps, Rear Park and Turn Signal Lamps, Center High Mounted SToplamps, License Lamp, G400, G401
Cell 110: Taillamps, Rear Park and Turn Signal Lamps, Center High Mounted SToplamps, License Lamp, G400, G401
Cell 110: R100, Front Side Marker Lamps, Front Park and Turn Signal LaMps, G108, G109
Cell 110: R100, Front Side Marker Lamps, Front Park and Turn Signal LaMps, G108, G109
Cell 110: R100, Front Side Marker Lamps, Front Park and Turn Signal LaMps, G108, G109
Figure 3:

Cell 110: R100, Front Side Marker Lamps, Front Park and Turn Signal Lamps, G108, G109


Object Number: 477845  Size: FS
Lighting Systems Components
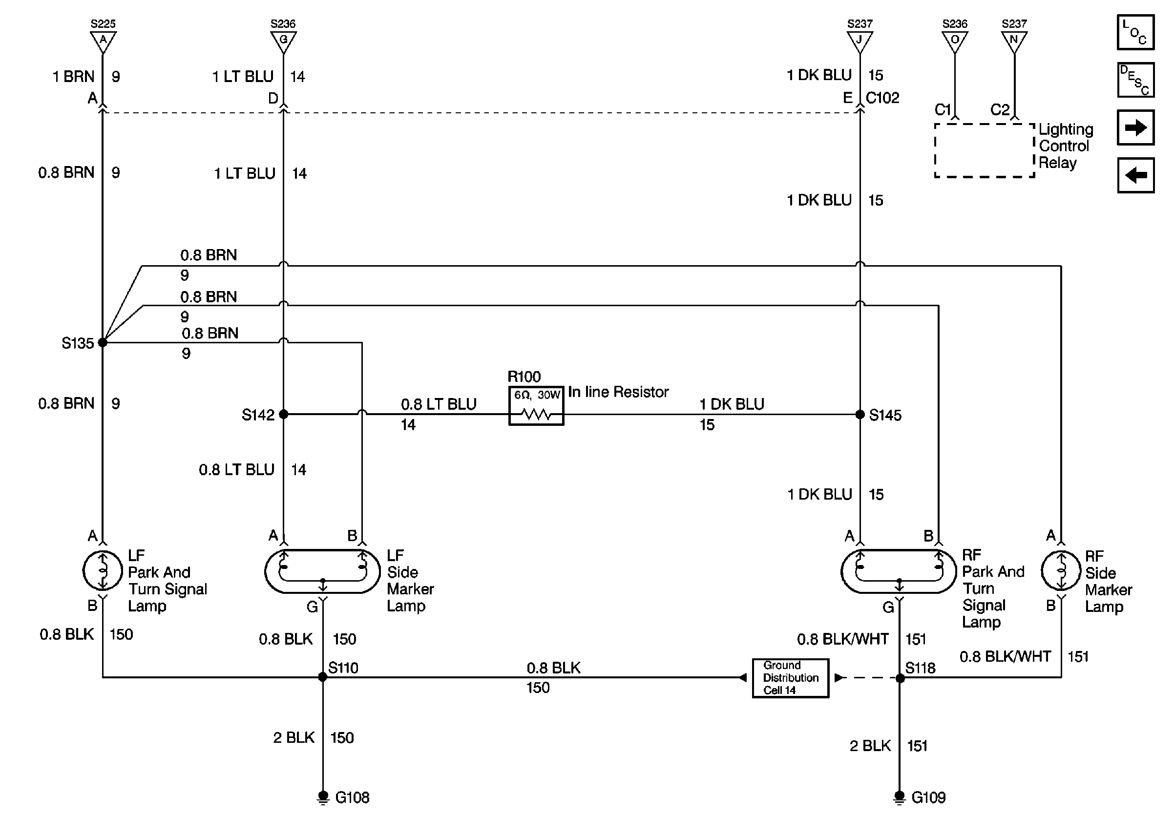
Cell 110: Front Side Marker Lamps, Front Park and Turn Signal Lamps,G108, G109 (Composite)
Cell 110: Hazard Warning Switch, Turn/Hazard Lamp Flasher, G201
Cell 110: PARK LPS, TURN B/U, HAZARD, STOP Fuses
Cell 110: Hazard Warning Switch, Turn/Hazard Lamp Flasher, G201
Cell 110: Hazard Warning Switch, Turn/Hazard Lamp Flasher, G201
Ground Distribution Schematics
Cell 110: Hazard Warning Switch, Turn/Hazard Lamp Flasher, G201
Cell 110: Hazard Warning Switch, Turn/Hazard Lamp Flasher, G201
Figure 4:

Cell 110: Front Side Marker Lamps, Front Park and Turn Signal Lamps, G108, G109 (Composite)


Object Number: 477846  Size: FS
Lighting Systems Components
Cell 110: Taillamps, Rear Park and Turn Signal Lamps, Center High Mounted SToplamps, License Lamp, G400, G401
Cell 110: R100, Front Side Marker Lamps, Front Park and Turn Signal LaMps, G108, G109
Cell 110: PARK LPS, TURN B/U, HAZARD, STOP Fuses
Cell 110: Hazard Warning Switch, Turn/Hazard Lamp Flasher, G201
Cell 110: Hazard Warning Switch, Turn/Hazard Lamp Flasher, G201
Ground Distribution Schematics
Figure 5:

Cell 110: Taillamps, Rear Park and Turn Signal Lamps, Center High Mounted Stoplamps, License Lamp, G400, G401


Object Number: 477847  Size: FS
Lighting Systems Components
Cell 110: Front Side Marker Lamps, Front Park and Turn Signal Lamps,G108, G109 (Composite)
Cell 110: Hazard Warning Switch, Turn/Hazard Lamp Flasher, G201
Cell 110: PARK LPS, TURN B/U, HAZARD, STOP Fuses
Cell 110: PARK LPS, TURN B/U, HAZARD, STOP Fuses
Cell 110: Hazard Warning Switch, Turn/Hazard Lamp Flasher, G201
Cell 110: Hazard Warning Switch, Turn/Hazard Lamp Flasher, G201
Cell 110: Hazard Warning Switch, Turn/Hazard Lamp Flasher, G201
Ground Distribution Schematics
Ground Distribution Schematics
Ground Distribution Schematics