GM Service Manual Online
For 1990-2009 cars only
Makes
🢒
Chevrolet
🢒
1998
🢒
Express
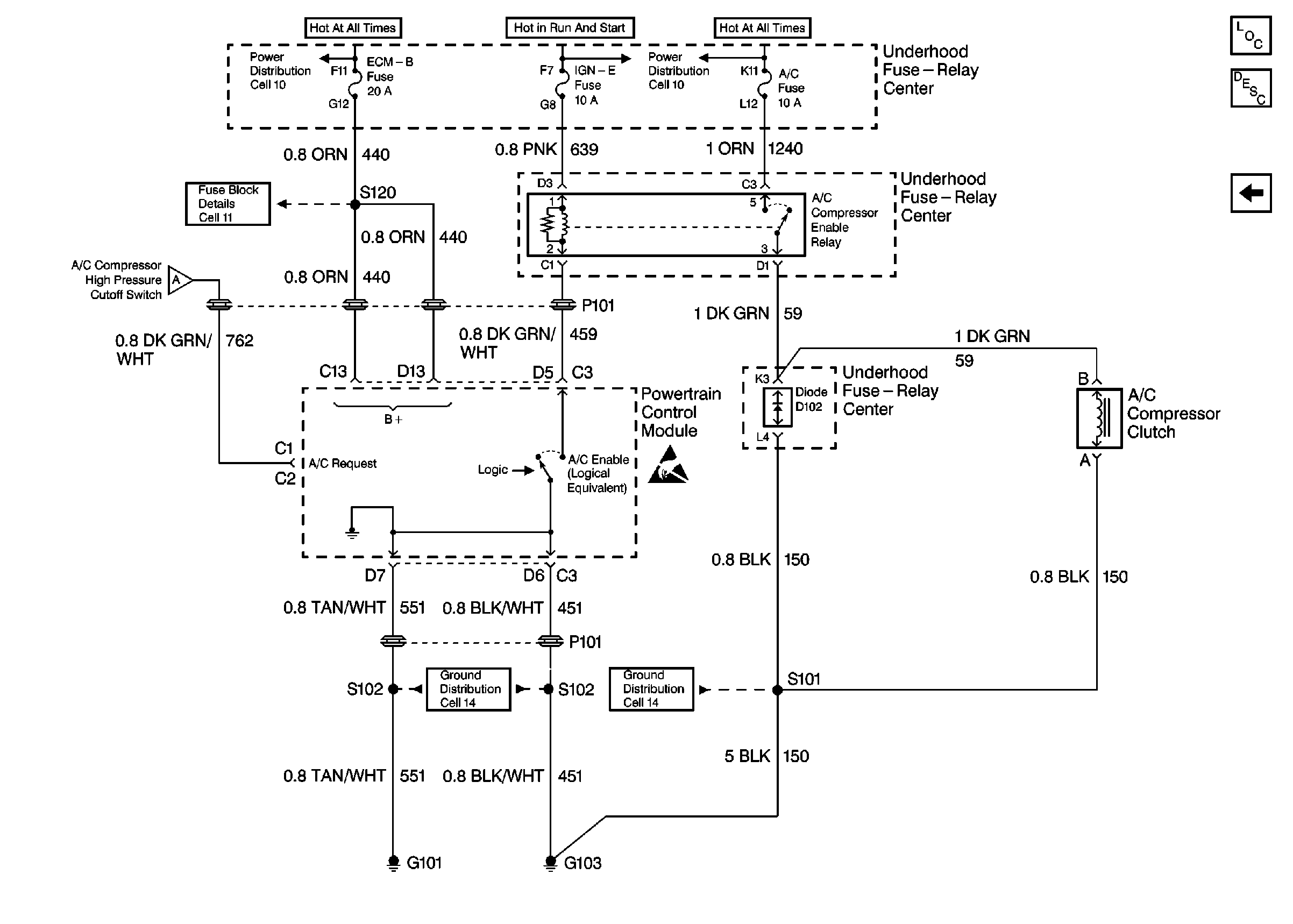
🢒 Cell 64: ECM-B, IGN-E, A/C Fuses; Compressor Clutch, G101, G103 (6.5L)
Cell 64: ECM-B, IGN-E, A/C Fuses; Compressor Clutch, G101, G103 (6.5L)
Cell 64: ECM-B, IGN-E, A/C Fuses; Compressor Clutch, G101, G103 (6.5L)
HVAC Components
HVAC Compressor Controls Circuit Description
Cell 64: ECM-B, IGN-E, A/C Fuses; Compressor Clutch, A/C CompressOr Low Pressure Cutout Switch, G101, G103 (7.4L)
Cell 10: Battery, Battery Junction Block, Auxiliary Battery, AUX A, AUX B, BLOWER, IGN-B, IGN-A, ABS, BATT, LIGHTING, ECM-B, HORN, A/C Fuses, Inline Fuse 30 A (Diesel Engines)
Cell 10: Battery, Battery Junction Block, Auxiliary Battery, AUX A, AUX B, BLOWER, IGN-B, IGN-A, ABS, BATT, LIGHTING, ECM-B, HORN, A/C Fuses, Inline Fuse 30 A (Diesel Engines)
Handling ESD Sensitive Parts Notice
Cell 10: Battery, Battery Junction Block, Auxiliary Battery, AUX A, AUX B, BLOWER, IGN-B, IGN-A, ABS, BATT, LIGHTING, ECM-B, HORN, A/C Fuses, Inline Fuse 30 A (Diesel Engines)
Cell 64: HTR-A/C Fuse, A/C Compressor High Pressure Cutoff Switch, A/C Compressor Low Pressure Cutout Switch (Diesel), G201
Ground Distribution Schematics Domestic
Ground Distribution Schematics Domestic