GM Service Manual Online
For 1990-2009 cars only
Makes
🢒
Chevrolet
🢒
1998
🢒
Express
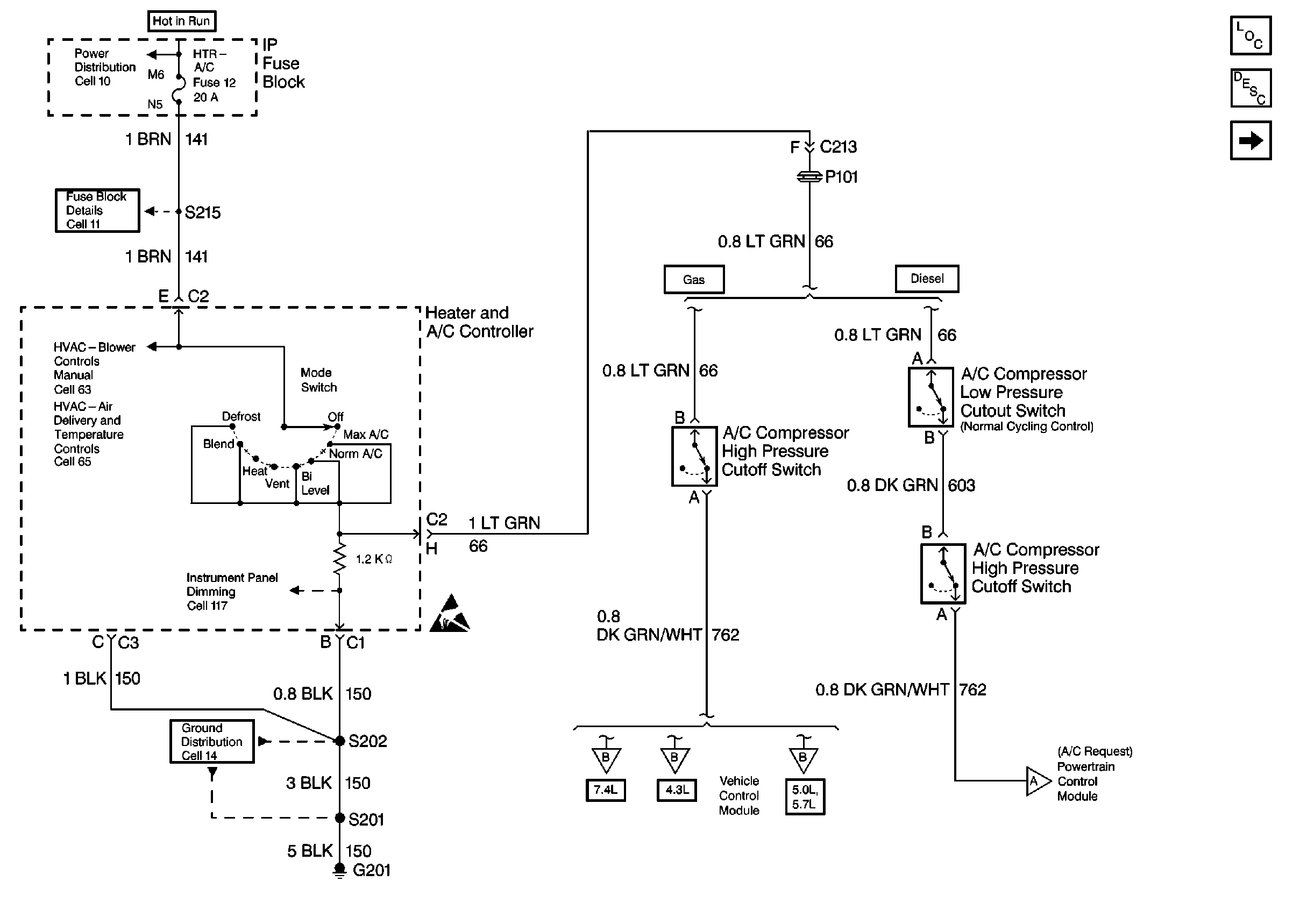
🢒 Cell 64: HTR-A/C Fuse, A/C Compressor High Pressure Cutoff Switch, A/C Compressor Low Pressure Cutout Switch (Diesel), G201
Cell 64: HTR-A/C Fuse, A/C Compressor High Pressure Cutoff Switch, A/C Compressor Low Pressure Cutout Switch (Diesel), G201
Cell 64: HTR-A/C Fuse, A/C Compressor High Pressure Cutoff Switch, A/C Compressor Low Pressure Cutout Switch (Diesel), G201
HVAC Components
HVAC Compressor Controls Circuit Description
Cell 64: ECM-B, IGN-E, A/C Fuses; Compressor Clutch, A/C Compressor Low Pressure Cutout Switch, G101, G103 (4.3L)
Cell 10: Ignition Switch, RR BLOWER, RR HVAC, BRAKE, HTR AC, CRUISE, RADIO, WIPER, PWR WDO, TRANS, CRANK Fuses
Cell 11: CRANK, CRUISE, HTR-A/C, BRAKE Fuses
Cell 63: BLOWER and HTR-A/C Fuses, Blower Controls, Blower Motor, G103
Cell 65: HTR-A/C Fuse, Front Heater and A/C Controller, G201
Cell 117: RADIO - B Fuse, G201
Handling ESD Sensitive Parts Notice
Ground Distribution Schematics Domestic
Cell 64: ECM-B, IGN-E, A/C Fuses; Compressor Clutch, A/C CompressOr Low Pressure Cutout Switch, G101, G103 (7.4L)
Cell 64: ECM-B, IGN-E, A/C Fuses; Compressor Clutch, A/C Compressor Low Pressure Cutout Switch, G101, G103 (4.3L)
Cell 64: ECM-B, IGN-E, A/C Fuses; Compressor Clutch, A/C Compressor Low Pressure Cutout Switch, G101, G103 (5.0L, 5.7L)
Cell 64: ECM-B, IGN-E, A/C Fuses; Compressor Clutch, G101, G103 (6.5L)