GM Service Manual Online
For 1990-2009 cars only
Makes
🢒
Chevrolet
🢒
1998
🢒
Express
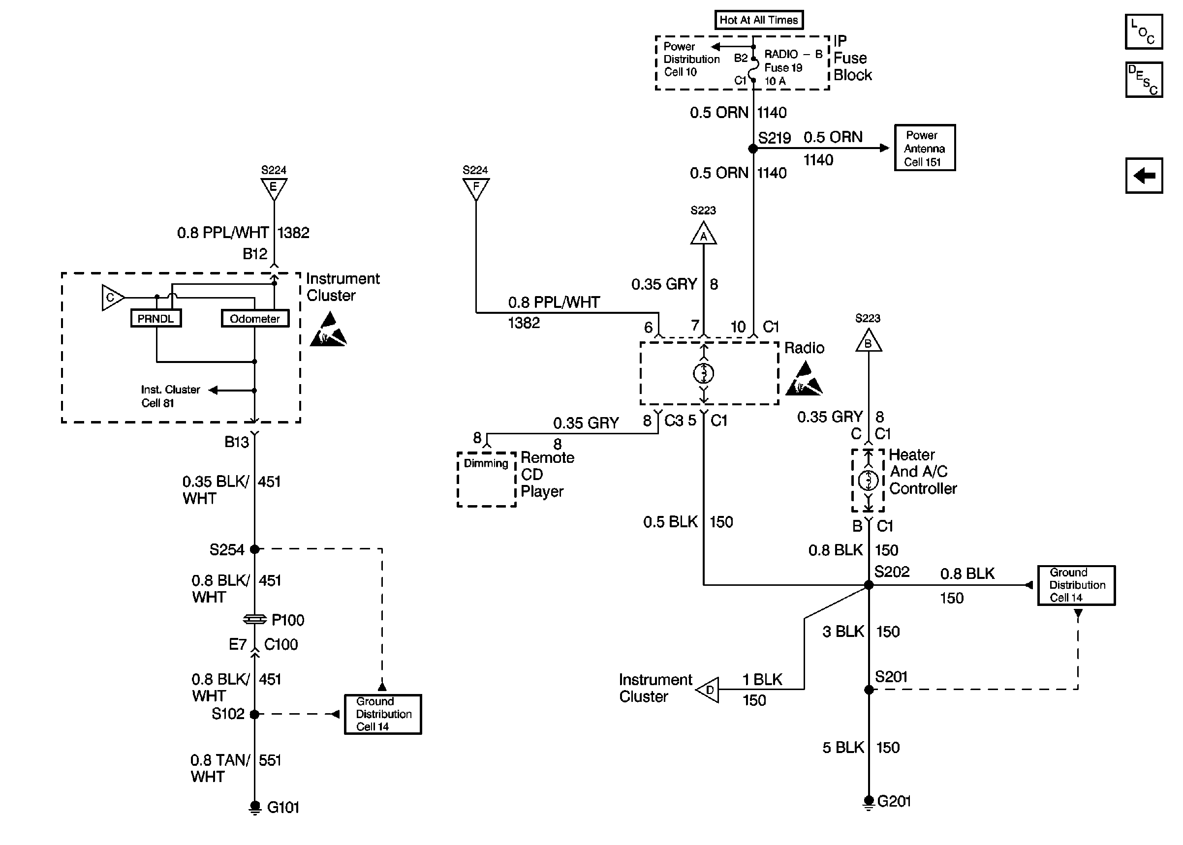
🢒 Cell 117: RADIO - B Fuse, G201
Cell 117: RADIO - B Fuse, G201
Cell 117: RADIO -- B Fuse, G201
Lighting Systems Components Domestic
Cell 117: ILLUM and PARK LPS Fuses, G400
Cell 117: ILLUM and PARK LPS Fuses, G400
Cell 117: ILLUM and PARK LPS Fuses, G400
Power Distribution Schematics Domestic
Power Antenna Schematics
Cell 117: ILLUM and PARK LPS Fuses, G400
Handling ESD Sensitive Parts Notice
Cell 117: ILLUM and PARK LPS Fuses, G400
Handling ESD Sensitive Parts Notice
Ground Distribution Schematics Domestic
Cell 117: ILLUM and PARK LPS Fuses, G400
Ground Distribution Schematics Domestic
Cell 117: ILLUM and PARK LPS Fuses, G400