GM Service Manual Online
For 1990-2009 cars only

Theft Deterrent System Schematics Passlock

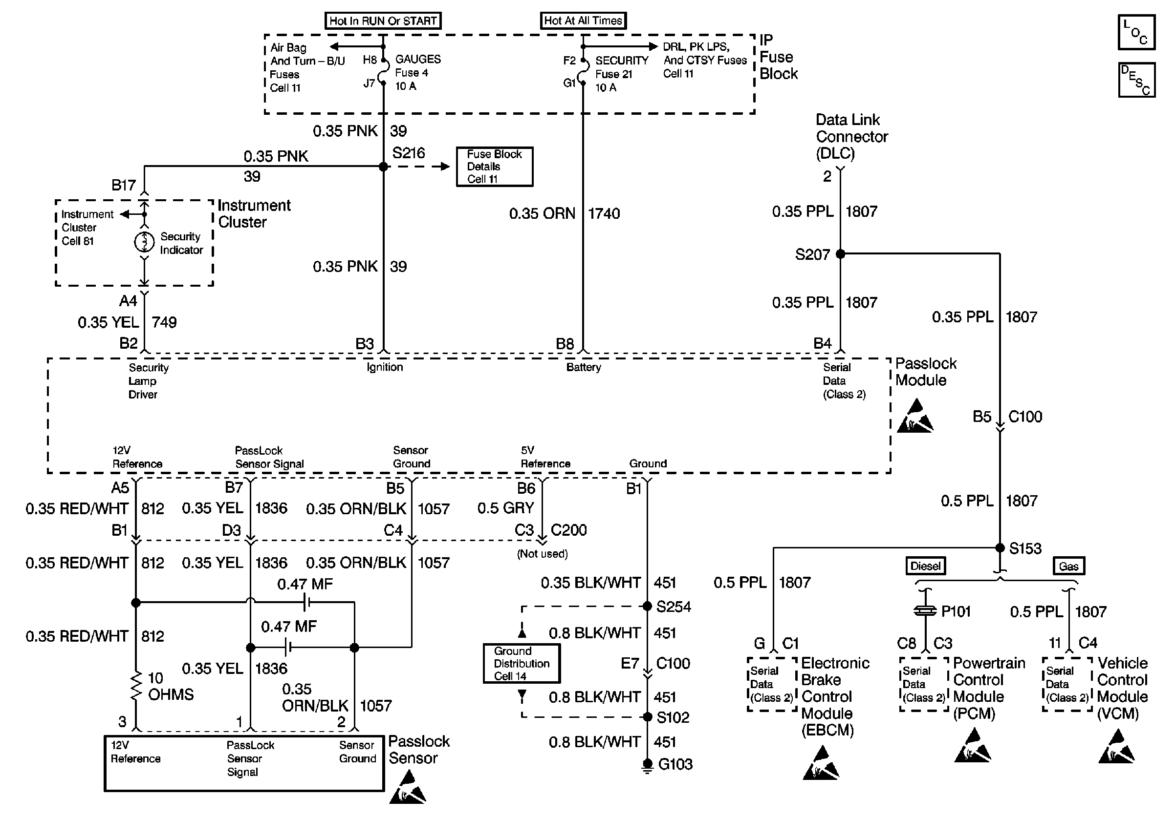
Passlock Sensor and Module


Object Number: 344142  Size: FS
Theft Deterrent System Components
Instrument Cluster: Analog Schematics Domestic
Fuse Block Schematics Domestic
Fuse Block Schematics Domestic
Instrument Cluster: Analog Schematics Domestic
Handling ESD Sensitive Parts Notice
Handling ESD Sensitive Parts Notice
Handling ESD Sensitive Parts Notice
Handling ESD Sensitive Parts Notice
Handling ESD Sensitive Parts Notice
Handling ESD Sensitive Parts Notice
Ground Distribution Schematics Domestic

Theft Deterrent System Schematics Export

Figure 1:

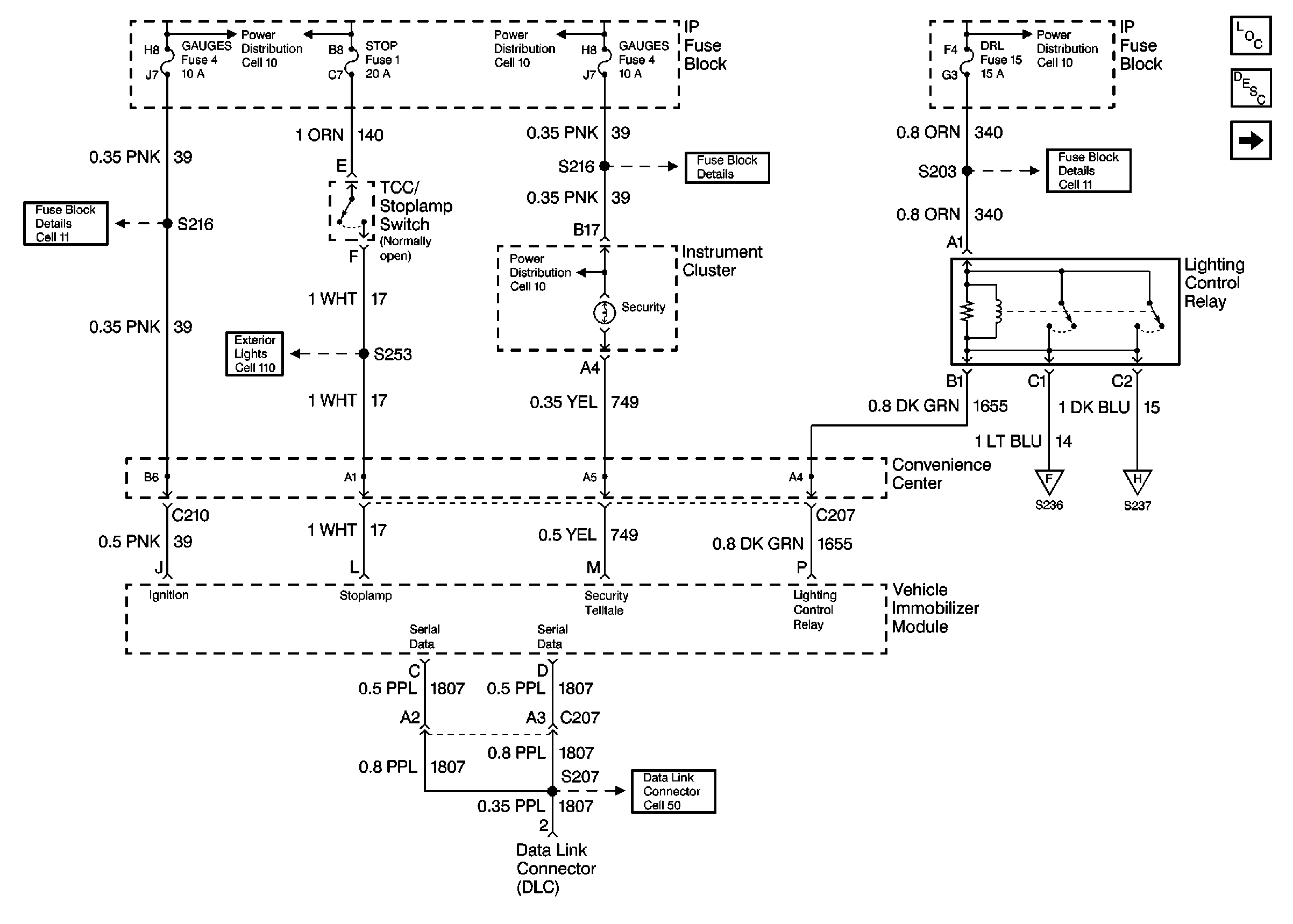
VIM, Lighting Control, IP Fuse Block


Object Number: 362844  Size: FS
ABS Components Domestic
ABS Components Export
Vehicle Theft Deterrent (VTD) Description Domestic
Cell 44: PWR, GND, And WSS (LH, Gas)
Theft Deterrent System Schematic References Domestic
Theft Deterrent System Schematic References Domestic
Theft Deterrent System Schematic References Domestic
Theft Deterrent System Schematic References Domestic
Theft Deterrent System Schematic Icons
Theft Deterrent System Schematic Icons
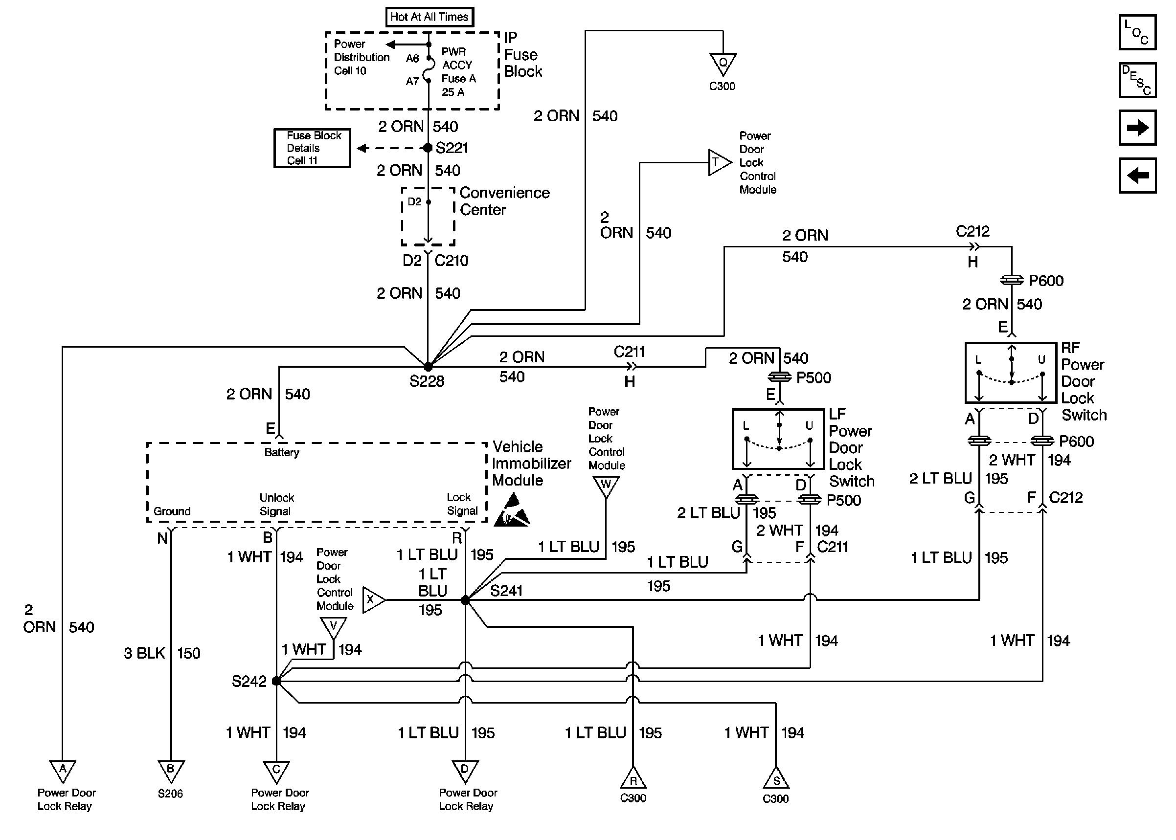
Figure 2:

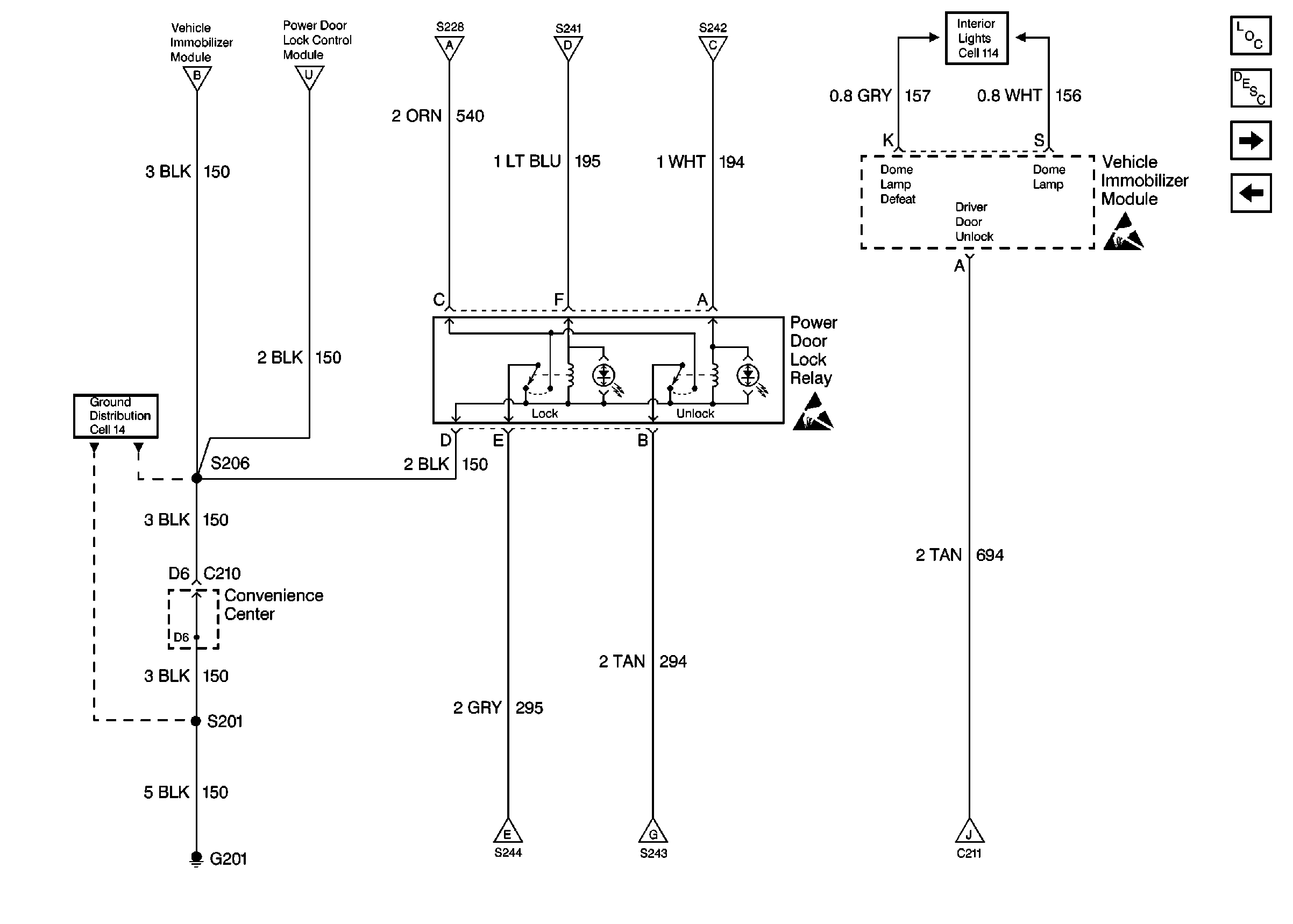
IP Fuse Block, Pwr Dr Lock Sw, VIM


Object Number: 362845  Size: FS
Theft Deterrent System Components
Vehicle Theft Deterrent (VTD) Description Export
Cell 44: PWR, GND, And WSS (LH, Gas)
Theft Deterrent System Schematic References Export
Theft Deterrent System Schematic References Export
Theft Deterrent System Schematic References Export
Theft Deterrent System Schematic References Export
Theft Deterrent System Schematic Icons
Theft Deterrent System Schematic Icons
Figure 3:

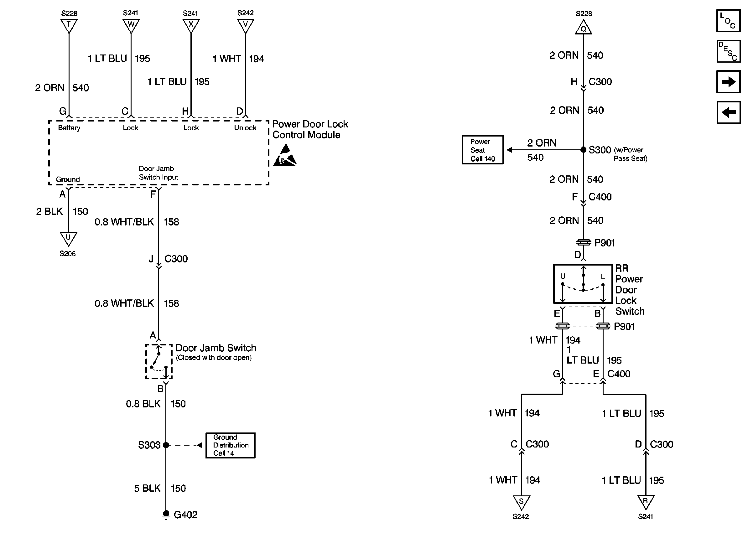
Pwr Dr Lk Mdl, Dr Jamb Sw, Dr Lk Sw


Object Number: 362846  Size: FS
Theft Deterrent System Components
Vehicle Theft Deterrent (VTD) Description Export
Cell 44: PWR, GND, And WSS (LH, Gas)
Theft Deterrent System Schematic References Export
Theft Deterrent System Schematic References Export
Theft Deterrent System Schematic References Export
Theft Deterrent System Schematic References Export
Theft Deterrent System Schematic Icons
Theft Deterrent System Schematic Icons
Figure 4:

Pwr Dr Lk Relay, VIM


Object Number: 362847  Size: FS
Theft Deterrent System Components
Vehicle Theft Deterrent (VTD) Description Export
Cell 44: PWR, GND, And WSS (LH, Gas)
Theft Deterrent System Schematic References Export
Theft Deterrent System Schematic References Export
Theft Deterrent System Schematic References Export
Theft Deterrent System Schematic References Export
Theft Deterrent System Schematic Icons
Theft Deterrent System Schematic Icons
Figure 5:

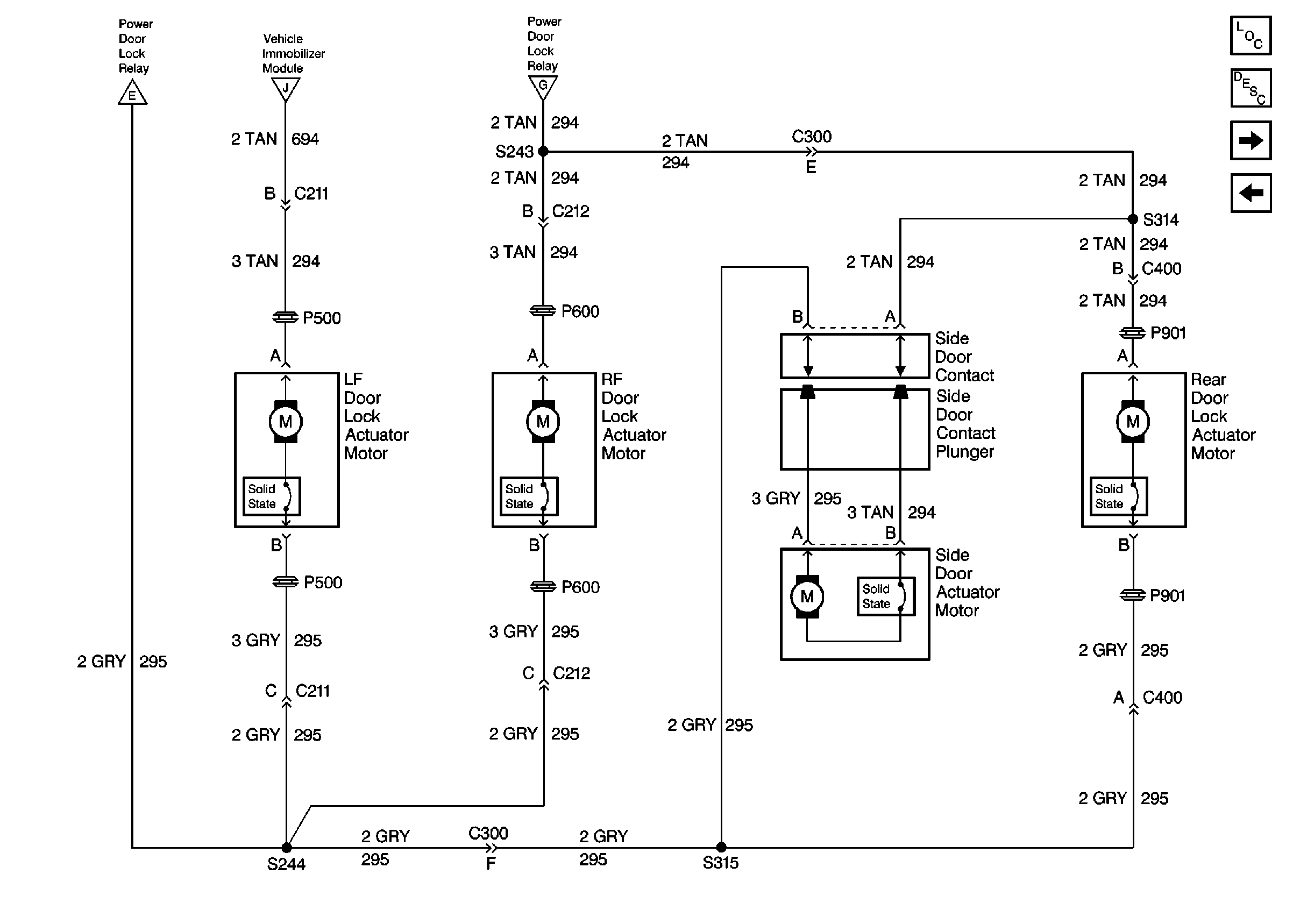
Dr Lk Actuator, Side Door Contacts


Object Number: 362848  Size: FS
Theft Deterrent System Components
Vehicle Theft Deterrent (VTD) Description Export
Cell 44: PWR, GND, And WSS (LH, Gas)
Theft Deterrent System Schematic References Export
Theft Deterrent System Schematic References Export
Theft Deterrent System Schematic References Export
Theft Deterrent System Schematic References Export
Theft Deterrent System Schematic Icons
Theft Deterrent System Schematic Icons
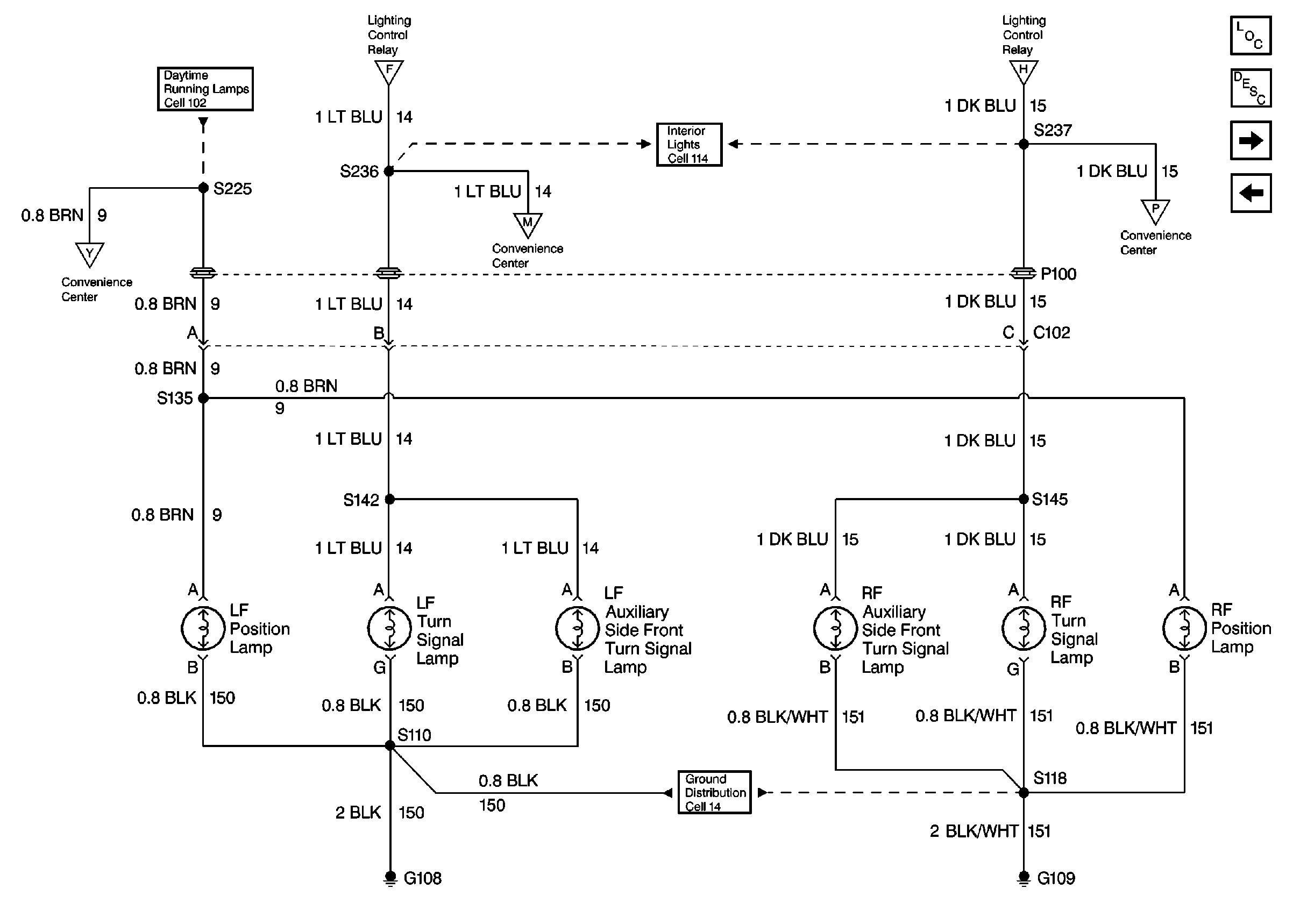
Figure 6:

Front Lamps


Object Number: 362849  Size: FS
Theft Deterrent System Components
Vehicle Theft Deterrent (VTD) Description Export
Cell 44: PWR, GND, And WSS (LH, Gas)
Theft Deterrent System Schematic References Export
Theft Deterrent System Schematic References Export
Theft Deterrent System Schematic References Export
Theft Deterrent System Schematic References Export
Theft Deterrent System Schematic Icons
Theft Deterrent System Schematic Icons
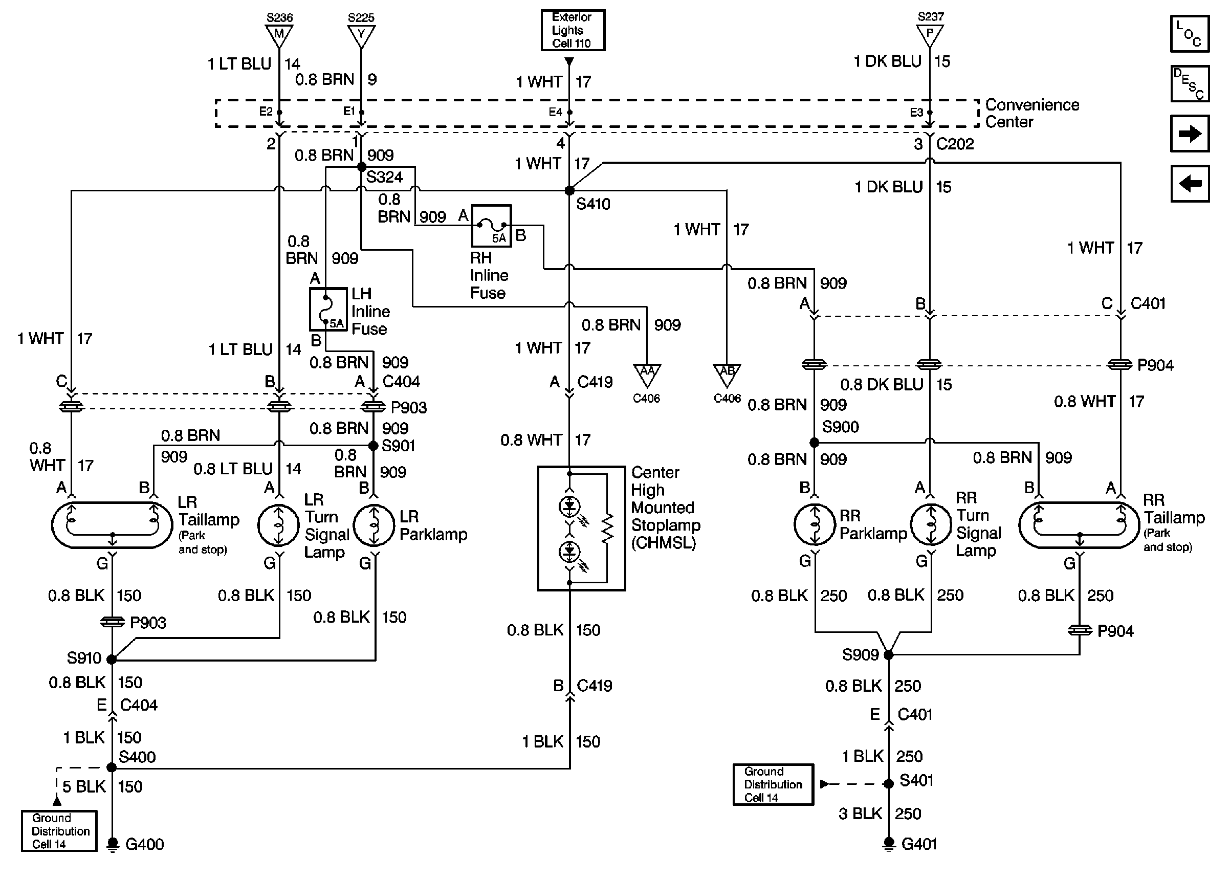
Figure 7:

Rear Lamps


Object Number: 362851  Size: FS
Theft Deterrent System Components
Vehicle Theft Deterrent (VTD) Description Export
Cell 44: PWR, GND, And WSS (LH, Gas)
Theft Deterrent System Schematic References Export
Theft Deterrent System Schematic References Export
Theft Deterrent System Schematic References Export
Theft Deterrent System Schematic References Export
Theft Deterrent System Schematic Icons
Theft Deterrent System Schematic Icons
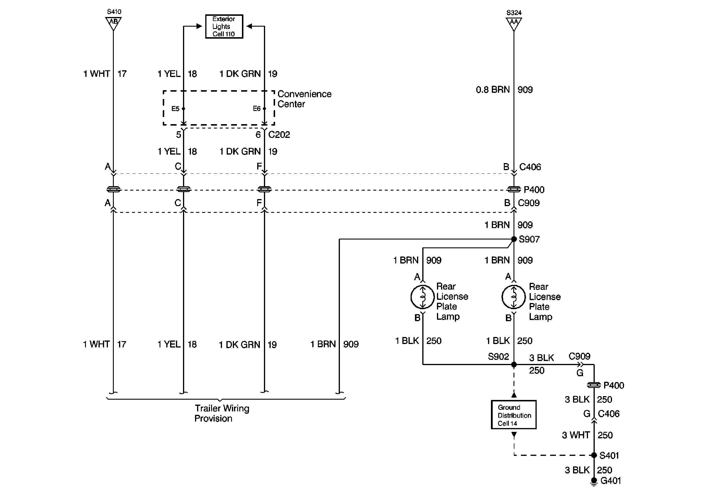
Figure 8:

License Plate Lamps


Object Number: 362852  Size: FS
Theft Deterrent System Components
Vehicle Theft Deterrent (VTD) Description Export
Cell 44: PWR, GND, And WSS (LH, Gas)
Theft Deterrent System Schematic References Export
Theft Deterrent System Schematic References Export
Theft Deterrent System Schematic References Export
Theft Deterrent System Schematic References Export
Theft Deterrent System Schematic Icons
Theft Deterrent System Schematic Icons