GM Service Manual Online
For 1990-2009 cars only
Makes
🢒
Chevrolet
🢒
1999
🢒
Express
🢒 Fuel Pump Controls
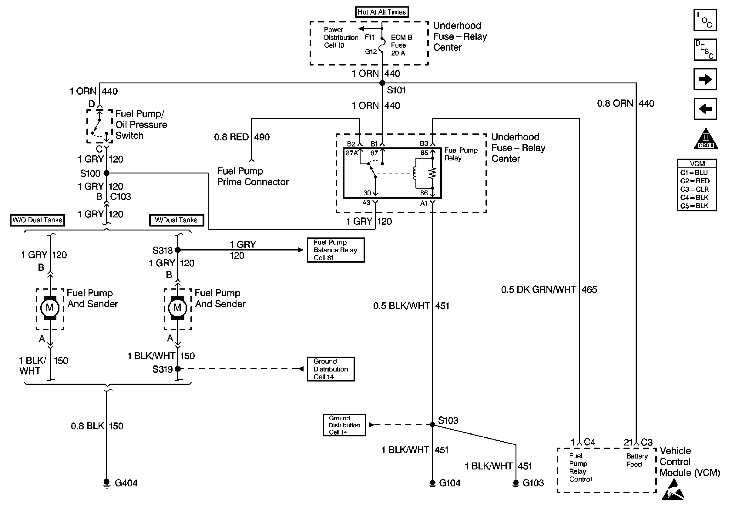
Fuel Pump Controls
Fuel Controls
Engine Controls Components
Information Sensors/Switches Description
Fuel Injector Controls
Engine Sensors (L29)
OBDII Symbol Description Notice