GM Service Manual Online
For 1990-2009 cars only
Makes
🢒
Chevrolet
🢒
2000
🢒
Express
🢒
Body and Accessories
🢒
Wiring Systems
🢒 Cigar Lighter/Power Outlet Schematics
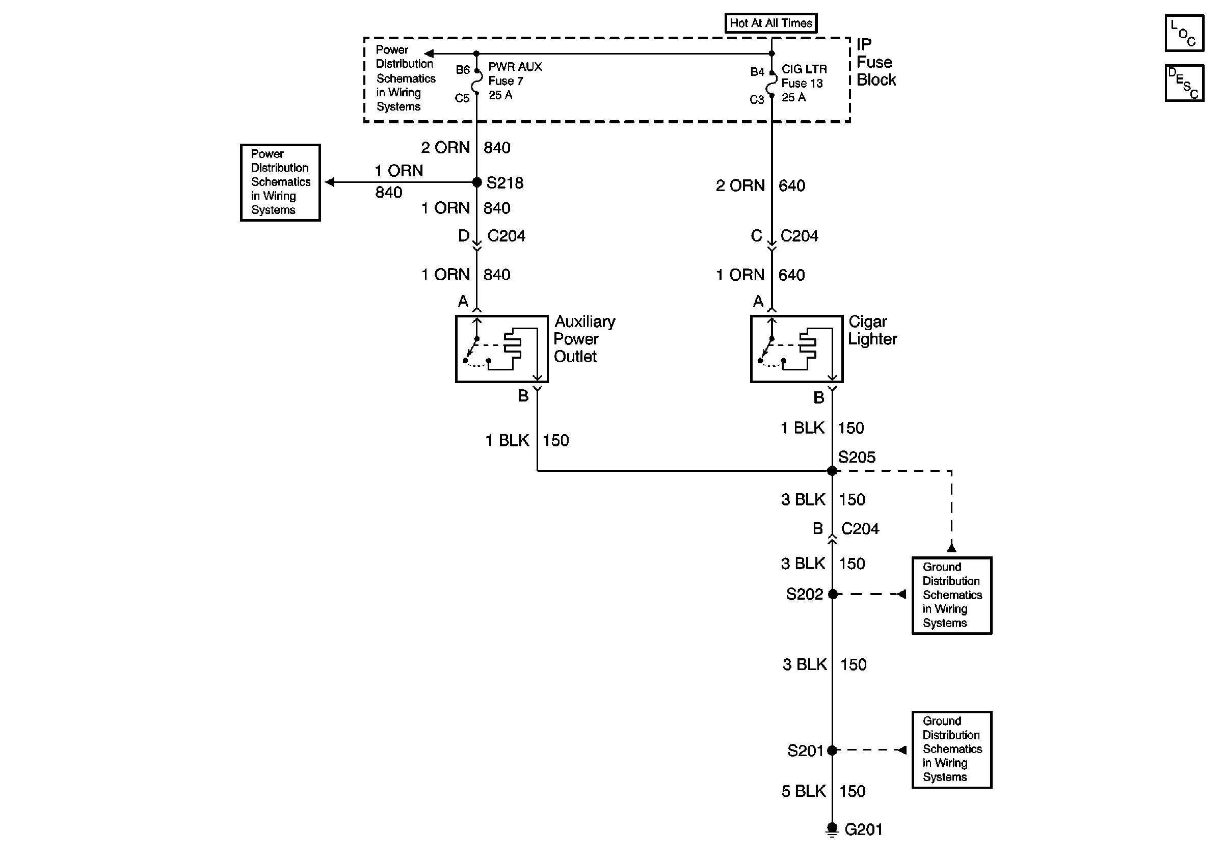
PWR AUX and CIG LTR Fuses, Cigar Lighter, Auxiliary Power Outlet, and G201
Power and Grounding Components
Cigar Lighter/Auxiliary Outlet Circuit Description
LIGHTING and BATT Fuses
STOP, PWR AUX, CIG LTR, and RADIO B Fuses
Components through S202 and S205 to G201
G201