GM Service Manual Online
For 1990-2009 cars only
Makes
🢒
Chevrolet
🢒
2000
🢒
Express
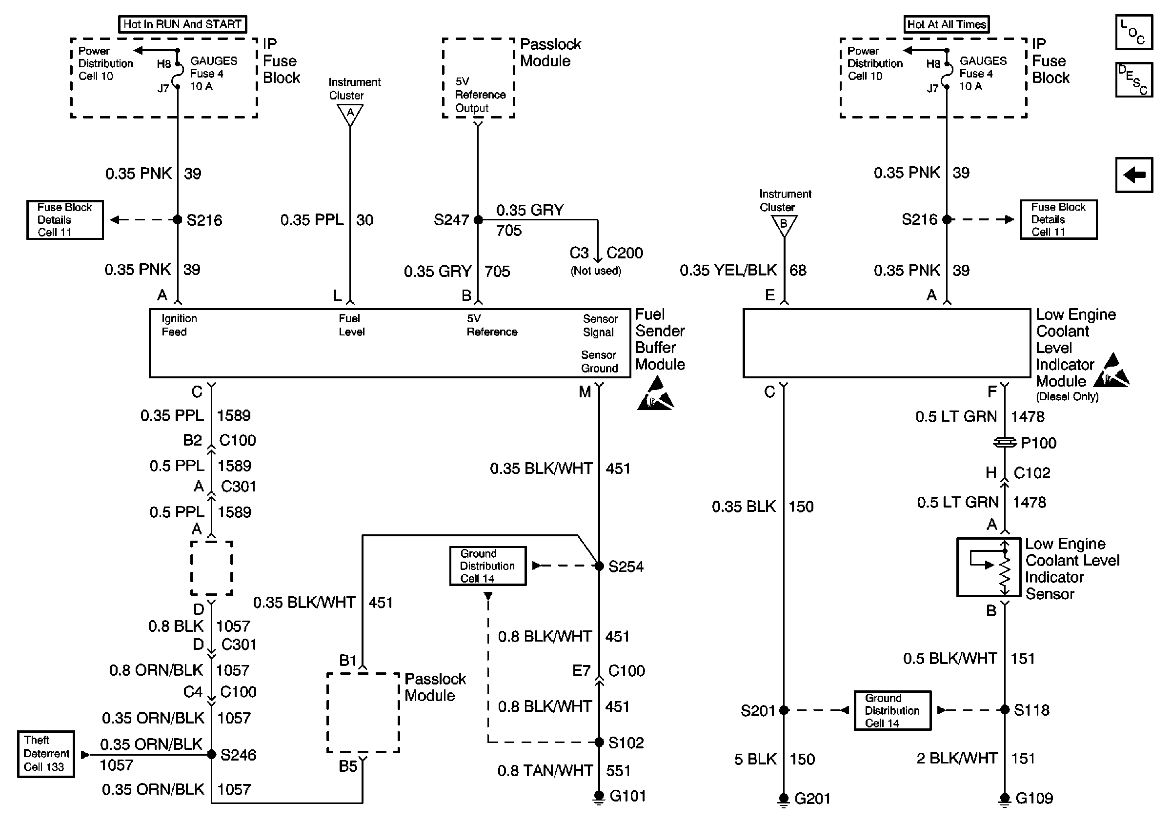
🢒 Cell 81: FL SDR BUSF MDL, Low ECL IND MOD, Low ECL SEN
Cell 81: FL SDR BUSF MDL, Low ECL IND MOD, Low ECL SEN
Cell 81: FL SDR BUSF MDL, Low ECL IND MOD, Low ECL SEN
Lighting Systems Components Export
Headlights Circuit Description Export
Cell 81: Water In Fuel, Check Gauges, Air Bag, Brake Warning, ABS Warning, DRL, Service Throttle Soon, Malfunction, Wait, Battery
Fuse Block Schematics Export
Fuse Block Schematics Export
Cell 81: Fuel Gauge, Voltmeter, Temperature Gauge, Check Gauges Lamp Driver
Ground Distribution Schematics Export
Handling ESD Sensitive Parts Notice
Cell 81: Water In Fuel, Check Gauges, Air Bag, Brake Warning, ABS Warning, DRL, Service Throttle Soon, Malfunction, Wait, Battery
Ground Distribution Schematics Export
Power Distribution Schematics Export
Fuse Block Schematics Export
Handling ESD Sensitive Parts Notice