GM Service Manual Online
For 1990-2009 cars only
Makes
🢒
Chevrolet
🢒
2002
🢒
Express
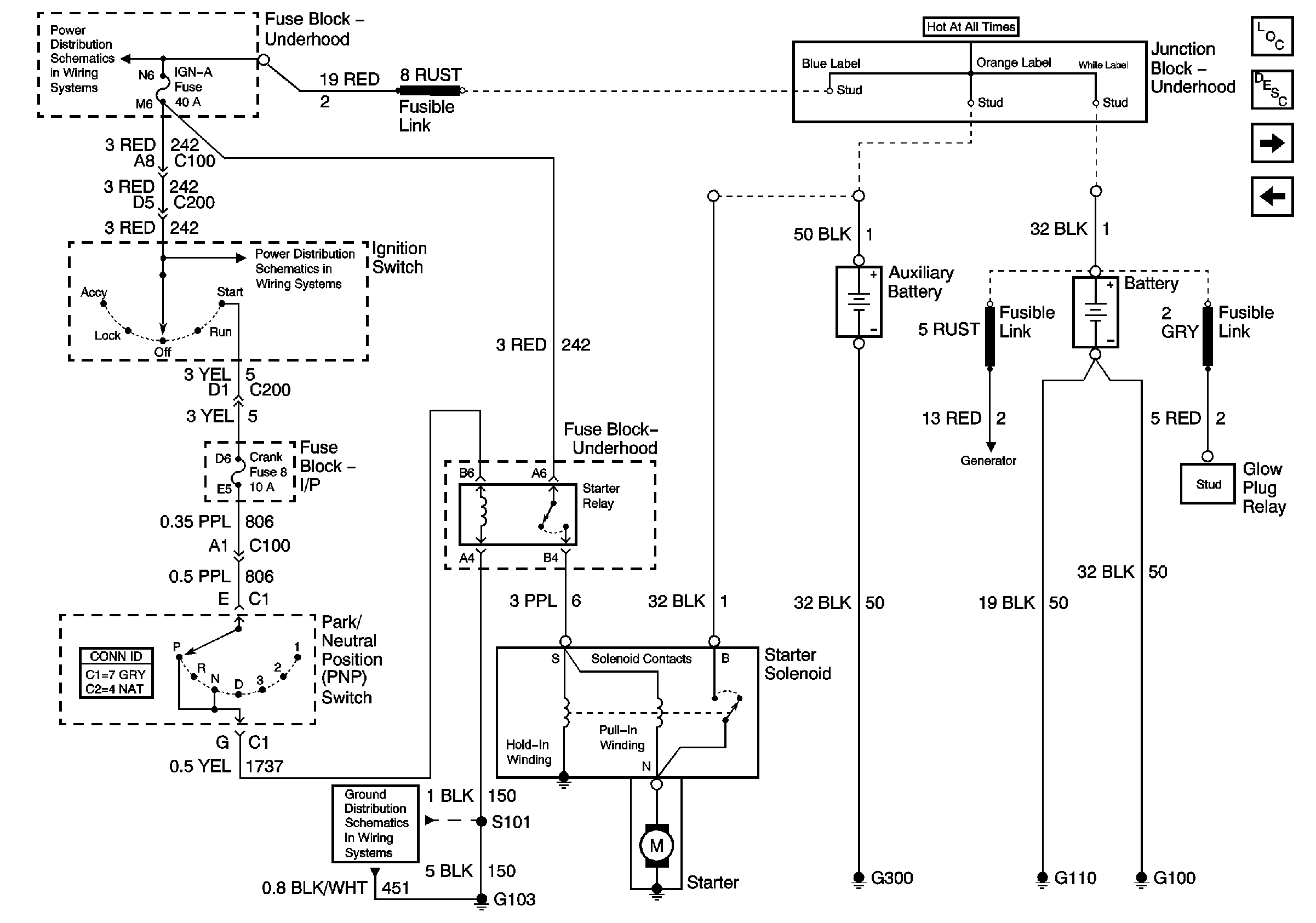
🢒 Starting System: Diesel Engine
Starting System: Diesel Engine
Starting System: Diesel Engine
Master Electrical Component List
Starting System Description and Operation
Charging System: Gasoline Engines
Starting System: Gasoline Engines
Battery, Auxiliary Battery, and Underhood Fuse/Relay Center
Ignition A, Ignition B Fuses, and Ignition Switch
G103 - 6.5L Diesel Engine