GM Service Manual Online
For 1990-2009 cars only
Makes
🢒
Chevrolet
🢒
2002
🢒
Express
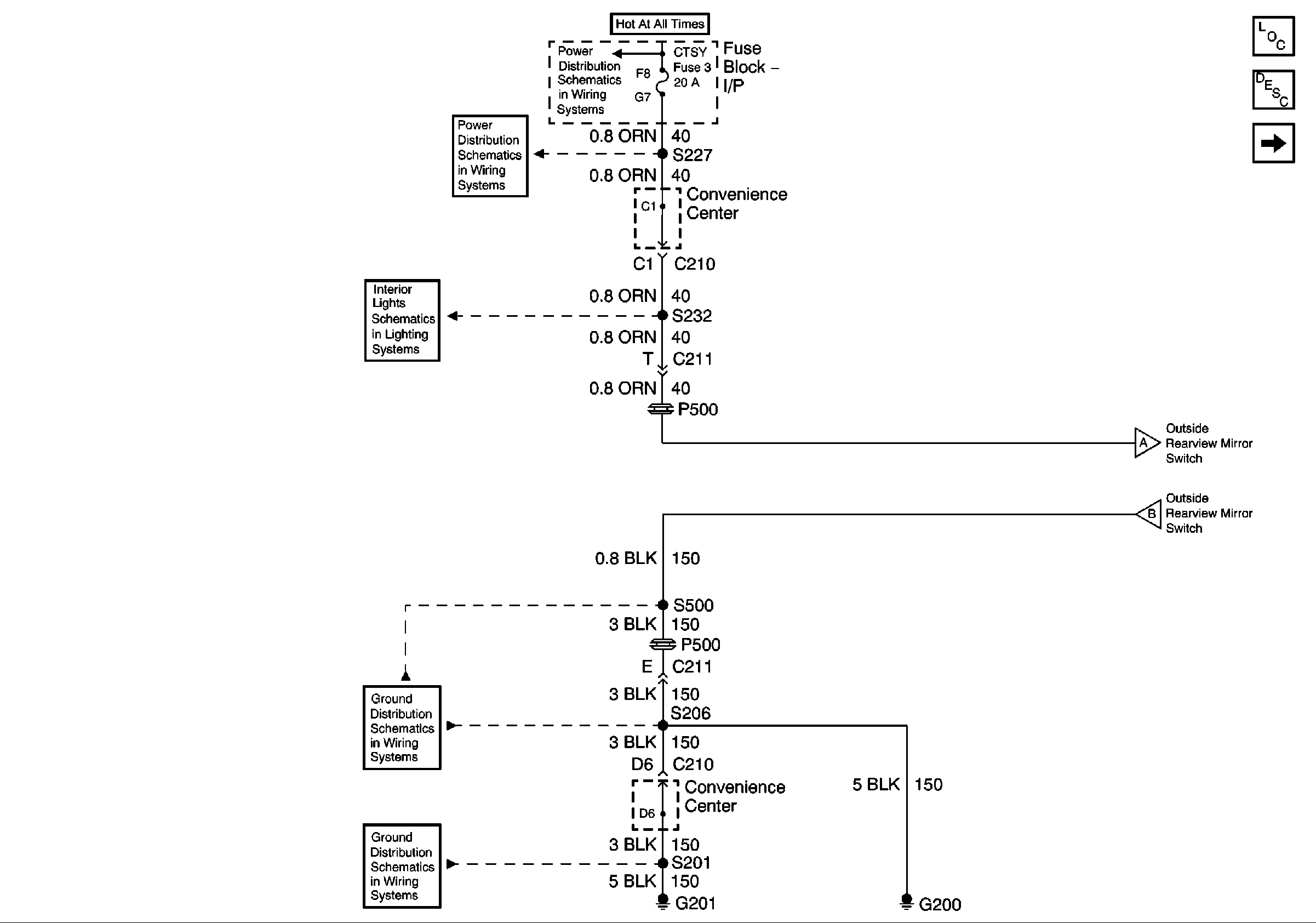
🢒 CTSY Fuse, G200, G201
CTSY Fuse, G200, G201
CTSY Fuse, G200, G201
Master Electrical Component List
Outside Mirror Description and Operation
Power Mirror Switch and Motors
Lighting and Battery Fuses
Courtesy, Air Bags, and Turn Backup Fuses
CTSY Fuse
G200
G201
Power Mirror Switch and Motors
Power Mirror Switch and Motors