GM Service Manual Online
For 1990-2009 cars only
Makes
🢒
Chevrolet
🢒
2004
🢒
Express
🢒 Ignition Controls - Sensors
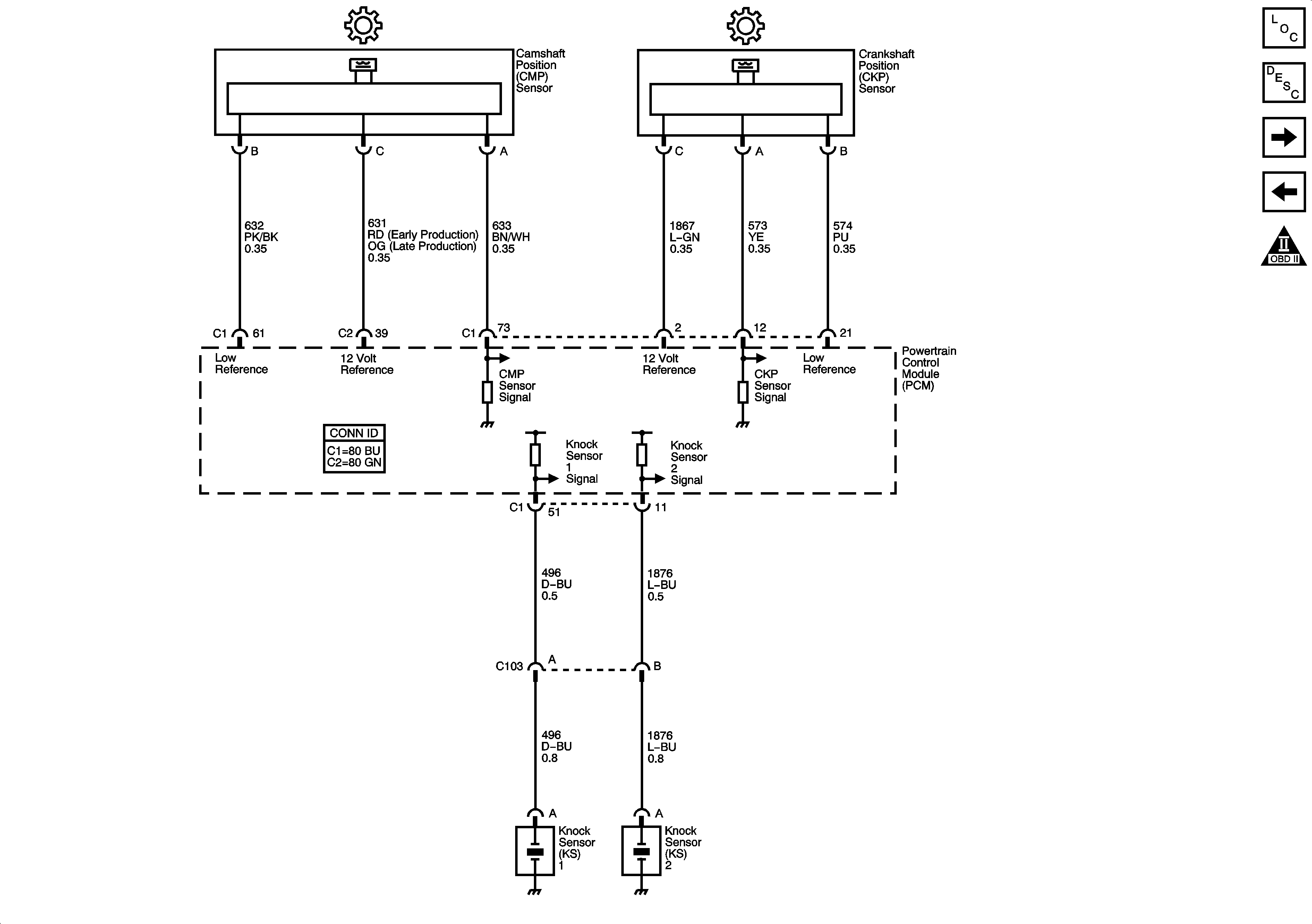
Ignition Controls - Sensors
Ignition Controls - Sensors
Master Electrical Component List
Powertrain Control Module Description
Ignition Controls - Ignition System Coils 1,3,5,7
Engine Data Sensors - Electronic Throttle Controls 2 of 2 (JL4)
OBD II Symbol Description Notice