GM Service Manual Online
For 1990-2009 cars only
Makes
🢒
Chevrolet
🢒
2004
🢒
Express
🢒 Backup (Cutaway) and Trailer Wiring
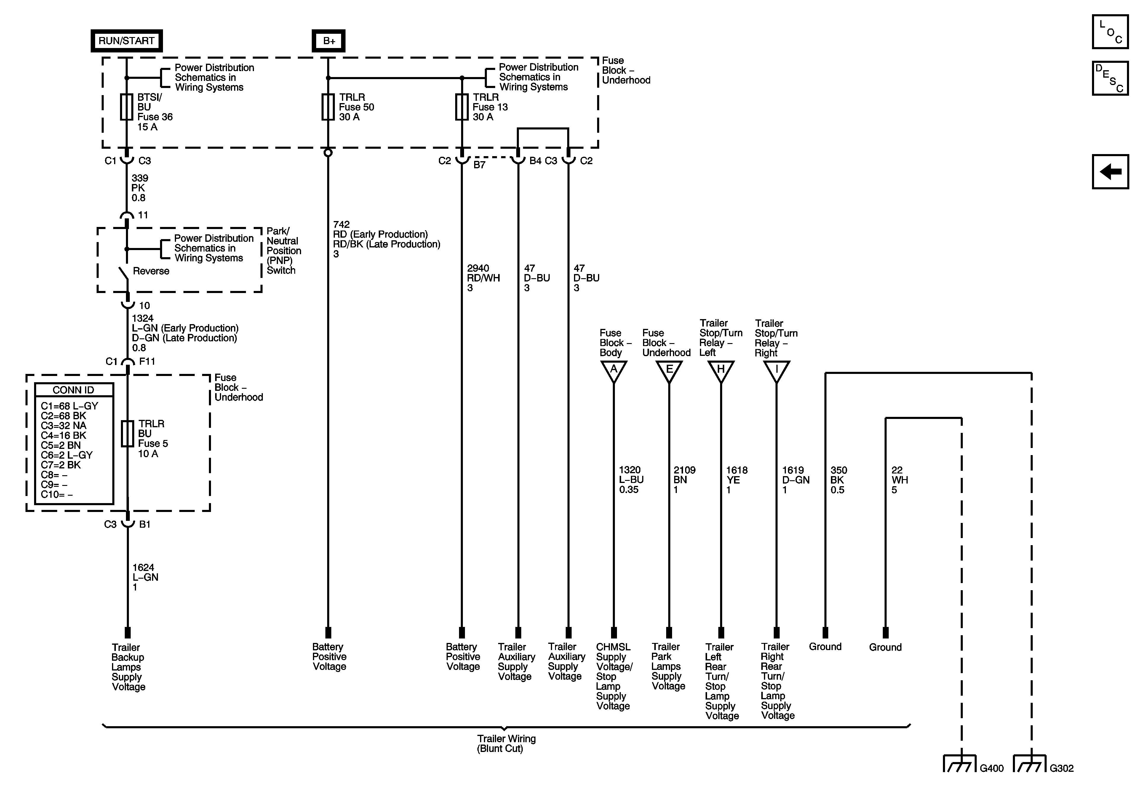
Backup (Cutaway) and Trailer Wiring
Backup (Cutaway) and Trailer Wiring
Master Electrical Component List
Exterior Lighting Systems Description and Operation
Backup (Except Cutaway), Park/Turn, and Marker Lamps
IGN B Fuse, ACCY/RUN and RUN/START Bus Bars
B+ Bus - Underhood Fuse Block
O2A, O2B, SPARE, BTSI/BU, PCM IGN 1, BTSI and TRLR BU Fuses
Hazard, Turn and Stop Lamp Signals
Headlamp and Panel Dimmer Switch Signals and Park Lamp Relay Control
Tail/Stop and License Lamps
Tail/Stop and License Lamps
G400
G302