GM Service Manual Online
For 1990-2009 cars only
Makes
🢒
Chevrolet
🢒
2005
🢒
Express
🢒 Charging System
Charging System
Charging System
Master Electrical Component List
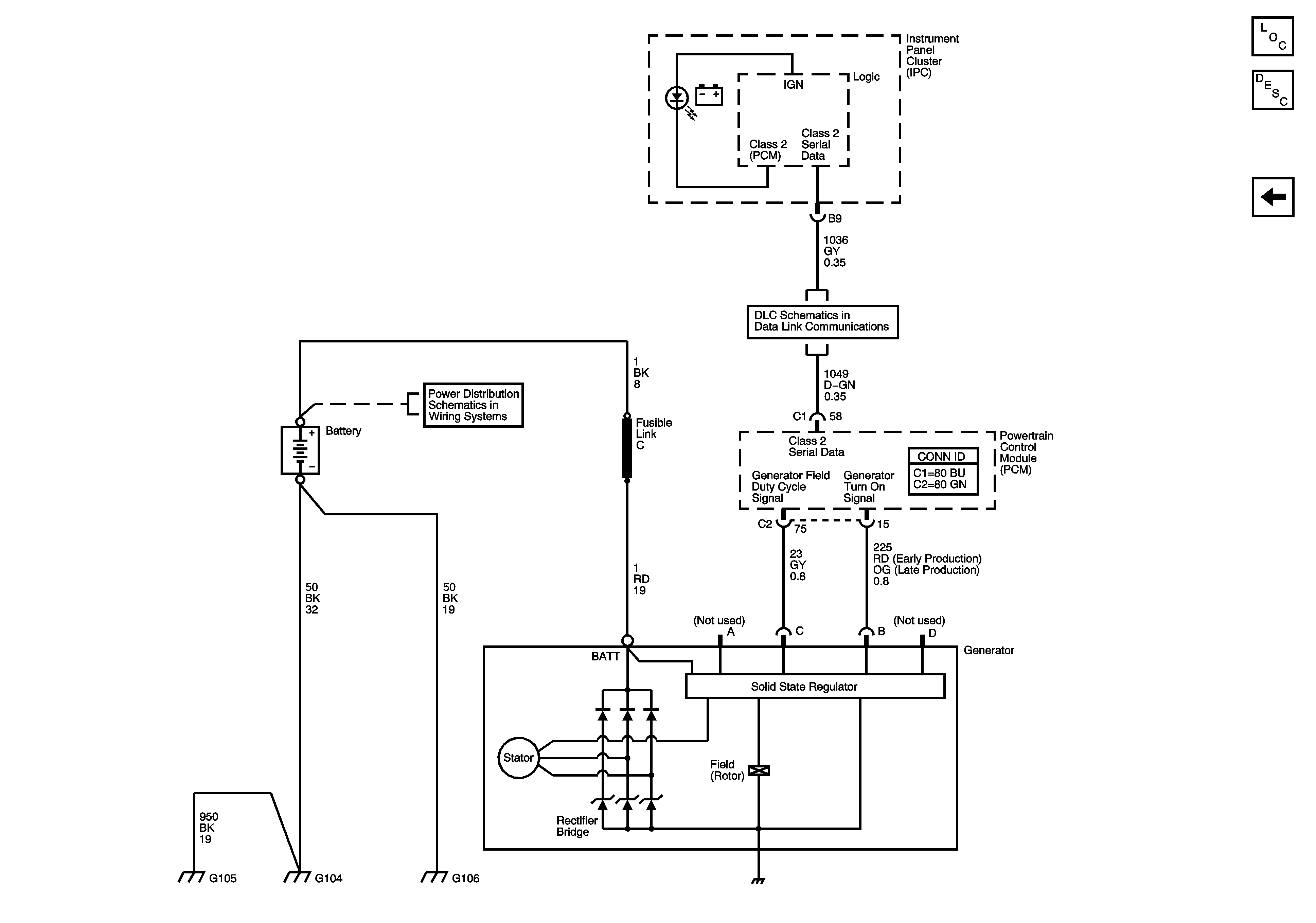
Charging System Description and Operation
Starting System
Data Link Connector (DLC)
B+ Bus - Underhood Fuse Block