GM Service Manual Online
For 1990-2009 cars only
Makes
🢒
Chevrolet
🢒
2005
🢒
Express
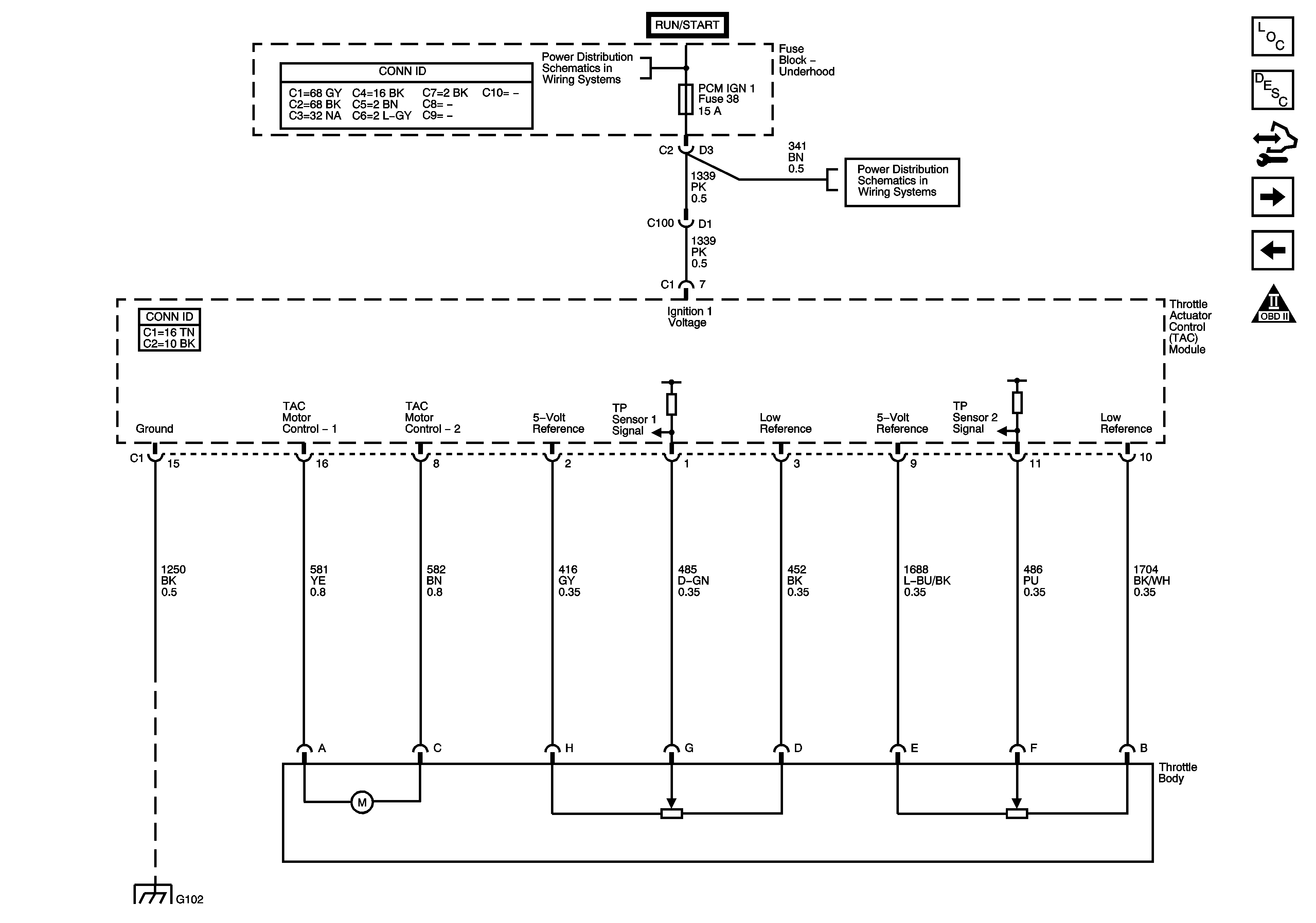
🢒 Engine Data Sensors - Throttle Actuator Controls 1 of 2 (JL4)
Engine Data Sensors - Throttle Actuator Controls 1 of 2 (JL4)
Engine Data Sensors - Throttle Actuator Controls - 1 of 2 (JL4)
Master Electrical Component List
Powertrain Control Module Description
Control Module References
Engine Data Sensors - Throttle Actuator Controls 2 of 2 (JL4)
Engine Data Sensors - Oxygen Sensors
OBD II Symbol Description Notice
Ignition Switch - ACCY/RUN, RUN/START Bus Bars and IGN B Fuse
BTSI, BTSI/BU, O2A, O2B, PCM IGN 1, SPARE and TRLR BU Fuses
G102