GM Service Manual Online
For 1990-2009 cars only
Makes
🢒
Chevrolet
🢒
2006
🢒
Express
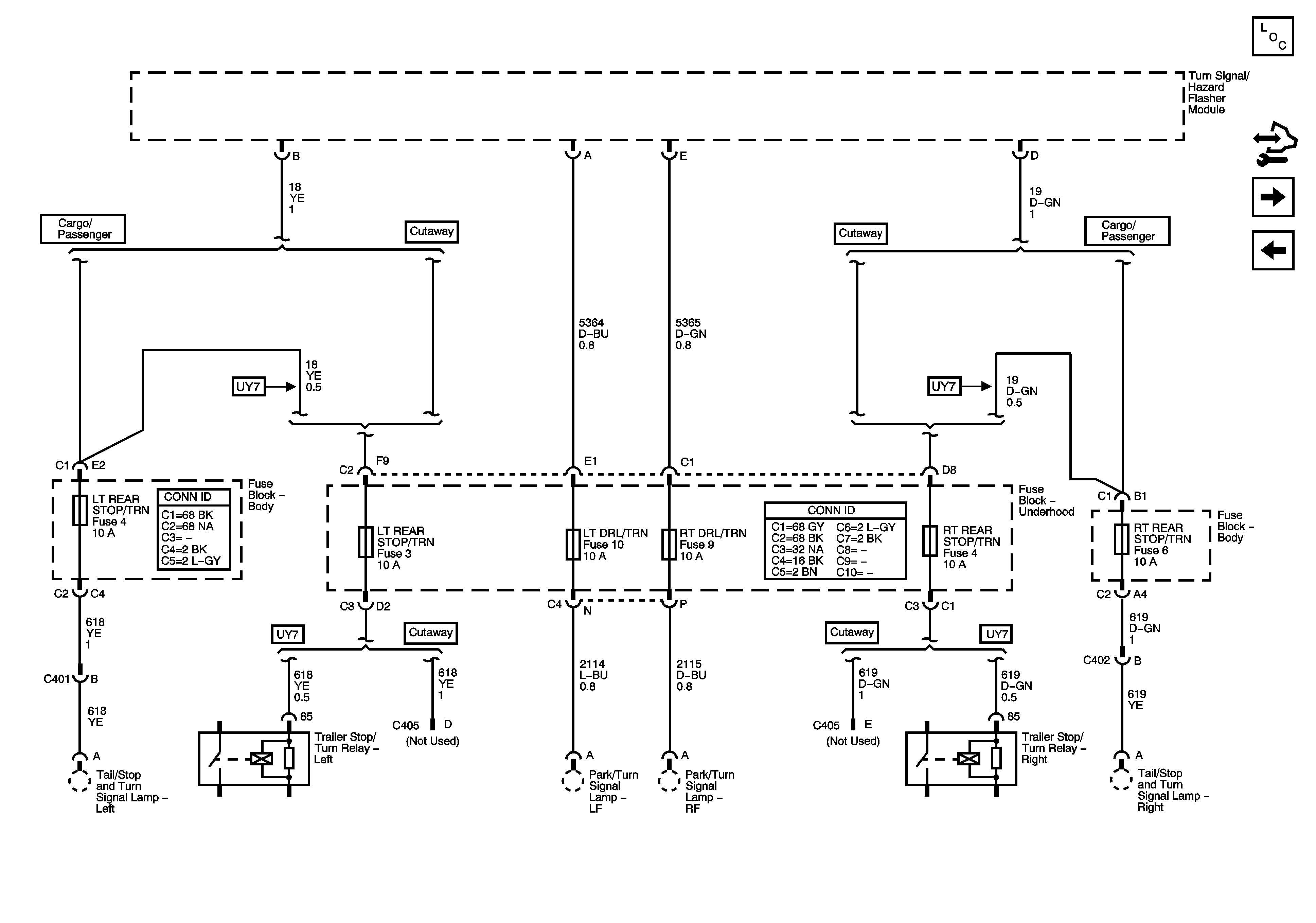
🢒 LT REAR STOP/TRN, LT DRL/TRN, LT REAR STOP/TRN, RT DRL/TRN, RT REAR STOP/TRN and RT REAR STOP/TRN Fuses
LT REAR STOP/TRN, LT DRL/TRN, LT REAR STOP/TRN, RT DRL/TRN, RT REAR STOP/TRN and RT REAR STOP/TRN Fuses
LT REAR STOP/TRN, LT DRL/TRN, LT REAR STOP/TRN, RT DRL/TRN, RT REAR STOP/TRN and RT REAR STOP/TRN Fuses
Master Electrical Component List
Control Module References
DRV PWR TRN MIR, PASS TRN MIR and STOP/CHMSL Fuses
DOME FLUORESCENT WORK LAMPS and PANEL ACTUATOR Fuses